开课时间:7月18-20日杭州
政治路线确定后,干部就是决定因素

课程背景
您或多或少正在遭遇这样的境遇:
业务发展快,干部能力提升慢,跟不上公司发展的要求,出现脱节;
提拔干部时没有合适人选,明知有问题也只能勉强上阵;
公司里有不胜任的干部,但苦于没有其他后备人选,所以无法裁撤,甚至不得不迁就,无法实施有效管理;
受限于现有管理团队,基层干部成长不起来,外来干部不易存活,最终陷入了一个恶性循环。
干部强
则企业强!
课程逻辑
深度解构“任正非的干部管理哲学”
助力企业培养内生型干部
华为的干部管理体系是任正非管理哲学的印证和体现。
华营通过对华为干部管理体系的全流程解构,
输出了“干部识别、干部选拔与任用、干部评价和激励、干部发展”系统课程,对标华为干部管理的最佳实践,为您的企业提供借鉴。

课程价值
3天2夜沉浸式学习,全面聚焦深入
案例教学+深度汇谈

日程安排

课程介绍
课程一:《支撑经营目标实现的人才供应链管理—大规模输出优秀人才》
学习目标:了解华为基于业务战略的人才规划方法,通过业务战略导入、差距分析、外部洞察,进行人才规划,打造人才工程,建立支撑经营目标实现的人才供应链。
课程要点:
一、打造干部管理体系从人才入口抓起
二、基于业务战略的人才规划
H公司人才管理整体框架
人才战略规划
2.1 业务战略导入
2.2 差距分析
2.3 外部洞察
2.4 人才价值
2.5 人才规划
2.6 人才工程
三、支撑经营目标实现的人才供应链
人才标准
人才获取:人才争夺战
基于责任结果导向的人才选拔与淘汰
防止超稳态,持续熵减
聚焦作战的学习赋能:自我发展、实践中发展、训战结合
在坚持“获取分享制”的基础上,以“共享定回报”,激活每一个细胞
H公司人才供应链:与时间赛跑,用人才管理奠定胜利的基石
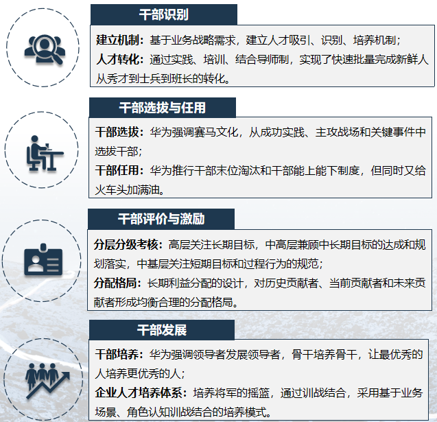
课程二:《从秀才到士兵,从士兵到班长》
学习目标:华为之所以有比较厚实的干部储备,与基层管理者的不断涌现和扎实训练、高度胜任密不可分。
课程要点:
一、 从秀才到士兵——融入华为
1. 华为的NEO——塑造统一的价值观
2. 华为的NEDPD:专业上的应知应会实训
3. 华为新员工思想导师制度: 一对一,传帮带
4. 新员工转正答辩
二、 从士兵到兵王——脱颖而出
1. 成为贡献者:完成从“初做者”到“业务骨干”的转变
2. 建功勋:在实际战斗中建立战功,脱颖而出
3. 专业回馈:积累对组织的专业贡献,贡献独特价值
4. 人才辈出的氛围与机制
三、 从兵王到班长——转身之旅
1. 提高准备度
2. 赋能培训:训战结合,从实战出发,学以致用
“转身”在干部管理之字型发展过程中的重要性
四、案例深度解读
解读一:《任正非致新员工书》
解读二:《致加西亚的信》
解读三:《让规则看守世界》
课程三:《将军的摇篮——华为人才培养实践》
学习目标:了解华为在人才培养尤其是干部培养方面的理念、方法与实践,了解人才培养体系的概念以及培训组织在企业中的定位、作用与价值,了解如何建设、管理和运营企业的人才培养体系,使之为业务发展源源不断地输送人才。
课程要点:
一、从人才需求看人才培养的定位与价值
1. CEO夜不能眠的首要原因与人才之痛
2. 战略解码,从业务战略到人才战略再到能力差距
3. 华为的人才发展观
4. 为主航道输送人才,建立面向明天的势能
5. 构建面向战略的赋能体系
二、华为人才培养体系的理念、方法与特色
1. 以考促训
2. 训战结合
3. 锻造精神
4. 数字化变革学习
5. 用最优秀的人培养更优秀的人
三、华为干部培养的总体架构与典型项目实践
1. 华为管理者的学习与发展路径
2. 角色认知,干部发展的重要手段
3. 基层管理者发展项目
4. 国家总经理项目
5. 高级干部研讨班
6. 战略预备队与专业能力发展
课程四:《良将如潮、猛将千员—华为干部管理体系建设之路》
学习目标:通过对华为干部管理体系的学习,了解华为干部如何明确自身的使命与责任,做好干部队伍建设,了解华为的企业文化和价值观如何被各级干部认同,并转化为身体力行。
课程要点:
一、干部管理的总体架构
企业在干部管理中常见问题与痛点
华为业务与干部管理发展史
华为的人力资源与人才管理
华为干部管理全景图
华为干部管理的 8 个特点
二、干部的使命与责任
干部的 4 大使命与责任
对干部的要求
三、干部标准与选拔
华为干部标准发展历程
干部通用标准和差异化的岗位要求
干部选拔机制与任命流程
四、干部规划与继任
五、干部的使用与管理
干部的配置(搭班子、正副职要求、副职设置标准)
干部的考核与激励(组织&个人绩效、考军长、干部能上能下)
干部的流动(任期制、成长路径、指令性调配)
干部的作风建设与干部监察(干部行权监察、干部自我批判)
干部机制的文化保障/文化价值观
六、AT组织的设置与运作
导师团队

往期学员分享
亚信安全 CHO 周总
更加系统地了解了华为有今天成就的发展历程,它强大的干部梯队、干部队伍是怎么样培养起来的,从选拔到鉴别到培养,是一个非常完整和高效的一个工具流程的沉淀,收获非常大。
深圳传音控股有限公司人力资源总监 陈总
课程学习下来,我们认为有三件事情可以做,第一是做好干部规划,根据公司战略对干部的提出能力要求,把规划做的更细致;第二是定标准,要让各业务部门参与进来定标准;第三在干部选拔上,做好内部选拔和招聘。
深圳前海帕拓逊科技网络有限公司联合创始人 陈总
系统地学习了华为的干部管理,从面试选拔的质量管理,招聘效率的管理,到干部的基本标准和导向,干部的评级和激励,甚至如何让干部转身,华为人才培养体系搭建的逻辑和建设,都可以供我参考去组建公司的学习系统。
上海昆联数据总经理 左总
启发最大的是干部的选拔和培养。关于干部选拔,决定了企业的成长和生命周期以及未来的人才梯队建设。而干部培养是可以有思路和方法的,不一定是现有的人不行,是公司没有方法论。
北京厨芯科技有限公司CEO 刘总
主要有两点收获。一方面是在人才培养方面如何淘汰消极的员工,如何快速提升班长能力,如何打造人才梯队。另一方面,对华为整体人才体系建立过程收获很大。华为每件事的系统思维,顶层架构的积累,如果全部落实到企业中会比较难,所以应该有所借鉴和取舍。最主要是先吸收,后减法。
适合对象
企业创始人及联合创始人、总裁/总经理、业务主管、HRD、企业培训负责人
企业年营收规模不低于1亿元,创立时间不少于3年
报名事项
开课地点:上海
课程费用:学费38800元(包括证书、讲义、茶歇费用),食宿、交通费用学员自理
报名截止日期:开课前一周
2023年华营精品公开课排期表
华营公开课
服务客户
金融、房地产、通讯、医疗、互联网、教育、连锁、汽车、制造业。。。
关于华营
作为输出华为管理经验的专业学习平台,真实还原华为激活组织和建设组织能力的逻辑、方法和经验。10年来专注为企业提供华为管理公开课、私教坊、内训、训战(过程辅导)等服务,现已服务超过4000家企业,全国超过30000人在华营平台学习华为管理。华营坚定初心,以“陪伴企业家成长、为组织赋能”为使命,致力成为中国企业可依赖的长期成长伙伴。
常年开班,获取最新开班时间或内训报价,咨询:400-061-6586





