超级店长VIP总监培训班
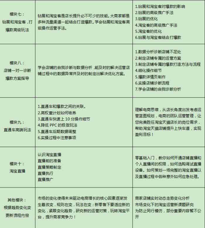
【课程内容】


【针对人群】
1.店铺等级到达1钻以上有货源的集市卖家;2.具有稳定货源优势的天猫店铺的商家;3.有3人以上电商团队的实战型商家;
【课程简介】
针对有店铺,有货源,且产品不是非常冷门的学员,通过学习数据化营销,内容化营销,店铺规划,对店铺进行全方位的运营实践操作。学习店铺运营过程当中碰到的问题的解决办法,如,店铺刷单被降权了怎么办,店铺权重上不去怎么办,直通车,钻展的高级玩法。学习针对性的运营方案来解决店铺运营的问题,从而提升店铺的销售目标。
【学校师资】
倪林峰导师:
广州汇学互联网营销学院校长,畅销书:《自明星运营实战》作者,《微信朋友圈营销实战》作者,广州培众手机维修培训基地创始人,广州威翔电子科技有限公司董事长,广州兄弟汇众房地产公司董事长,淘宝大学无线二期讲师班班长,广东省电脑商会电子商务首席顾问,帮助过超一千人成功互联网创业,培训人数达上万人! 个人擅长:微商电商创业,微信营销、全网营销,新媒体营销,视觉营销,品牌策划,有深入研究。15年的职业培训师经验,微商电商TTT导师
肖森舟导师:
广州汇学互联网营销学院微商总教练,畅销书《微信营销108招》 作者,畅销书《微信力》作者,淘宝大学企业导师,淘宝网新农业专家,互联网铁观音品牌森舟茶叶创始人兼CEO,3金冠糖糖屋和楼兰蜜语咨询顾问,淘宝网十大网商,马云2号战袍拥有者。被马云3次接见,并赠予:永不放弃。
江湖人称:电商陈奕迅。网红、微信自我营销第 一人,培训人数达上万人!
个人擅长:微商团队管理,微商团队裂变、新媒体营销,自明星打造,品牌策划。
姜云宝导师:
广州汇学互联网营销学院运营导师,畅销书《新版直通车红利》 作者,资深电商运营无线讲师,派代网特聘讲师,天下网商高级分析师,广州手淘 圈子负责人,易观“互联网 导师团”精英导师,广州电子商务行业协会专家顾问,手机淘宝社区广州同城、穷游社区负责人
擅长:淘宝运营、平台运营、移动app运营。2015年累计培训线上线下电商客户18万,课程被收录淘宝无线运营中心。
【课程时间】
总课时:2-3个月全日制(每月2次课2-3天/次)
【课程福利】
1.签订协议100 %推荐实习和就业。
2.学员可以带自已的店铺进行培训和指导
3.理念+实战+互动式培训,全面提升实战能力。
4.一对一顾问服务、人脉资源服务、人才招聘服务,学员五年期内不限次数免费重学。
【学校简介】
广州汇学教育是一家专注于电商培训、视觉美工设计、新媒体营销培训的为互联网公司提供第三方服务的教育性培训机构。拥有完善的课程体系和服务,为学员提供线下面授、线上直播和录播三种学习模式。业务范围广,涵盖职业技能培训、学历提升、软考证书以及广州入户等相关服务!广州汇学教育成立于1999年,是广州市一家致力于电子商务和互联网营销培训的教育性机构,主要从事电商培训和互联网销售服务等业务。致力于电商运营实战培训、新媒体营销实战培训、视觉美工及平面设计培训、摄影短视频培训、电商服务平台、学历提升、软考证书、广州入户等服务,为社会上广大的电商企业输送了大量的电商人才和孵化了大批优秀的电商企业。旗下拥有电商培训机构——广州汇学电商学院、在线教育机构-汇淘在线教育,电商服务平台——扶摇电商和汇学教育全国校区运营中心,全方位地为广大的电商客户提供专业、优质、便捷的电商服务。我们专注专业,是为了您更专业!”是广州汇学教育矢志追求的企业宗旨,也是广州汇学教育对每个学员的承诺。从成立发展至今,广州汇学教育积累了丰富的电商培训经验,建立起了完善的线上,线下课程体系、学员服务体系以及课程自主研发中心广州汇学教育联合淘宝大学拥有强大的资源和人脉,深耕电商培训行业,紧跟电商行业发展趋势,洞察行业的变化,勇于创新积极探索,不断优化课程体系,整合淘宝大学的资源优势以及优秀商家的力量,不断开发面向不同层次、专业、地域的电商培训项目,为社会培育优秀的电商人才。广州汇学教育一直专注于电子商务和互联网营销培训,硕果累累,培训了超过10万名学员,出版并发行了《全栈运营人人都是运营经理》、《自明星运营实战》、《解密淘宝天猫新版直通车红利》、《永不放弃:我向马云学创业》等数本电商行业畅销书。
广州汇学教育现已在广州天河岗顶、越秀区三元里、海珠区客村、白云龙归都设有校区,全国校区正在布局扩展中。
常年开班,获取最新开班时间或内训报价,咨询:400-061-6586

