陈向东
高途创始人
我们相信,如若每个人都能全力以赴,砥砺前行,这个世界将会更美好。
经过10年的创业、打拼和生长,高途在教育领域不断探索沉淀,持续剧新,逐步形成了独具特色的强大名师系统力。这既是高途的核心竞争力,也是高途的品牌定位和护城河
从创办高途伊始,我们就无比坚信,名师对于高途而言,是生长的起、奔跑的旗帜是高途无比珍贵的宝藏。今天,我们更是无比坚信,名师系统力对于高途而言,不仅是高途未来生长的源起,不仅是高途持续奔跑的旗帜,更是高途成为我们渴望的模样的成功密码。
刘文勇
高途大学生业务负责人
作为大学生业务的负责人,我深知大一大二是大学生涯的黄金成长期,也是拉开差距的隐形赛道。我们的新翼计划,不是为了制造焦虑,而是希望用系统化的成长方案,帮助每一位有志向的同学提前锚定方向,将“保研”这一目标拆解为可落地的每一步--从学术竞争力到综合素养,从科研启蒙到实战演练,让每一份努力都精准服务于你的终极梦想。
过去三年,我们见证过双非学子逆袭TOP5的破局之路,也陪伴过专业第一的“学霸“突破科研瓶颈。这些故事背后,是团队对每一个细节的极致把控:从背景评估模型的科学选代到文书材料的精细化打磨,再到模拟面试的实战经验沉淀。我们相信,真正的竞争力,始于专业规划,成于持续行动。
选择新翼,意味着你选择把未来两年的可能性交托给最懂保研规则的团队。现在,让我们共同开启这场“以终为始”的旅程--你只管全力奔跑,我们负责为你铺平道路。
高途简介 Gaotu Profile
高途教育科技集团(NYSE:GOTU)是一家兼具教育基因和科技驱动力的科技教育公司,2014年6月由陈向东带领创建,2019年6月在美国纽交所上市,是全球A轮融资后直接上市的科技教育第一股。
高途集团的使命是“让学习更美好”,Slogan 是“名师出高途”,旨在“打造人人乐用的终身学习服务平台”。经过10年的创业、创新和创造,高途集团的线上业务高速增长,线下业务快速发展,“高途”正在成为越来越多的学生和家长喜欢和信赖的品牌。
目前,高途集团的业务涵盖了面向中小学生成长和学习的产品和服务、面向大学生与成人成长和学习的产品和服务,面向出国留学人群咨询和学习的产品和服务,以及以内容和文化为内核的直播电商等。
品牌合作
STRATEGIC COOPERATION
中国国家跳水队 在线学习伙伴
高途作为中国国家跳水队在线学习合作伙伴,为中国国家跳水队提供实用英语、雅思、人文、心理及励志在内的在线定制课程,帮助中国国家跳水队运动员提升国际交流能力,增强党赛心理素质,实现多元发展。
大学生业务介绍
UNDERGRADUATE BUSINESS
高途大学生业务是高途教育科技集团旗下子品牌,紧跟当代大学生学习碎片化、移动化和个性化的特性,以及认准名师、高效学习的需求,深度聚焦拆解和研究教学流程, 打造”主讲+二讲”双师模式,涵盖产品、教辅、资料、科技的多场景、全周期、广维度的学习生态,为大学生提供高质量一站式学习规划与辅导。
目前,其教学与服务已涵盖下方所有业务板块,秉承“让学习更美好”的使命,通过大数据、AI智能与在线教育相结合,以面向未来的全新学习方式和学习理念,致力于打造"人人乐用的终身学习服务平台”。
保研项目介绍
PROJECT INTRODUCTION
高途保研隶属于高途大学生业务下的创新项目,起始于2021年,致力于“以高途规划院为根基,为学员全面提供优质产品、顶尖教学、专业规划、全程伴学的,一站式全程保研规划教学服务”
高途保研涵盖了“新翼计划”、“添翼计划”、“展翼计划”、“腾飞计划”等系列推免产品,始终秉持专业透明、结果导向的服务准则,通过OMO混合式服务体系(Online智能系统+Offline深度辅导),帮助学子突破信息壁垒,最大化发挥个人优势,实现从"优秀"到"卓越”的升学跃迁。
作为国内首批聚焦保研赛道的教育品牌,我们以“精准赋能大学生涯”为核心理念,累计助力超10万名学子进入清华、北大、复旦等双一流高校,连续4年保持95%+头部院校录取率,树立行业标杆。
保研认知--何为保研?
保研定义
保研(全称”推荐优秀应届本科毕业生免试攻读研究生”),是中国高校选拔顶尖本科生免试攻读硕士或博士学位的制度,是学术潜力突出的学生避开全国统考(考研)、直接进入名校深造的核心通道。
其本质是通过综合评估学生的学术能力、科研潜力和综合素质,赋予其"免试攻读研究生”的资格。
保研两步走
获得本校保研资格--保研必备六要素:缋点、英语、党赛、科研、论文、综合素质目标院校申请--保研考核形式:夏令营(学术交流+面试答辩)、预推免(专业笔试+综合面试)九推(快速补录)
保研指南一为什么保研?
政策红利--国家人才战略的倾斜
推免比例持续攀升
教育部“拔尖计划2.0"要求双一流高校推免率>30%,清北复交等顶尖院校已超50%2025年清华大学(研究生院)推免率61.2%
理工医类学科推免生占比显著高于统考如浙江大学计算机学院保研生源占比达67%
科研后备军优先通道
国家重点实验室(如中科院自动化所)90%以上硕士招生名额优先分配给保研生
本硕博贯通培养项目(如北大“昌平新校区学术精英计划”)仅面向保研生开放
核心价值--抢占学术发展先机
时间价值
提前6-12个月确定升学去向,规避考研大军竞争压力
有机会提前进组,获得研究生院校导师的资源倾斜
机会价值
保研学生有夏令营、预推免、九推3次申请录取机会,每次可同时申请多所院校(2025年推免生人均投递5.8个夏令营),普通本科也可轻松逆袭985、211,而考研学生大四只有一次初试机会,且跨保的可能性比跨考更大
发展价值
导师优先选择权--92%的博导倾向保研生
专项奖学金覆盖 --人均高出考研生38%
国际交流机会 --参与率高出2.1倍
保研困境一学员痛点
显性困境:可见的竞争壁垒
信息黑洞
政策迷雾:85%的学生因未及时掌握目标院校隐性门导致错失机会
动态滞后:高校保研简章年变动率超30%,个人收集信息耗时费力且容易滞后
资源匮乏
科研困境:72%双非学生无法获得实验室资源(对比985学生科研参与率低)人脉断层:大部分本科生缺乏与目标院校导师的有效沟通渠道
规划失衡
无效准备:盲目刷课提GPA 参加低价值竞赛重复性文书修改
关键项目缺失: 科研产出低且质量差缺乏面试准备和模拟
隐性焦虑:保研学生心理损耗
定位模糊
缺乏科学的择校定位规划,过度保守容易措施冲刺顶尖院校的机会,盲目冒进会导致保底院校定位失误
能力断层
陷入学术表达困境,成果性产出(专利、论文)缺乏,面对跨学科壁垒准备不足缺乏相关经验,导致个人准备跨保的通过率较低
焦虑情绪
保研需要从大一开始规划准备,一个环节的失误容易引发连锁反应,这个过程学生压力较大,焦虑情绪如果不能得到疏导和缓解,容易影响身心健康
解决方案一为什么选择高途保研?
一站式科学化护航体系--助力学员无忧上岸
成功保研=精准定位 x资源整合 x风险控制
新翼计划--推免全程(大一大二)
面向大一大二在校生零基础一站式全程辅导。课程覆盖科学定位规划,绩点提升、英语辅导、科研论文及复试申请等,助力学生全方位提升精准保研。
添翼计划--推免强化(大三上)
面向大三上学期的在校生,需要短期强化提升,冲刺保研的边缘人。课程包含单项提升和复试辅导,帮助学生实现高效学习,在激烈的保研申请中脱颖而出。
展翼计划--推免复试全程(大三下)
以大三下学期的在校生为主,针对夏令营、预推免、九推进行复试辅导及科学填报选校的指导服务。课程包含院校精准匹配复试辅导,通过精品面试班课和1对1个性化辅导,帮助学生轻松应对复试,实现保研跨越。
腾飞计划1V1缋点/竞赛/论文
适用于所有在校学生包含单项绩点提升、竟赛辅导、论文写作与发表等课程,定制化辅导,多对一服务,帮助学生解决个性化需求,有力提升背景,实现飞跃式进步。
时间节点清晰规划
从大一到大四上学期,细致地分解每个学期的任务和目标,帮助学生科明确目标,逐步提升。
个性化保研路径
产品覆盖保研全流程,包括GPA提升竞赛辅导、英语强化、科研论文、保研申请、推免复试等全方位辅导,确保学生保研成功。
全程窬横化贴心伴学
学管师团队经验丰富,借助技术工具建立学员专属成长档案,从入学到上岸全程贴心伴学、督学、促学,亦师亦友陪伴,全力护航。
专业化教研团队
名师带队,以课程质量为核心,扎实的理论知识,专业的课程培训,高质量的课程内容,致力于打造精品好课,让学生听得懂、学得会。
多样化课程类型
根据不同用户需求,设置了录播、直播、1对1等多种教学模式,满足多样化的学习需求。
产品设计理念
“三维驱动模型”:学术力+竞争力+战略力 协同培养
九大核心服务模块
01阶梯式推免规划
大一“定位筑基
大二“强化蓄能
大三“冲刺展翼
大四“决胜腾飞
02个性化定位诊断系统
院校梯度匹配模型
(冲/稳/保底)
跨专业保研可行性分析
03动态学情管理服务
周度督学管理
月度规划校准
紧急预案机制
04学术提升护航体系
大棆只裶泳砍羡核心课程重难点精讲论文写作指导
A类竞赛策略辅导
05英语能力定制方案
四六级通关训练
雅思专业拔高
口语模拟答辩
06科研竞争力锻造
大创参与指导
论文发表辅导(普刊/核心)
从0到1突破科研论文瓶颈
07院校申请精准匹配
打破信息壁垒,夏令营/预推免信息精准匹配,打造特色高质量文书,助力策略申请
08模拟实战复试突围
综合面试全真模拟
多校复试针对性辅导
危机场景应对训练
09科学志愿填报策略
根据笔面试结果实时调整志愿优先级,实现最大化录取概率
课程亮点
大学生规划研究院IP名师权威资源与品牌势能
权威导师团队
由高校教授、资深研究员、行业专家等组成,提供专业学术指导和职业规划建议。IP化知识输出
通过名师个人品牌影响力,分享独家推免、考研、就业经验,打造高信任的学习资源。
延续K12教辅模式
系统化能力养成
精细化目标拆解
针对大学各年级(如大一适应期、大二探索期、大三冲刺期等)制定具体任务清单
分阶段培养体系
将K12系统性教辅模式迁移至大学规划领域,覆盖学业、竞赛、科研、论文等全链条。全周期管理
通过”规划-执行-反馈-优化"闭环,避免学生因信息差或惰性错失机会。家长协同机制
定期同步学习进展,强化家校联动,提升规划执行力。
精品班课系统筑基
高效赋能学习力
多对一教学:主讲师负责核心知识输出,专项导师拔高指导,学管师日常督学和促学。
公共基础课:覆盖大学公共必修基础课,靶向补弱+培优,挖掘个人优势。
期末不挂科:9大门类重要课程期末考前突击课,助力不挂科高效学。
1对1个性化提升
精准匹配定制辅导
精准匹配
匹配目标院校直系学长学姐,差异化弥补学科、竞赛、论文、复试等环节弱势,与目标院校建立有效连接。
定制辅导
通过个性化定制的辅导方案,有针对性地补充学生在不同环节中的弱势,帮助学员达到预期的提升和进步。
学管师全流程伴学
闭环服务保障
目标拆解
根据学生保研目标,定制阶段学习计划,确保学员能够逐步达成目标。
协调资源
协调各类教育资源,包括教师、学习资料等,解决学生在学习过程中遇到的问题和困难
情绪管理
识别学生的情绪变化,通过辅导、谈心等方式帮助学生调整状态,缓解压力,提升学习积极性。
教研资料内部独享
构建竞争护城河
政策库:2000+院校推免/考研政策解读与动态追踪
真题库:九推笔面试真题、竞赛获奖方案等实战资料。
工具包:论文写作模板、数据分析代码包、答辩PPT素材库。
案例库:1000+成功学员全周期档案(从大一规划到大四成果)。
智能助学系统
科技赋能教育
AI学情诊断:通过学习数据(如每日投入时长、错题分布)预测GPA趋势与保研概率。
智能资源匹配:根据学员标签(如“理工科跨保金融”)自动链接相关课程/导师/案例。
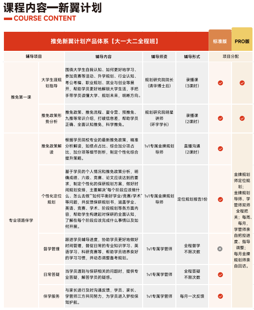
课程内容一新翼计划
| 辅导项目 | 辅导内容 | 辅导师资 | 辅导形式 | 项目分配 | 标准版 | PRO 版 |
|---|---|---|---|---|---|---|
| 推免第一课 | 大学生涯规划指导:围绕大学生自我认知、学习、竞赛、升学、就业等,帮学生更好地解决大学生活、考研、职业规划、就业与创业等问题,手把手带学员读懂大学、规划未来 | 规划研究院院长(清华博士后) | 录播课(3 课时) | - | ?? | ?? |
| 推免政策形势分析:推免政策、流程、夏令营、预推免、九推等常识介绍,打破信息差,帮学员完整认知推免 | 规划研究院明星讲师(环宇学长) | 录播课(2 课时) | - | ?? | ?? | |
| 专业路径伴学 | 推免政策解读:提炼学员院校最新推免政策,精准分析痛点、加分占比等,制定个性化契合方案 | 1v1 专属金牌规划导师 | 直播沟通(2 课时) | - | ?? | ?? |
| 个性化定位规划:基于学员情况分析成绩、竞赛等要求,制定阶段规划,覆盖学业、英语等多方面,帮学员构建保研认知 | 1v1 专属金牌规划导师 | 定位规划报告 1 份 | - | ?? | ?? | |
| 督学管理:跟进学员辅导进度,协助培养学习习惯,动态调整备考规划 | 1v1 专属督导 | 全程督学不限次数 | - | ? | ?? | |
| 日常答疑:为学员解答保研相关疑问 | 1v1 专属督导 | 全程答疑不限次数 | - | ?? | ?? | |
| 伴学服务:与家长沟通反馈,助力学员进入梦校 | 1v1 专属督导 | 每月一次反馈 | - | ?? | ?? |
| 辅导项目 | 辅导内容 | 辅导师资 | 辅导形式 | 项目分配 | 标准版 | PRO 版 |
|---|---|---|---|---|---|---|
| 推免资格获取辅导 | 公共课基础拔高:讲解数学(高数、线代、概率论)、思政,专注重难点讲解,为学员大一大二成绩打基础 | 公共课研究院深主讲 | 录播课(200 课时) | - | ?? | ?? |
| 终点冲刺内部资料:含公共课、各类专业课复习资料及科目期末快速梳理课程重点帮助 | 优秀学长姐 | 资料 + 视频讲解 | - | ?? | ?? | |
| 痛点辅导:公共课个性化提升:由 985/211 师资讲公共课,专注期末基础分专业课个性化提升:对口 985/211 师资讲专业课,提供学习方法与补弱帮扶 | 痛点专项辅导老师 | 个性化 1v1 授课 | 16 课时 | 30 课时 | ||
| 英语辅导 | 四 / 六提分课 | 四六级名师(唐静、张磊等) | 直播(95 课时)+ 礼品 | - | ?? | ?? |
| 雅思提分课 | 10 年 + 教学经验世界名校教师 | 录播课(64 课时) | - | ?? | ?? | |
| 个性化英语提升:大四四级 / 六级 550 + 提分,雅思提分 | 英语四六级专项辅导老师 | 个性化 1v1 授课 | 5 课时 | 10 课时 | ||
| 论文辅导 | 论文基础启蒙:由博士 / 大学老师指导论文写作,覆盖文献、选题、写作等核心要点 | 名校教授 | 录播课(24 课时) | - | ?? | ?? |
| 辅导项目 | 辅导内容 | 辅导师资 | 辅导形式 | 项目分配 | 标准版 | PRO 版 |
|---|---|---|---|---|---|---|
| 推免资格获取辅导 | 论文辅导(1v1 论文产出):对口专业导师指导完成高质量论文,覆盖课题定制、文献调研、研究设计、数据清理、技术工具应用、结果解读、论文撰写与修订等全流程,助力竞赛 / 评选 / 发表 / 推免加分 | 论文专项辅导老师(科研经历和论文发表成果丰富) | 个性化 1v1 授课 | 12 课时(含普刊 / 国际会议文标,不含版面费) | 12 课时(含普刊 / 国际会议文标,不含版面费) | |
| 竞赛辅导 | 竞赛规划指导:解析各类竞赛情况、难度及竞赛方式,结合学员实际情况定制个性化竞赛方向,解答竞赛相关问题(如参赛时间、项目选择、多竞赛安排等) | 1v1 专属咨询师 | 根据学生情况动态规划 | - | ?? | ?? |
教服流程详解
P.A.C.E师资体系
Professional R&D:人均10年+保研产品研发团队
Academic Masters:全优质院校硕博主讲团队
Coaching Mentors:全职保研上岸规划导师团队
Engaged Support:全程伴学专属学管师团队
P.A.C.E师资体系-大咖带队
P.A.C.E TEACHER SYSTEM
刘文勇 规划院长清华博士后
高途保研规划&考研资深主讲老师:
中国人民大学博士,清华大学博士后宾夕法尼亚大学访问学者、多年一线教学和规划经验;
出版《AIGC重塑教育》、《文勇的新托福手稿》、《大学生活就这样过》等四十余部畅销图书。
王立仁 首席专家北大硕士
高途保研首席规划导师;
北京大学硕士,保研时曾斩获北大、北大-清华、浙大等高校的offer,省级科研项目主持人,省级比赛多项二等奖。
帮助超3000+学生完成保研规划,根据学生的个人情况和目标院校的要求制定个性化的保研规划方案,深受学生好评。
王哲 数学绩点大咖
高途考研数学资深主讲老师:中国科学技术大学硕士;
原知名教育机构2019年中国好老师金牌教师;
多年考研数学辅导经验。
张凡 政治绩点大咖
高途考研政治高级主讲老师:
辽宁大学硕士;
中国人民大学出版社考研政治类图书编委;
自研"C位词“选择秒杀技巧、"KMC“分析题模板,被称为"口诀大王","治愈背诵恐惧”。
P.A.C.E师资体系-上岸规划导师
P. A.C.E TEACHER SYSTEM
临环宇 高途保研金牌规划老师
以本科专业综合排名第1的绝对优势保研至985顶尖院校,深请头部院校
选拔逻辑与考核内核
系统性整合学术成绩、科研背书与职业势能,精准锚定保研突围路径全网保研规划领域Top规划博主,单平台保研规划播放量累计3000万
杨彩娟 高途保研金牌规划老师
双一流高校翻译硕士,5年翻译实战经验,独创双维保研定位规划系统精准破解外语类/跨学科保研密码累计规划辅导1000+学员
近三年辅导300+名学生斩获985高校offer
杨老师 高途保研金牌规划老师
哈尔滨工业大学博士 精准定位学生论文发表、科研背提突破路径擅长指导学生实现科研成果与学科竞赛双轨赋能
教学服务优势-GPA提升
日常查漏补缺
学习进度偏差>10%
72小时内修正轨道
每周量化展示知识吸收转化率
知识点周留存率>85%
期末冲刺90+
高校核心课程知识串讲
高校真题练习
教学服务优势-论文发表
手把手带教
直接建联杂志社不仅支持期刊选刊还能满足学生指定具体期刊的需求最大程度帮助学生发表论文
发表成功率98%
项目预热-匹配导师
-选题-确定论文框架一
撰写论文-沟通修改-
润色定稿-论文查-论文排版
-选刊投稿-见刊发表
日常服务展示
建立学员档案
报名后,每位学员都会配备专属学管师,全程伴随学员直到保研结束。学管师会为每个学员建立个人保研档案,包括报名前的初始信息、辅导后的提升目标、过程中的目标达成情况等,便于为学员提供针对性的教学计划和资源,帮助学员更好地掌握知识和技能进而达成目标。
日常答疑沟通
核心价值:即时响应,全程陪伴,扫清保研盲区保研是一场信息战,在这场没有硝烟的突围赛中,保研学子在每个阶段都会遇到各种各样的问题。而无论何时遇到困惑,我们专业的导师团队都能第一时间响应,确保每个细节都有据可依、有策可循。
绩点提升服务
核心价值:精准诊断,定制化提分方案针对核心课程与薄弱科目,专属导师结合学生实际需求和培养方案,深度分析学习要点,制定个性化提分路径。匹配期末冲刺课程、历年真题库、重点知识点梳理及应试技巧,助你快速突破绩点瓶颈。
英语能力强化
核心价值:双线突破,打造保研英语竞争力四六级过级辅导+雅思强化提分双管齐下,不论是过级辅导还是听、说、读、写专项提升,都能满足不同阶段不同学员的需求。
专属导师通过能力诊断与目标拆解帮助学员突破隐形门槛,精准突击标化考试。
竞赛突围辅导
核心价值:策略制胜,打造高含金量竟赛履历针对保研竞争差异化需求,专属导师通过赛事筛选、组队指南、选破局三大引擎,破解“信息不对称+资源匮乏”难题,助力学员在国赛、美赛等核心赛事中斩获奖项,快速提升履历辨识度。
科研论文赋能
核心价值:提高学术水平,突破同质化竞争针对保研核心竞争力塑造,专属导师通过“选题-写作-修改-投稿”全链路赋能指导,帮助学员从0到1打破科研空白,助力产出高质量论文,让每一篇论文都成为保研战场的关键筹码。
复试推免攻坚
核心价值:精准备战,决胜最后一公里针对保研终局之战,专属导师整合院校夏令营信息、科学定位、精准匹配帮你明晰目标院校考核偏好、优营取胜策略,通过"情报-训练-博弈"三重赋能,将前期积累转化为最终录取胜率。
典型学员成长轨迹
核心服务:综合背景提升+保考研辅导
适合人群:成绩排名在保研边缘或有保研失败风险的学生
上岸学员数据展示
见证2000+名,学员的跃迁圆梦之路。
成为学生首选的保研服务机构
01更权威的论文发表
业内唯一,从咨询入门
即进行专业论文规划
业内唯一,提供选刊规划
02更好的上市背书
保研机构唯一上市公司
03更严苛的师资门槛
双重师资背景要求
三轮师资面试选拔
四重监管考核机制

















































