一、专业概览
(一)马克周主义理论是什么
马克思主义理论是法学门类下的、对马克思主义进行整体性研究的一级学科,研究马克思主义基本原理及其形成和发展,马克思列宁主义、特别是研究马克思主义中国化的理论与实践、毛泽东思想、邓小平理论等。同时把马克思主义研究成果运用于马克思主义理
论教育、思想政治教育和思想政治工作。旨在培养能在党政机关、外事部门、高等院校从事实际工作的高级专门人才。例如:在相关科研机构进行研究工作,利用马克思主义立场、观点和方法分析研究当代现实问题
学科门类与代码:马克思主义理论是法学门类下的一级学科。
二級学科:包括马克思主义基本原理、马克思主义发展史、马克思主义中国化研究、国外马克思主义研究、思想政治教育、中国近现代史基本问题研究等常规二级专业,部分学校还设有党的建设、党的历史与理论等特殊专业。
学制与学位:学制一般为3年,也有少数2年和2.5年的院校,毕业授予法学硕士学
位
(二)考试科目
政治:全称为思想政治理论,为全国统考科目,代码为101,满分100分。
外语:全国统考科目,通常学硕考英语(一),专硕考英语(二),代码分别为201和 204,此外部分要求较高的院校,专硕也会考英语(一),满分100分。除英语外,还可选择俄语、日语、法语、德语、西班牙语等语种,但无其他外语基础的同学一般选择考英语一。
专业课一:通常为专业基础课,偏理论基础,各学校自主命题,满分150分。
专业课二:通常为专业实务课,偏专业研究,也是各学校自主命题,满分150分
| 考试科目 | 科目内容 | 分值 |
|---|---|---|
| 政治 | 马克思主义基本原理、毛泽东思想和中国特色社会主义理论体系、中国近现代史纲要、思想道德修养与法律基础、形势与政策以及当代世界经济与政治等 | 100 分 |
| 英语(一) | 词汇、语法、阅读理解、写作等 | 100 分 |
| 专业课一 & 专业课二 | 两门专业课为自主命题科目,报考院校不同则考试内容、参考书、真题、考纲有区别;题型大致包括名词解释、简答题、论述题、材料题、分析论述题等;具体内容由马克思主义基本原理、马克思主义中国化、中国特色社会主义理论、思想政治教育、原著、党史或马克思主义发展史等科目自由搭配,部分学校还会涉及经济学、伦理学、政治学等 | 各 150 分 |
(三)就业前景及方向
党政机关:可从事政策研究、宣传教育、行政管理等工作,如在党委、政府、宣传部、党校、社科院等机构参与制定和执行相关政策。
高校:能担任高校教师,从事马克思主义理论、哲学、政治学等学科的教学工作;也可担任高校辅导员,负责学生的思想政治教育和日常管理工作。
新闻出版机构:可从事新闻采编、评论分析、理论研究等工作,推动马克思主义理论在新闻媒体和文化领域的传播和应用。
社会团体和企事业单位:从事思想政治工作、文化宣传工作、人力资源管理等工作,帮助企业和单位进行思想文化建设和员工思想政治教育。
(四)当前考研现状及分数线
1.报考热度持续攀升
跨考人数多:该专业不考数学,国家线相对较低,招生院校和人数较多,且大多对本科专业没有限制,吸引了众多跨专业考生,导致报考人数不断增加,内卷严重。
就业形势推动:随着国家对思想政治教育等相关领域的重视,社会对马克思主义理论专业人才的需求增大,使得该专业的就业前景较为广阔,从而促使更多考生选择报考该专业,期望在未来的就业市场中占据优势。
2.考试难度逐渐增大
专业课要求提高:招生院校越来越注重对考生专业素养和研究能力的考查,考试内容不仅局限于基础知识,还涉及对学术前沿的关注、原著的理解等,要求考生具备更深入的专业知识和分析问题的能力。
竞争压力导致分数上涨:由于报考人数增多,竞争愈发激烈,各院校的录取分数线也随之水涨船高,尤其是一些重点院校和热门院校,不压分的情况下,分数线基本都在 370左右甚至更高,普通一本院校的录取均分也大多超过了360分。
二、产品详情
(一)马克思主义理论课程体系
1.核心主课(全程直播)
27 考研课程新增【马克思主义发展史】直播课程,以及【原著选讲】定制锦囊课程
| 阶段 | 时间 | 项目 | 内容 | 课时 | 形式 | 备注 | 负责人 |
|---|---|---|---|---|---|---|---|
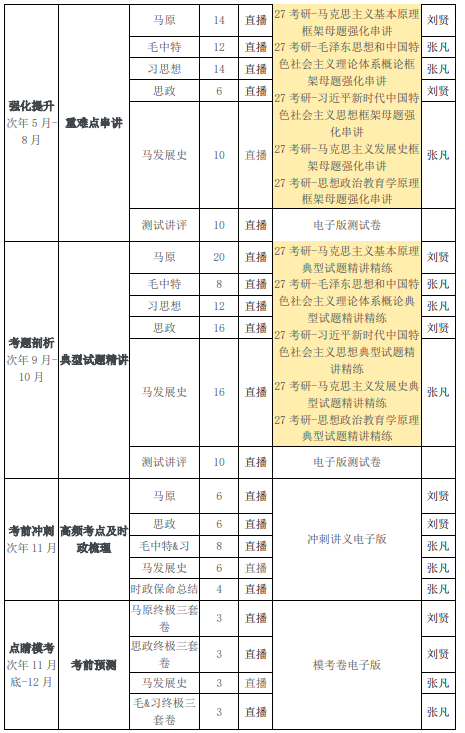
| 强化提升 | 次年5月-8月 | 重点串讲 | 马原 | 14 | 直播 | 27 考研-马克思主义基本原理框架母题强化串讲 | 刘贺 |
| 强化提升 | 次年5月-8月 | 重点串讲 | 毛中特 | 12 | 直播 | 27 考研-毛泽东思想和中国特色社会主义理论体系概论框架母题强化串讲 | 张凡 |
| 强化提升 | 次年5月-8月 | 重点串讲 | 思修法 | 14 | 直播 | 27 考研-习近平新时代中国特色社会主 义思想论著精读框架母题强化串讲 | 张凡 |
| 强化提升 | 次年5月-8月 | 重点串讲 | 思政 | 6 | 直播 | 27 考研-思想政治教育学原理框架母题强化串讲 | 刘贺 |
| 强化提升 | 次年5月-8月 | 重点串讲 | 马发展史 | 10 | 直播 | 27 考研-马克思主义发展史框架母题强化串讲 | 张凡 |
| 强化提升 | 次年5月-8月 | 测试讲评 | 10 | 直播 | 电子版测试卷 | ||
| 考题剖析 | 次年9月-10月 | 典型试题精讲 | 马原 | 20 | 直播 | 27 考研-马克思主义基本原理典型试题精讲精练 | 刘贺 |
| 考题剖析 | 次年9月-10月 | 典型试题精讲 | 毛中特 | 8 | 直播 | 27 考研-毛泽东思想和中国特色社会主义理论体系概论典型试题精讲精练 | 张凡 |
| 考题剖析 | 次年9月-10月 | 典型试题精讲 | 思修法 | 12 | 直播 | 27 考研-习近平新时代中国特色社会主义思想论著精读典型试题精讲精练 | 张凡 |
| 考题剖析 | 次年9月-10月 | 典型试题精讲 | 思政 | 16 | 直播 | 27 考研-思想政治教育学原理典型试题精讲精练 | 刘贺 |
| 考题剖析 | 次年9月-10月 | 典型试题精讲 | 马发展史 | 16 | 直播 | 27 考研-马克思主义发展史典型试题精讲精练 | 张凡 |
| 考题剖析 | 次年9月-10月 | 测试讲评 | 10 | 直播 | 电子版测试卷 | ||
| 考前冲刺 | 次年11月 | 高频考点及时政梳理 | 马原 | 6 | 直播 | 冲刺讲义电子版 | 刘贺 |
| 考前冲刺 | 次年11月 | 高频考点及时政梳理 | 思修法 | 6 | 直播 | 冲刺讲义电子版 | 刘贺 |
| 考前冲刺 | 次年11月 | 高频考点及时政梳理 | 毛中特&习 | 8 | 直播 | 冲刺讲义电子版 | 张凡 |
| 考前冲刺 | 次年11月 | 高频考点及时政梳理 | 马发展史 | 6 | 直播 | 冲刺讲义电子版 | 张凡 |
| 考前冲刺 | 次年11月 | 高频考点及时政梳理 | 时政保命总结 | 4 | 直播 | 冲刺讲义电子版 | 张凡 |
| 考前冲刺 | 次年11月 | 高频考点及时政梳理 | 马原终极三套卷 | 3 | 直播 | 模考卷电子版 | 刘贺 |
| 点睛模考 | 次年11月底-12月 | 考前预测 | 思政终极三套卷 | 3 | 直播 | 模考卷电子版 | 刘贺 |
| 点睛模考 | 次年11月底-12月 | 考前预测 | 马发展史 | 3 | 直播 | 模考卷电子版 | 张凡 |
| 点睛模考 | 次年11月底-12月 | 考前预测 | 毛中特&习终极三套卷 | 3 | 直播 | 模考卷电子版 | 张凡 |
2.定制锦囊课
定制锦囊课 21H:补弱优,技巧提升
史纲记不住?--史纲重难点梳理课
答题没深度?--原著选讲
不懂择校择专?--择校规划课
答题没进步?--1V1 模考批改
答疑思路不一致?--主讲群答疑
| 课程名称 | 内容 | 节 | 课时 | 上课方式 | 上课时间 |
|---|---|---|---|---|---|
| 史纲重难点梳理课 | 史纲重难点知识讲解,完善知识体系,更好应对不同院校灵活性出题方式 | 7 | 14 | 录播 | 25年7-9月 |
| 原著选讲 | 马理论考研典型原著选讲,拓展答题深度 | 10 | 10 | 录播 | 26年5-10月 |
| 择校规划课 | 解决在校生时间紧、任务重、不会选择学校和专业问题 | 6 | 6 | 录播 | 25年9月-26年12月 |
| 择校规划课 | 针对马理论专业考生报考情况进行针对性择校指导 | 1 | 1 | 直播 | 25年9月-26年12月 |
| IVI模考批改 | IVI批改模考试卷,查漏补缺一目了然 | / | / | / | 7套 |
| 主讲答疑 | 主进进群答疑 | / | / | / | 报名后——12月 |
3.2英语课程安排
2027考研英语全程智达班完整课程体系:
| 复习阶段 | 课程安排 | 学习内容 | 课时 | 授课方式 |
|---|---|---|---|---|
| 导学阶段2025.09 | 全题型备考指南 | 题型导学 1(阅读、写作)题型导学 2(翻译)题型导学 3(完形、新题型) | 3h | 直播 |
| 预热阶段 | 核心词汇 | 1800 高频核心词精讲1800 高频词串讲【模块测】1800 高频词测评 | 37.75h | 直播 |
| 核心语法 | 长难句精讲:高分高频考点【模块测】长难句精讲测评【寒假特训】50 句经典长难句 | 26.5h | 直播 | |
| 阅读预热 | 阅读基础:阅读 & 小三门真题篇章精读【模块测】真题篇章入门:测评 | 21h | 直播 | |
| 基础阶段26.03-26.06 | 一轮刷题 | 技巧点拨:五大题型方法技巧07-12 年早年精选试题带练(完形、阅读、新题型、翻译、写作)翻译提分专练基础阶段测评 & 直播讲评 | 57h | 直播 |
| 强化阶段2026.07-2026.08 | 二轮刷题 | 13-18 年试题精讲阅读题型分类专练暑期阶段测评 & 直播讲评 | 61h | 直播 |
| 冲刺阶段2026.09-2026.10 | 三轮刷题 | 19-24 年试题精讲写作题型分类模板专练秋季阶段测评 & 直播讲评 | 64h | 直播 |
| 考前点睛阶段2026.11-2026.12 | 考前救命 | 考前救命核心知识串讲(阅读、翻译、完形、新题型、写作、词汇)2025 年试题全题型逐题精讲阅读、写作热点话题 | 44h | 直播 |
| 全真模考 | 2 轮全真模考 & 直播讲评:2026 真题模考 + 主讲命题趣模考 | - | 直播 | |
| 最后点睛 | 阅读、写作考前点睛课 | - | 直播 |
| 课程定位 | 内容及形式 | 时长 |
|---|---|---|
| 基础词汇 | 5533 考研大纲词:初级词5533 考研大纲词:中级词5533 考研大纲词:高级词 | 60h 视频 |
| 基础语法 | 词法:八大词性讲解句法:六大句子成分讲解 | 17.5h 视频 |
| 阅读文化素养 | 历年试题必备硬核文化考点 | 5h 视频 |
表格 2:27 考研择校规划课(20h)
| 授课阶段 | 课程安排 | 课时 | 授课方式 |
|---|---|---|---|
| 考研早规划 | 考研常识、择校择专业方法 | 20h | 直播 |
| 十四大学科门类精讲 | 哲学、经济学、法学、教育学、文学、历史学、理学、工学、农学、医学、军事学、管理学、艺术学、交叉学科 | ||
| 考前报名指导 | 预报名、现场确认、考前指导 |
表格 3:复试直达直播课(22h)
| 授课定位 | 课程内容 | 课时 | 授课方式 |
|---|---|---|---|
| 复试直达 | 综合复试及流程课 | 22h | 直播 |
| 礼仪流程课 | |||
| 关键节点及调剂指导课 | |||
| 英语口语课 | |||
| 英语听力课 | |||
| 在线模拟复试 | |||
| 英语听力课 |
PART 01 【必修课】
1.导学课程
全年英语备考指南,从宏观层面讲解“考研英语五大题型”备考方法,旨在帮助考生从整体把握学科考情,了解不同模块的具体学法和各阶段学习安排,科学规划。五大题型即考研英语初试所要考查的阅读、写作、翻译、完形、新题型。导学课程内容展示如下:
① 李旭老师
唐静老师
小茶姐姐(俊老师)
PART 02 【专题课】
该系列课程基于必修课研发,旨在为不同基础短板的同学,提供差异化的学习方案。从课程维度出发,对学习内容加以区分,形成真正有效的“因材施的科学教学方案。
针对英语单词基础较薄弱的学员,27考研英语全程智达班安排了《5533考研大纲词全刷》课程,具体课程安排如下:
针对英语语法基础较薄弱的学员,27考研英语全程智达班安排了《词法&句法精讲》课程,由连俊霞老师授课。零基础语法讲授8大必考词性,具体课程安排如下:
针对英语阅读基础较薄弱的学员,27考研英语全程智达班安排了《西方背景文化》课程,由李旭、连俊霞老师授课。具体课程安排如下:
西方背景文化课
阅读文化背景(5 节)+完形&新题型文化背景(5 节)透过真题学西方文化背景,辅以真题段落讲解,可以解决学员备考过程中
虽然认识单词、掌握语法但依然无法理解考研文章的问题,给学员补充所需的背景文化知识,使其了解作者行文逻辑。主要针对完形填空、新题型、阅读理解三大题型,由李旭舅舅和连俊霞老师授课。
Part 03 题型专题课
针对分题型较薄弱的同学,27考研英语全程智达班还安排了题型专题课(全直播),旨在从解题技巧维度出发,通过讲解更高难度的题目、更加高阶的方法和技巧,助力同学们冲刺更高的分数。具体课程安排如下
阅读题型分类专练
基于考研阅读六大常考题型,精选每个题型比较有代表性的、有一定难度的、学员存疑较多的题目进行精细化讲解。探究更深层次的阅读解题方法,深挖干扰选项错因,提升基础较好学员在考场上公开课难题的能力,最大化优势学科的提分效果。
写作题型分类模板专练
句式突破:简单句五大结构:主谓/主谓宾/主系表/主谓双宾/主谓宾补,夯实基础表达;复杂句六大进阶:定从/状从/宾从/同位语从句+被动语态/强调句,实现句式多样性。模板实战:应用文模板:投诉/建议/邀请信等框架+万能开头结尾。图画作文:万能描述句(人物动作/场景渲染)+观点论证。图表作文:数据对比句型(占比/趋势/极值)+结论推导模板。提升句式灵活度和复杂
句应用准确率;提高模板套用精准度,40分钟完成高质量作文
翻译提分专练
学好翻译不但可以助于加深对文章的理解,提高阅读能力,还可锻炼中英文灵活转换的能力,改善语言表达。翻译不是“单词堆砌”,而是“逻辑与文化的双轨解码”,10篇真题闭环训练直击考研翻译命门!本课程主要由唐静老师带领同学们,加强翻译练习,厘清翻译中的要点,掌握翻译规律,进而促进阅读、写作复习模块的提升。
政治课程安排
2027考研政治全程智达班完整课程体系包括:
①181h 必修课,由大咖名师老师石磊、火星姐姐授课:
②)73h 基础加强专题课,资深主讲授课:
③21h 培优拔高专题课,资深主讲授课:
④60 天音频领背营,由大咖名师老师火星姐姐带背。
| 课程分层 | 阶段 | 授课模块 | 授课内容 | 上课形式 | 上课时间 |
|---|---|---|---|---|---|
| 必修课 | 预热阶段 | 政治规划 | 全年政治复习规划 | 直播 1.5h | 2025.9 |
| 考题预热讲解 | 识记学科知识点预热讲解 | 直播 34h | 2025.8-12 | ||
| 导学阶段 | 学科初识 | 考情特点、学习方法、学科初识 | 直播 7h | 2025.12-2026.1 | |
| 基础阶段 | 知识精讲 | 马原、毛特、习概论、史纲、思法模块考点讲解及基础阶段测评 | 直播 69h | 2026.2-6 | |
| 强化阶段 | 命题规律解析 | 深挖命题思路,总结各科目解题技巧 | 直播 29h | 2026.7-8 | |
| 技巧刷题 | 通过真题回顾知识点,以题带练,总结选择题找 “雷” 技巧及分析题答题模板 | 直播 13h | 2026.8-11 | ||
| 冲刺阶段 | 冲刺串讲 | 掌握最新大纲内容变动,梳理各科目重难点知识,梳理全年时政 | 直播 27.5h | 2026.9-11 | |
| 模考阶段 | 考前点睛 | 三套模考卷讲评、考前预测押题 | 直播 6h | 2026.12 | |
| 精品专题课 | 基础加强课 | 技巧先行 | 雷必雷选择题技巧精讲 | 视频 14h | 2025.8 |
| 考题预热讲解 | 毛特预热串讲 | 视频 14h | 2025.9 | ||
| 知识点粉碎 | 四大科目真题带刷带练 | 直播 24h | 2026.6-8 | ||
| 培优拔高课 | 知识点带练 | 刷题技巧、易错易混、重难点知识点全掌握 | 直播 12h | 2026.8-9 | |
| 知识点音频带背 | 每日背诵手册领背、做题巩固 | 音频 60 天 | 2026.10-12 | ||
| 考前几张纸 | 考前押题 | 直播 9h | 2026.12 |
三、师资介绍
(一)马克思主义理论主讲
张凡--毛中特&习思想&马发展史
高途考研资深主讲老师
辽宁大学硕士
中国人民大学出版社考研政治类图书编委自研“C位词"选择秒杀技巧、"KMC“分析题模板法则被称为"口诀大王","治愈背诵恐惧!
刘贤--马原&思政
高途考研资深主讲老师马克思主义哲学硕士授课生动,逻辑清晰,提倡沉浸式学习教学方法简练,广受学员好评
英语主讲
李旭老师--阅读&写作
高途考研英语资深主讲老师
荣获新浪微博 2018 意见领袖教育大 V奖杯
出版考研教辅书籍:
《考研英语阅读高分 36 计》
《考研英语写作高分 36 计》
《考研英语历年真题高分精析》
《考研英语冲刺预测 6 套卷》
李旭舅舅的教学方法--阅读
①授人以渔:
--剖析七大阅读题型方法论,讲解正误选项常见特征,扭转错误解题思维;
-运用八大化难为易阅读技巧,巧妙利用各种逻辑关系,帮助学员减轻阅读
负担约 50%;
连俊霞老师--语法长难句&完形&新题型
高途考研英语资深主讲老师
英语语言文学硕士,专业八级主讲考研英语长难句、完形新题型,考博完形改错多年从事考研英语辅导教学代表作:《考研英语长难句高分通关》被学生亲切地成为“小荼姐姐
唐静老师-翻译&词汇
高途考研英语资深主讲老师
多年专注于考研翻译、四六级翻译教学教研工作曾出版《考研英语拆分与组合翻译法》图书曾出版英汉双语书话系列丛书
刘琦老师--考研词汇
高途高途考研英语资深主讲老师
博士研究生,硕士生导师
荣获 2019 年度央广网人气教师著有《琦哥带你搞定考研英语语法和长难句》多年来专注考研英语、四六级教学教研工作
政治主讲
石磊--马原、史纲、当代主讲
高途考研政治资深主讲老师
南京大学硕士
多年考研政治教学经验,深谙命题方向
航空工业出版社考研政治小红书系列图书主编高等教育出版社考研政治大纲配套知识点解析主编
教学方法:
石磊老师授课思路清晰,上课幽默风趣,肢体语言和表情丰富,课堂气氛活跃,与学员互动多,强调快乐学习、轻松学习。总结选择题 15 种雷,带你扫雷不自伤;分析题带你抓住命题角度,答题内容踩点得分。帮助学生从考点思维转化为考题思维,带领学生厘清做题思路。善用总结形式讲解知识点,善于总结分析题模板,帮助学生懂得快、记得牢,老师课程中强调以考试视角学习知识,以命题人视角突出重难点,让学生用最少的时间获取最有效的知识点。善于总结历年真题为当年真题画像,命中率高。
火星姐姐--毛特、习概论、思法主讲
高途考研资深政治主讲老师
马克思主义哲学硕士
擅长考点领背、思维导图串联理解记忆法提倡在快乐中学习政治
教学方法:
火星姐奉行快乐学习、真学习,声音温柔甜美,毛特讲解紧跟时政热点,快乐学习:思法内容擅长分类汇总,关键词复习,事半功倍。精心总结十大马原解题技巧,授课深入浅出。通过考试命题的底层逻辑高效学习政治知识,将考点化繁为简,融会贯通。“极限拉扯”“信号灯闪”等奇妙实用的方法解选择题:“保姆式”主观题立体万能模板轻松应对各类考试话题、热点时事。“偷懒式”学习,简单粗暴搞定重点难点,助力考研政治冲击80+,让考研政治成为考研复习中性价比最高的一门学科。思修带领学生划重点,与热点结合记忆考点。
保障无忧
(一)中途退费
1.直播课节:已开课的课节不可退款;未开课的课节在开课前可申请退款,退款成功的课节不能继续学习。
2.视频课节:申请退款时,已上传交付的课节不可退款;未上传交付的课节,在上传交付前可申请退款,退款成功的课节不能继续学习。
3.教材教具:退款时需要扣除已发货的教材教具费用。
(二)免费重读
1.所购科目未达国家线;
2.须参加 2026 年 12月研究生考试;
3.初试考试前,课程听课率达到 80%以上(不包含离线缓存)。
注:
I.免费重读须以上条件同时满足;
II.重读课程须与已报名的 27 考研科目及所购班型-一对应;
III.若申请成功,可享受 2028 考研相应课程听课权利,以及纸质版教材及课程配套服务;
IV.学员须在 27考研国家线公布之日起 30 天内提交重读申请,错过时间视为自动放弃。
(三)课程有效期
1.有效期内支持课程无限回放
2.有效期内支持课程离线缓存
3.有效期说明:结课后再赠送 90 天















