PARTO1 专业介绍
法律硕士简介
法律硕士(Juris Master,缩写 J),简称法硕,是专业型硕士学位之一,我国自 1996年按照国务院学位委员会第十四次会议审议通过的《专业学位设置审批暂行办法》规定设置,试办法律硕士。法律硕士学位是具有特定法律职业背景的职业性学位,主要培养面向立法、司法、律师、公证、审判、检察、监察
及经济管理、金融、行政执法与监督等部门、行业的高层次法律专业人才与管理人才。法律硕士为专业型硕士学位,目前分为四种:全日制法律硕士(非法学)、全日制法律硕士(法学)非全日制法律硕士(非法学)、非全日制法律硕士(法学),统一参加12月全国研究生考试。法律硕士专业的主要群体是全日制法律硕士(非法学),要求本科为非法学【除本科专业代码 0301 外专业】,才能报考。学制三年。
2010年新设置的全日制法律硕士(法学),是为本科为法学专业【本科专业代码 0301】的学生开设的,具体包括:法学、经济法、国际法、国际经济法、劳动改造法、商法、公证、法律事务、行政法、律师、涉外经济与法律、知识产权法、刑事法、监狱学等的学生(具体要看学生的本科专业代码)。学制二年(个别院校三年)。
法律硕士(非法学)考研专业课代码:035101。
法律硕士(法学)考研专业课代码:035102。
法律硕士专业学位和法学硕士学位的区别
我国的高层次法律研究生教育包括法律硕士专业学位研究生和法学硕士学位研究生。法律硕士与法学硕士处于同一层次,但两者在培养方向上有所区别,各有侧重。
| 类别 | 法学(学术型) | 法律(非法学)(专业学位) | 法律(法学)(专业学位) |
|---|---|---|---|
| 对本专科所学专业的要求 | 无特殊要求。 | 报考前所学专业为非法学专业(普通高等学校本科专业目录法学门类 [代码 03] 中的法学类专业 [代码 0301] 毕业生、专科层次法学类毕业生和自学考试形式的法学类毕业生等不得报考)。 | 报考前所学专业为法学专业(仅普通高等学校本科专业目录法学门类中的法学类专业 [代码 0301] 毕业生、专科层次法学类毕业生和自学考试形式的法学类毕业生等可以报考)。 |
| 初试科目 | 思想政治理论、外国语、业务一和业务二 | 思想政治理论、外国语、398 - 法硕联考专业基础(非法学)、498 - 法硕联考综合(非法学) | 思想政治理论、外国语、397 - 法硕联考专业基础(法学)、497 - 法硕联考综合(法学) |
| 培养目标 | 坚持法学专业知识学习与法律事务技能训练有机结合的原则,以培养具有一定法律理论素养之应用型人才与具有较高理论之应用人才为基本目标,使学生成为具有较高法学理论素养,掌握坚实的法学基础理论和系统的法学专业知识,具有从事法学理论研究的能力,具备良好的法律职业道德和心理素质的高层次法学专门人才。 | 法律(专业学位)硕士是具有特定法律职业背景的职业性学位,主要培养立法、司法、行政执法、法律服务与法律监督以及经济管理、社会管理等方面需要的高层次法律专业人才和管理人才。法律硕士专业学位与现行法学(学术型)硕士在学位上处于同一层次,但规格不同,各有侧重。该学位获得者应具备较坚实和系统的法学基础理论素养,掌握较宽广的法律实务知识,具有宽口径、复合型、外向型的知识与能力结构,能综合运用法律、经济、管理、科技、外语和计算机等方面的专业知识,独立地从事法律实务工作和有关管理工作。 | 法律(专业学位)硕士是具有特定法律职业背景的职业性学位,主要培养立法、司法、行政执法、法律服务与法律监督以及经济管理、社会管理等方面需要的高层次法律专业人才和管理人才。法律硕士专业学位与现行法学(学术型)硕士在学位上处于同一层次,但规格不同,各有侧重。该学位获得者应具备较坚实和系统的法学基础理论素养,掌握较宽广的法律实务知识,具有宽口径、复合型、外向型的知识与能力结构,能综合运用法律、经济、管理、科技、外语和计算机等方面的专业知识,独立地从事法律实务工作和有关管理工作。 |
| 学制 | 一般为 3 年。 | 一般为 3 年。 | 一般为 2 年。 |
法律硕士属于专业学位硕士,而法学硕士属于学术型学位硕士。二者主要的区别有:
(1)招生条件不同。法学硕士要求不限本科专业(但实际考生多为法学本科):法律硕士(非法学)要求具有国民教育序列大学本科学历的非法律专业的毕业生:从2010年起,增设法律硕士(法学),允许法学本科毕业生报考法律硕士。
(2)考试试题不同。法学硕士专业课试题倾向于理论化试题,以主观题为主。而法律硕士起源于英美,题目倾向于实务,难度较为基础。
(3)數学方式不同。法学硕士分研究方向采取导师制,每个学生一个导师(教授或者副教授)。而法律硕士不区分研究方向,以实务为先,贯彻理论学习与实践操作的教学理念。
三、法律硕士初试内容
2000年开始,法律硕士实行全围联考。2003年法硕招生入学考试中的初试科目由5-8门改4门:政治理论、外国语、专业综合课(含法理学、宪法学、中国法制史)和专业基础课(含民法学、刑法学)。其中,政治理论和外国语参加全因硕士研究生入学统一考试。专业综合课和专业基础课等业务考试科目为全国联考科目。
3.1 考试形式
闭卷笔试:各科目闭卷考试用时均为 180分钟。公共课试卷满分为100分,专业课试卷满分为150分,一共 500 分。
3.2试卷内容与题型结构
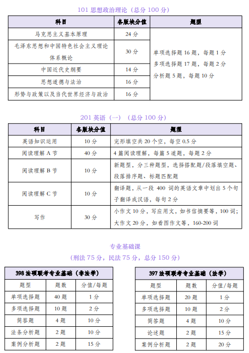
101 思想政治理论(总分 100 分)
| 科目 | 各版块分值 | 题型 |
|---|---|---|
| 马克思主义基本原理 | 24 分 | 单项选择题 16 题,每题 1 分多项选择题 17 题,每题 2 分分析题 5 题,每题 10 分 |
| 毛泽东思想和中国特色社会主义理论体系概论 | 30 分 | |
| 中国近现代史纲要 | 14 分 | |
| 思想道德与法治 | 16 分 | |
| 形势与政策以及当代世界经济与政治 | 16 分 |
表格 2:201 英语(一)(总分 100 分)
| 科目 | 各版块分值 | 题型 |
|---|---|---|
| 英语知识运用 | 10 分 | 完形填空共 20 个空,每空 0.5 分 |
| 阅读理解 A 节 | 40 分 | 4 篇阅读理解,每篇 5 道题,每题 2 分 |
| 阅读理解 B 节 | 10 分 | 新题型,分三种题型:选择搭配题 / 段落填空题、段落排序题、标题匹配题 |
| 阅读理解 C 节 | 10 分 | 翻译题,从一段 400 词的英语文章中划出 5 个句子翻译成汉语,每句 2 分 |
| 写作 | 30 分 | 小作文 10 分,写应用文,如书信请柬等,100 词;大作文 20 分,如看图作文等,160-200 词 |
表格 3:专业基础课(刑法 75 分,民法 75 分,总分 150 分)
398 法硕联考专业基础(非法学)
| 题型 | 题数 | 分值 / 每题 |
|---|---|---|
| 单项选择题 | 40 题 | 1 分 |
| 多项选择题 | 10 题 | 2 分 |
| 简答题 | 4 题 | 10 分 |
| 法条分析题 | 2 题 | 10 分 |
| 案例分析题 | 2 题 | 15 分 |
397 法硕联考专业基础(法学)
| 题型 | 题数 | 分值 / 每题 |
|---|---|---|
| 单项选择题 | 20 题 | 1 分 |
| 多项选择题 | 10 题 | 2 分 |
| 简答题 | 4 题 | 10 分 |
| 论述题 | 2 题 | 15 分 |
| 案例分析题 | 2 题 | 20 分 |
PARTO2 产品介绍
一、法硕全科联报简介
27考研法硕全科联报包含 398+498(非法学)/397+497(法学)专业课初试课程体系,以及考研政治考研英谱(一)公共课统考内容辅导。
27 考研全程智达班系列产品,主要针对初次备战考研、对考研的了解不够深入、缺少专业择校指导、需要系统学习公共课及专业课知识,多轮学习、训夯实复习基础,进而稳步提升应试能力的同学。
随着考研报考人数增加,热门专业录取分数线逐年攀升,上岸学生的平均备考周期明显长,各考周期不足-提前出局。高途考研长线备考班型应运而生,我们重升-
27考研全程智达班「全直播主课体系」正式上线!
Q拒绝录播“单向输入”--大咖讲师全员直播授课,实时互动答疑,学习效果提升迅速分层教学精准匹配--根据学员基础有针对性地吸收相应内容,拒绝陪跑。
⊙]教硏+督学+院校规划三维护航--主讲团队研发教材(紧扣真题趋势)+二讲管家式督学(每周学情反馈+动态调整计划)+择校导师讲解择校方案(避免“高分扎堆”陷阱)。注:法学及非法学均适用,
对于绝大多数的 27考研同学,鉴于备考时间相对充足,建议学习顾问老师和二讲老师引导学生去学习整套完整的课程,包括必修课和专題课的全部课程安排。考研初试的每一分都极其重要,一定要在时间相对充裕的阶段,全方位、有深度地开展复习,只要紧跟课程节奏,强优补弱,逐步提升解题能力,冲刺高分是完全有可能的。
二、法硕全科联报课程特色
1.系统备考引鼙
全周期科学规划长跑,赢在起跑线
一线名师授课+专业二讲辅导,专注个性化提升
2.多轮带背专训
主讲带背,独家高效记忆方法,学习不走弯路每日小班群内带背,你的专属背诵方案3.技巧专项突破主观题满分大招特训,不限次 1V1人工批改稳拿得分要点,解决个性化问题,扫清备考盲点
4.考前押题抢分
浓缩高频知识点,针对性训练,高效冲刺提分划重点缩范围,减少考前背诵压力
5.全真模考测评
月度测试+阶段测试+择校全真模拟+终极预测-点睛模拟,定位短板,及时调整方向
训练考试节奏,提升做题速度
6.规划督学答疑
专属学员档案,定制学习规划,个性化择校指导
全程 1v1不限次答疑批改,周度回访督学,月度班会复盘
三、法硕全科联报课程体系(初试)
3.1法硕专业课课程安排
3.1.1 课程设置
27考研法律硕士 398+498/397+497专业课-全程智达斑课程体系如下:
核心必修课 334H+定制锦襄课 162H+福利赠送课 47H
| 阶段 | 授课模块 | 形式 | 课时 | 上课时间 | 课程内容 |
|---|---|---|---|---|---|
| 导学规划 | 复习规划及备考方法 | 直播 | 1H | 2025.9 | 介绍课程各阶段学习重点,给出备考建议,分享学习方法,制定全年学习规划 |
| 基础夯实 | 刑法学、民法学、法理学、宪法学、法制史 | 直播 | 168H | 2025.9-2026.4 | 全面精讲大纲知识点,以通俗语言 + 案例讲解概念、法条,辅助题目理解抽象内容及解题思路 |
| 基础阶段测试讲评 | 直播 | 4H | 2026.4 | 基础阶段测试讲评 | |
| 强化提升 | 刑法学、民法学、法理学、宪法学、法制史 | 直播 | 63H | 2026.5-8 | 强化巩固,超纲讲解重难点,加强知识点联系对比 |
| 强化阶段测试讲评 | 直播 | 4H | 2026.8 | 强化阶段测试讲评 | |
| 考题剖析 | 刑法学、民法学、法理学、宪法学、法制史 | 直播 | 40H | 2026.9-10 | 剖析历年试题,讲解重点、热点、高频题,总结答题技巧 |
| 考题阶段测试讲评 | 直播 | 4H | 2026.10 | 考题阶段测试讲评 | |
| 考前冲刺 | 冲刺救命背书 | 直播 | 29H | 2026.10-11 | 归纳总结考试重难点,系统梳理知识点,考前快速提分 |
| 模考点睛 | 考前终极预测、点睛模拟三套卷 | 直播 | 29H | 2026.11-12 | 全真模考还原考场,预测考试趋势,掌握得分诀窍 |
定制锦囊课:精准打击备考盲区
| 授课模块 | 形式 | 课时 | 上课时间 | 课程内容 |
|---|---|---|---|---|
| ★第一轮带背:小汪碎碎每日背 | 二讲老师每日小班组群内带背 | / | 2025.9-2026.4 | 知识点挖空填空,加深理解,巩固记忆 |
| ★第二轮带背:考点狂背专训 | 直播 | 93H | 2026.8-9 | 主讲带背,教你如何记得住、记得快、记得准,独家背诵思路,让你茅塞顿开 |
| ★择校模考 | 直播 | 4H | 2026.9 | 计时完成全真模拟试卷,测试真实水平,以此为参考进行精准择校 |
| ★法硕专属择校课 | 直播 | 2H | 2026.9 | 深挖法律硕士专业全国各地区院校选择梯度与就业人数、历年分数段、复试等相关信息 |
| ★新大纲解析 | 直播 | 2H | 2026.10 | 针对最新考点大纲进行深度解析,变动考点详细解读 |
| ★主观题满分大招 | 直播 | 45H | 2026.10-11 | 传授主观题答题模板与技巧,助你明确得分点与失分盲区,掌握主观题得分秘诀 |
| ★第三轮带背:冲刺救命背书(即主课内容) | 直播 | 25H | 2026.10-11 | 归纳总结,系统性梳理考试重难点,速记考前必备救命知识点,快速提分 |
| ★月度测试 | 直播 | 10H+ | 2025.10-2026.9 | 每月知识复盘,形成 “个性化补弱方案→实时练→发现问题→精准解决问题” 的学习闭环 |
| ★择校规划指南 | 录播 | 6H | 2025.10-2026.12 | 讲授考研常识、初试前专业报考指导,讲解方法及注意事项、现场确认步骤示范、报名、填项 |
| 阶段 | 授课模块 | 形式 | 课时 | 上课时间 | 课程内容 |
|---|---|---|---|---|---|
| 学习规划 | 考情分析 | 录播 | 2H | 2025.8 | 规划、考情、学科 / 专业特点及解读、就业前景、择校等 |
| 真题样卷解读 | 录播 | 3H | 2025.8 | ||
| 择校方法指导 | 录播 | 1H | 2025.8 | ||
| 职业生涯规划指导 | 录播 | 1H | 2025.8 | ||
| 基础预热 | 考试分析精读课 - 刑法 | 录播 | 38H | 2025.9 | 0 基础考生入门听课,手把手带你读《考试分析》,熟悉专业名词,了解考查方式及重要内容,为正式学习奠定基础 |
| 考试分析精读课 - 民法 | 录播 | 2025.9 | |||
| 模块测试 | 录播 | 2H | 2025.9 |
3.1.2 特色课程
多轮带背课程:多轮主讲带背课+每日小班群带背
第一轮:完整体系带背
带背方式:二讲每日班群带背带
统理解大纲知识点并初步记忆,梳理学科整体及章节体系,形成知识脉络
使用资料:《基础通关》讲义+基础带背资料(电子版)
带背阶段:基础夯实阶段
第二轮:考点狂背专训93H
带背方式:主进亲授
主讲口碑课程,带你全面地毯式背诵,更有记忆口诀加持
使用资料:《考点狂背》讲义带背阶段:强化提升阶段
第三轮:冲刺救命带背25H
带背方式:主进直播授课
浓缩大纲必背知识点,吃透核心考点,实现短期快速提分
使用资料:冲刺救命带背讲义(电子版)
带背阶段:考前冲刺阶段
3.2英语课程安排
2027考研英语全程智达班完整课程体系:
| 复习阶段 | 课程安排 | 学习内容 | 课时 | 授课方式 |
|---|---|---|---|---|
| 导学阶段2025.09 | 全题型备考指南 | 题型导学 1(阅读、写作)题型导学 2(翻译)题型导学 3(完形、新题型) | 3h | 直播 |
| 预热阶段 | 核心词汇 | 1800 高频核心词精讲1800 高频词串讲【模块测】1800 高频词测评 | 37.75h | 直播 |
| 核心语法 | 长难句精讲:高分高频考点【模块测】长难句精讲测评【寒假特训】50 句经典长难句 | 26.5h | 直播 | |
| 阅读预热 | 阅读基础:阅读 & 小三门真题篇章精读【模块测】真题篇章入门:测评 | 21h | 直播 | |
| 基础阶段26.03-26.06 | 一轮刷题 | 技巧点拨:五大题型方法技巧07-12 年早年精选试题带练(完形、阅读、新题型、翻译、写作)翻译提分专练基础阶段测评 & 直播讲评 | 57h | 直播 |
| 强化阶段2026.07-2026.08 | 二轮刷题 | 13-18 年试题精讲阅读题型分类专练暑期阶段测评 & 直播讲评 | 61h | 直播 |
| 冲刺阶段2026.09-2026.10 | 三轮刷题 | 19-24 年试题精讲写作题型分类模板专练秋季阶段测评 & 直播讲评 | 64h | 直播 |
| 考前点睛阶段2026.11-2026.12 | 考前救命 | 考前救命核心知识串讲(阅读、翻译、完形、新题型、写作、词汇)2025 年试题全题型逐题精讲阅读、写作热点话题 | 44h | 直播 |
| 全真模考 | 2 轮全真模考 & 直播讲评:2026 真题模考 + 主讲命题趣模考 | - | 直播 | |
| 最后点睛 | 阅读、写作考前点睛课 | - | 直播 |
| 课程定位 | 内容及形式 | 时长 |
|---|---|---|
| 基础词汇 | 5533 考研大纲词:初级词5533 考研大纲词:中级词5533 考研大纲词:高级词 | 60h 视频 |
| 基础语法 | 词法:八大词性讲解句法:六大句子成分讲解 | 17.5h 视频 |
| 阅读文化素养 | 历年试题必备硬核文化考点 | 5h 视频 |
表格 2:27 考研择校规划课(20h)
| 授课阶段 | 课程安排 | 课时 | 授课方式 |
|---|---|---|---|
| 考研早规划 | 考研常识、择校择专业方法 | 20h | 直播 |
| 十四大学科门类精讲 | 哲学、经济学、法学、教育学、文学、历史学、理学、工学、农学、医学、军事学、管理学、艺术学、交叉学科 | ||
| 考前报名指导 | 预报名、现场确认、考前指导 |
表格 3:复试直达直播课(22h)
| 授课定位 | 课程内容 | 课时 | 授课方式 |
|---|---|---|---|
| 复试直达 | 综合复试及流程课 | 22h | 直播 |
| 礼仪流程课 | |||
| 关键节点及调剂指导课 | |||
| 英语口语课 | |||
| 英语听力课 | |||
| 在线模拟复试 | |||
| 英语听力课 |
3.4 政治课程安排
2027考研政治全程智达班完整课程体系包括:
①181h 必修课,由大咖名师老师石磊、火星姐姐授课:
②)73h 基础加强专题课,资深主讲授课:
③21h 培优拔高专题课,资深主讲授课:
④60 天音频领背营,由大咖名师老师火星姐姐带背。
| 课程分层 | 阶段 | 授课模块 | 授课内容 | 上课形式 | 上课时间 |
|---|---|---|---|---|---|
| 必修课 | 预热阶段 | 政治规划 | 全年政治复习规划 | 直播 1.5h | 2025.9 |
| 考题预热讲解 | 识记学科知识点预热讲解 | 直播 34h | 2025.8-12 | ||
| 导学阶段 | 学科初识 | 考情特点、学习方法、学科初识 | 直播 7h | 2025.12-2026.1 | |
| 基础阶段 | 知识精讲 | 马原、毛特、习概论、史纲、思法模块考点讲解及基础阶段测评 | 直播 69h | 2026.2-6 | |
| 强化阶段 | 命题规律解析 | 深挖命题思路,总结各科目解题技巧 | 直播 29h | 2026.7-8 | |
| 技巧刷题 | 通过真题回顾知识点,以题带练,总结选择题找 “雷” 技巧及分析题答题模板 | 直播 13h | 2026.8-11 | ||
| 冲刺阶段 | 冲刺串讲 | 掌握最新大纲内容变动,梳理各科目重难点知识,梳理全年时政 | 直播 27.5h | 2026.9-11 | |
| 模考阶段 | 考前点睛 | 三套模考卷讲评、考前预测押题 | 直播 6h | 2026.12 | |
| 精品专题课 | 基础加强课 | 技巧先行 | 雷必雷选择题技巧精讲 | 视频 14h | 2025.8 |
| 考题预热讲解 | 毛特预热串讲 | 视频 14h | 2025.9 | ||
| 知识点粉碎 | 四大科目真题带刷带练 | 直播 24h | 2026.6-8 | ||
| 培优拔高课 | 知识点带练 | 刷题技巧、易错易混、重难点知识点全掌握 | 直播 12h | 2026.8-9 | |
| 知识点音频带背 | 每日背诵手册领背、做题巩固 | 音频 60 天 | 2026.10-12 | ||
| 考前几张纸 | 考前押题 | 直播 9h | 2026.12 |
PARTO3 课程服务
二、服务体系
深度动态择校
个性化评估,14大学科门类指导,1V1择校择专业
定制学习规划
根据学习基础及复习进度,量身定制学习计划,精心安排每一天
严格督学回访
周度回访督学,月度班会复盘,紧跟学习节奏
全方位学科答疑
985/211 硕士资深二讲,1v1微信答疑,深度解答个性化问题
1v1 人工不限次批改
主观题 1v1不限次批改,参照真实阅卷标准打分,明确失分点
每日带练分享
每日一题带练分享,课后及时巩固,举一反三
学情跟踪分析
深度学情诊断,建立专属学员档案,跟踪学习成长轨迹
考研报名指导
重要节点提醒,预报名、正式报名、网上确认指导,报考流程万无一失
备考心态调节
关注备考情绪变化,定期沟通疏导,建立备考信心,拒绝内耗焦虑
PARTO4 师资介绍
法硕专业课主讲团队
取寰宇
主讲:民法
高途考研法律硕士民法资深主讲
毕业于华东政法大学
授课条理清晰、框架明确,擅长图表形式归纳考点尤其注重知识体系的建构与解题能力的提高
普于快速准确识别考点,逻辑晓畅,一针见血
主讲:刑法
高途考研法律硕士资深主讲老师
西南政法大学刑法学博士
授课注重刑法原理和案例相结合,清晰易懂又幽默擅长主观题训练,解题方法直击要点
被学生称为“刑法案例王”
陈璐琼
主讲:法综
高途考研法律硕士资深主讲老师
北京大学法学理论硕士
多年考研辅导经验,擅长法理分析题
授课风格沉稳大气又不失幽默、风趣
英语主讲团队
李旭老师--阅读&写作
高途考研英语资深主讲老师
荣获新浪微博 2018 意见领袖教育大V奖杯
·出版考研教辅书籍:
《考研英语阅读高分 36 计》
《考研英语写作高分 36 计》
《考研英语历年真题高分精析》
《考研英语冲刺预测6套卷》
《考研英语冲刺预测6套卷》
1.李旭舅舅的教学方法--阅读
(1)授人以渔:
--剖析七大阅读题型方法论,讲解正误选项常见特征,扭转错误解题思维:--运用八大化难为易阅读技巧,巧妙利用各种逻辑关系,帮助学员减轻阅读负担约50%;多维讲解文章,从词、句、段、篇、逻辑、题讲解解题必需的线索。
以【例证题】为例:
李旭老师经典语录:--间论据答论点,沿着论据往前找
位置在 for example 前面的内容通常是论点,是更重要的部分,不要被论据细节所迷惑。准确定位题目对应的原文关键信息,正确率稳步提升。以【态度题】为例:
老师会整理“炮灰词”及其注意事项进行讲解,以 biased 为例,虽然也是“炮灰词”但是却需要在判断之后才能确定是否直接排除,男男经典语录:
作者的态度不会是有偏见的,因为作者不会自己说自己有偏见,但是在描述别人的观点的时候:biased就有可能是正确选项了。
幽默生动:
实物展示、肢体演绎、图示、生活事例、旁征博引;
多种讲授方法寓教于乐;语言生动、才艺满满,不定时发放吉他弹唱福利,备考不孤单;让阅读课真正能收获知识、收获技巧、收获学习的快乐。
舅舅的教学方法--写作
(1)授人以渔:
精研五大论证方法,打开学生写作思维,摆脱'无从下笔’写作困境。
教授写作框架:教学员如何立意、如何谋篇、如何表达。
教授万能表达:多场景化用万金油表达,保证你有话可说。
(2)授人以鱼:
四大类写作热点话题词。
优美范文及音频:秉持'优美=语言+思想+文化’的特色,让学员既会写作文又能写出好的作文。
讲练结合:
当堂练习,巩固检验多样化表达 +造句能力。
连俊霞老师--语法长难句&完形&新题型
高途考研英语资深主讲老师
英语语言文学硕士,专业八级
主讲考研英语长难句、完形新题型,考博完形改错
多年从事考研英语辅导教学
代表作:《考研英语长难句高分通关》
被学生亲切地成为“小茶姐姐
唐静老师--翻译&词汇
高途考研英语资深主讲老师
多年专注于考研翻译、四六级翻译教学教研工作
曾出版《考研英语拆分与组合翻译法》图书
曾出版英汉双语书话系列丛书
教学方法--翻译方法技巧讲解
刘琦老师--词汇&写作
高途考研英语资深主讲老师
博士研究生,硕士生导师
荣获 2019 年度央广网人气教师
著有《琦哥带你搞定考研英语语法和长难句》
多年来专注考研英语、四六级教学教研工作
政治主讲团队
石磊--马原、史纲、当代主讲
高途考研政治资深主讲老师
南京大学硕士,985 院校研究生校外兼职指导教师
多年考研政治教学经验,深谙命题方向
航空工业出版社考研政治小红书系列图书主编
高等教育出版社考研政治大纲配套知识点解析主编教学方法:
石磊老师授课思路清晰,上课幽默风趣,肢体语言和表情丰富,课堂气氛活跃,与学员互动多,强调快乐学习、轻松学习。总结选择题 15 种雷,带你扫雷不自伤;分析题带你抓住命题角度,答题内容踩点得分。帮助学生从考点思维转化为考题思维,带领学生厘清做题思路。善用总结形式讲解知识点,善于总结分析题模板,帮助学生懂得快、记得牢,老师课程中强调以考试视角学习知识,以命题人视角突出重难点,让学生用最少的时间获取最有效的知识点。善于总结历年真题为当年真题画像,命中率高。
火星姐姐--毛特、习概论、思法主讲
高途考研资深政治主讲老师
马克思主义哲学硕士
擅长考点领背、思维导图串联理解记忆法
提倡在快乐中学习政治
教学方法:
火星姐奉行快乐学习、真学习,声音温柔甜美,毛特讲解紧跟时政热点,快乐学习:思法内容擅长分类汇总,关键词复习,事半功倍。精心总结十大马原解题技巧,授课深入浅出。通过考试命题的底层逻辑高效学习政治知识,将考点化繁为简,融会贯通。“极限拉扯”“信号灯闪”等奇妙实用的方法解选择题:“保姆式”主观题立体万能模板轻松应对各类考试话题、热点时事。“偷懒式”学习,简单粗暴搞定重点难点,助力考研政治冲击 80+,让考研政治成为考研复习中性价比最高的一门学科。思修带领学生划重点,与热点结合记忆考点。
PARTO8 补充事项
一、课程有效期
A.有效期内支持课程无限回放
B.有效期内支持课程离线缓存
C.有效期说明:结课后再送 90天
二、扩转科服务
课程有效期内可享受老学员扩科福利,可咨询二讲老师课程有效期内可换课1次(需扣除讲义、服务运营等相关费用)
三、中途退费
A.直播课节:已开课的课节不可退款;未开课的课节在开课前可申请退款,退款成功的课节不能继续学习B.视频课节:申请退款时,已上传交付的课节不可退款;未上传交付的课节,在上传交付前可申请退款退款成功的课节不能继续学习
C.教材教具:退款时需要扣除已发货的教材教具费用,不支持退回
四、免费重读
A.所购科目未达国家线:
B.须参加 2026年12月研究生考试;
C.初试考试前,课程听课率达到80%以上(不包含离线缓存):注:a.免费重读须以上条件同时满足;
b.重读课程须与己报名的 27 考研科目及所购班型一一对应;
c.若申请成功,可享受 2028 考研相应课程的听课权利,以及纸质版教材及课程配套服务:d.学员须在 27 考研国家线公布之日起 30 天内提交重读申请,错过时间视为自动放弃。


















