01、专业介绍
“管理类联考”是指管理类专业学位硕士研究生入学统一考试(初试)。管理类专业硕士学位教育招生包含七个专业学位,分别是:会计硕士(MPACC)图书情报硕士、工商管理硕士(MBA)、公共管理硕士(MPA)、旅游管理硕士、工程管理硕士和审计硕士,同时还包括部分限定院校开设的医疗管理硕士 MHA技术转移硕士 MTT等。以上专业学位入学统一考试采用管理类联考。这些专业均为专硕,其与学硕的区别如下:
1.1 适宜人群
1.基础薄弱:如果你基础薄弱,但考研决心坚定,本课程从管综考研常识扫盲开始,在正式进入系统性知识授课前,先进行基础知识预热,帮你构建完整知识体系,填补知识漏洞,提升竞争力。可先通过导学规划了解考情、备考规划和学习方法,然后以基础预热扎实基础,再通过“基础-强化-真题-冲刺-点睛”逐步掌握学习方法和技巧。
2.压力巨大:面临工作、就业、家庭多方压力,认为考研势在必行且志在必得。本课程提供高效备考方案(从这个角度来说,课时不是越多越好,竟品录播课时累计上干,学生的学习压力大),根据实际情况定制个性化学习计划,让你在有限时间充分备考,同时给予心理支持,很好地帮你缓解压力。
考虑到很多同学在非暑期阶段白天有学校课程安排或实习的情况,我们将直播课程安排在 19:30-21:30,而暑期阶段在校的同学时间比较充足,同时需要冲刺高分,我们针对同学的需求设置了暑期线上集训营。
3.方法缺失:学习没方法、效率低,又缺名校研究生指导却怀揣考研梦。本课程传授实用学习方法和解题技巧,教师团队凭借丰富经验,帮助你理解知识,提高效率。
4.自控不足:自控和自学能力弱,希望有老师监督指导。二讲老师制定严格学习计划,定期检查进度并反馈,随时解答问题、提供个性化建议,助你养成良好学习习惯。
5.追求卓越:成绩好、名校情结重,非名校不读。本课程将通过多轮精讲强化基础,深入剖析考试中的重点难点知识,提供针对性训练,帮助你冲刺高分圆梦名校。
1.2 管理类联考在职提前面试/体验营介绍
提前面试和体验营是两种招生形式,根据最新院校招生政策来看,部分院校选择提前面试形式,也有部分院校将提前面试更改为体验营形式。
1.提前面试的重要性
管理类联考中,部分专业与院校采取了提前面试及体验营等选拔方式。这些活动通常安排在正式联考之前,旨在实现考生与院校之间的双向选择。通过提前面试,无疑对双方而言都是理想的结果;若面试未获通过,考生仍有余裕选择其他院校,从而降低尝试的代价和考试的不确定性。
按照往年的招生政策,部分高校的提前面试通过后,考试后续的笔试只需要通过国家线或者相对较低的院校线就可以安心入学了,很大程度上达到了“降分的效果,所以大家也都把提前面试称之为“绿色通道”
2.体验营的重要性
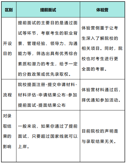
体验营是 2025 年部分院校 MBA 等专业推出的一种新形式,与提前面试的申请材料差别不大。以北大为例,新青年体验营,部分通过审核考生,能进入体验营参加后续活动,并有资格申请新青年奖学金。体验营的大主题叫“博雅创新思,未名话前程”,具体活动内容包含课堂体验、学术研讨、职业规划、自我探索、校友交流五种形式,时间在 7-10月定期举办。也有不少院校将这一形式叫综合测评,整体流程和提前面试类似,但体验营不是提前面试,需要明确二者的区别,尤其是体验营类的活动大部分不承诺笔试分数线。以下是两者的区别:
| 区别 | 提前面试 | 体验营 |
|---|---|---|
| 开设目的 | 通过面试考察考生职业背景、管理经验等综合素养,筛选优秀者并给予分数政策或优先录取权 | 让考生深入了解院校项目,同时院校对考生进行更全面的考察 |
| 流程 | 院校提前注册→提交申请材料→材料评估→申请结果公布→参加提前面试→提面结果公布 | 体验营材料通过后,择优通知参加活动 |
| 对录取结果的影响 | 通过提前面试后,超国家线即可上岸 | 院校声明与录取结果无关 |
虽然体验营没有做出分数承诺,但也建议考生参加体验营,体验营的优势如
(1)避免复试材料审核环节被刷
在体验营提交材料阶段,完成材料准备及审核通过。等到复试的时候就可以避免出现因材料准备不充分而复试被刷的情况。
(2)与院校互相了解
亲身感受院校的教学氛围、师资力量、课程设置和校园文化等,从而尽早判断目标院校是否符合自己的期望。有机会与在校师生、校友进行面对面的交流有更多双向了解的机会。
(3)积累面试经验
可以通过体验营积累面试经验,提前适应场景,锻炼在面试中的各项能力。
(4)提高录取率
虽然院校在体验营声明中明确表示与录取结果无关。但考生如果在此期间表现优异,很可能给学校留下深刻的好印象,
3.参加提面/体验营后是否参加复试
(1)提前面试
提前面试只涉及到面试,这种情况就在考后复试还有考核政治和英语口语听力;提前面试考察英语口语和面试,这种情况就在考后复试还有考核政治;提前面试考察时政,英语口语和面试,这种情况不需要参加复试;每个学校考核的形式都不同,具体参考招简章。
(2)体验营
目前院校在体验营声明中明确表示与录取结果无关,设置体验营的目的也是便于考生和院校互相了解,与招生关联较少,没有明确说明后续复试的情况,大部分学员针对这一情况担心如果参加体验营后院校也开设复试风险过大。
1.3 管理类联考初试内容
管理类联考考试科目:包括“管理类联考综合能力”与“英语二”两科,总分 300 分。其中199 管理类联考综合能力满分为200分,分数占比大,其直接影响着考生能否被心仪的院校录取。
管理类联考考试科目及内容 | ||
考试科目 | 科目内容 | 分值 |
管理类联考综合能力 | ①数学(问题求解 15 题、条件充分性判断 10题,每题 3 分)共 75分 ②逻辑推理(30题,每题2分)共 60 分 ③写作(论证有效性分析1题 30 分+论说文1题 35 分) 共65 分 | 200 分 |
英语(二) | 完形填空、阅读理解、新题型、翻译和写作 | 100 分 |
管理类考研人数逐年增多且难度加大。对于在校生来讲,尤其是 MPACC、MAud 等专业,考试竞争激烈,录取分数线较高。这意味着初试需要考出较高的分数,才能在整个考试中脱颖而出。
02、产品介绍
2.1 产品简介
管理类联考全科定制班包含考研英语(二)、考研管综、管综在校复试。
2.2 产品优势
1.名师直播
名师直播,实时解决学习中的疑难问题。
2.双师助学
主讲老师、二讲老师合力助学,主课听懂核心内容,带练进行举一反三,课后搞懂疑难问题。
3.无限次写作批改
本产品提供无限次的写作批改服务,根据同学的写作情况,提供个性化的批改建议,帮助同学提升中文写作水平。
4.个性化答疑服务
二讲老师 1V1 不限次答疑且答疑不限课程内容。
5.系统梳理知识
本课程将对 199 管理类综合所包含的各个学科进行系统性的理,帮助学生构建清晰明确的知识框架。通过逐一深入剖析每个知识点,促使学生达到深刻理解的层次,从而为后续学习奠定坚实的基础。课程内容将从基础知识逐步过渡到高阶技巧,循序渐进地提升学员的综合能力。
6.强化重点难点
本课程将针对历年考试中的核心难点与重点内容展开重点讲解与强化训练。依据考试大纲及历年考题命题趋势的综合分析,精心提炼出常考知识点与典型题型,旨在帮助学生实施有针对性的复习策略,从而提升学习效率。
7.提升解题速度和准确率
利用暑期时段开展暑期集训课程,以提升学习效率,确保学生能够熟练掌握考试题型及命题规律,并增强解题技能。借助直播形式,实施知识深化与技巧释,旨在助力学生提升解题能力和应试水平。
8.制定个性化学习计划
根据学生的不同基础和学习进度,二讲老师将为学生制定个性化的学习计划。
帮助学生合理安排学习时间,有针对性地进行复习,提高学习效果。
9.提供心理支持
考研是一项漫长且艰巨的任务,学生在备考期间易产生焦虑情绪及过大的心理压力。二讲老师在备考历程中将为学生提供必要的心理支持与鼓励,以确保学生能够维持良好的心理状态,积极面对并应对考试挑战。
2.3 课程体系
核心主课
| 阶段 | 课程 | 学习内容 | 课时 | 授课方式 | 上课时间 |
| 导学规划 | 管综备考常识 | 考纲、考情、备考方法、复习规划、择校择专 | 2H | 直播 | 25 年 9 月 |
| 基础精讲夯实 | 一轮基础 | 数学、逻辑系统知识学习 | 40H | 直播 | 25 年 10 月 - 26 年 4 月 |
| 基础精讲夯实 | 二轮基础 | - | 38H | 直播 | 25 年 10 月 - 26 年 4 月 |
| 基础精讲夯实 | 阶段测 | 数学逻辑基础阶段知识测 | 4H | 直播 | 25 年 10 月 - 26 年 4 月 |
| 强化提升 | 一轮强化 | 数学逻辑写作系统知识 “地毯式” 学习,形成知识框架,理解知识点 | 106H | 直播 | 26 年 5-8 月 |
| 强化提升 | 二轮暑期集训 | 课程难度升级,拔高提速,对重点内容加深理解并熟练应用 | 48H | 直播 | 26 年 5-8 月 |
| 阶段测 | 阶段性检测 | 6H | 直播 | ||
| 历年试题精讲 | 试题分类 | 逐一攻克各模块经典真题,挖掘真题的考点、坑点、陷阱和做题的技巧,并进行延展,挖掘考官出题思路的重难点并提升题速度及正确率 | 40H | 直播 | 26 年 9 月 - 10 月 |
| 阶段测 | 考题阶段测试讲评 | 6H | 直播 | 26 年 9 月 - 10 月 | |
| 考前冲刺 | 考前救命技巧 | 针对难题如何更快更高效的解题;针对不会的题目或题目较难分析时,如何通过蒙猜方法来排除错误选项,提高题目的正确率 | 24H | 直播 | 26 年 11 月 |
| 模考点睛 | 最后 3 套卷 | 真实还原考场考试,全真模拟,提前适应考场的节奏 | 14H | 直播 | 26 年 12 月 |
2.3.1 管综课程安排(27 考研 199 管综在校全程智达班)
定制锦囊课
| 课程 | 课程内容 | 形式 | 上课时间 |
|---|---|---|---|
| 基础预热 | 数学、逻辑、写作基础知识入门 | 录播 | 2025 年 9 月 |
| 暑期集训(强化提升二轮暑期集训课程) | 数学、逻辑拔高 | 直播 | 2026 年 8 月 |
| 写作带背 | 素材音频 | 音频 | 2026 年 10 月 |
| 技巧专训 | 逻辑 36 计 | 录播 | 2026 年 8 月 |
| 月度测评 | 月测讲评 | 直播 | 2025 年 10 月 - 2026 年 11 月 |
| 择校模考 | 预报名前模考卷 | — | 2026 年 9 月 |
| 大纲解析 | 最新管理类联考大纲解析 | 直播 | 2026 年 9-10 月 |
| 专属择校课 | 择校择专 | 录播 | 2025 年 10-12 月 |
| 随堂测 | 数学、逻辑随堂测 | APP 端 | 随课程 |
2.3.2 英语课程安排(2027 考研英语全程智达班)
核心课程(341h)
| 复习阶段 | 课程安排 | 学习内容 | 课时 | 授课方式 |
|---|---|---|---|---|
| 导学阶段2025.09 | 全题型备考指南 | 题型导学 1(阅读、写作)题型导学 2(翻译)题型导学 3(完形、新题型) | 3h | 直播 |
| 预热阶段 | 核心词汇 | 1800 高频核心词精讲1800 高频词串讲【模块测】1800 高频词测评 | 37.75h | 直播 |
| 核心语法 | 长难句精讲:高分高频考点【模块测】长难句精讲测评【寒假特训】50 句经典长难句 | 26.5h | 直播 | |
| 阅读预热 | 阅读基础:阅读 & 小三门真题篇章精读【模块测】真题篇章入门:测评 | 21h | 直播 | |
| 基础阶段2026.03-2026.06 | 一轮刷题 | 技巧点拨:五大题型方法技巧07-12 年早年精选试题带练(完形、阅读、新题型、翻译、写作)翻译得分专练基础阶段测评 & 直播讲评 | 57h | 直播 |
| 强化阶段2026.07-2026.08 | 二轮刷题 | 13-18 年试题精讲阅读题型分类专练暑期阶段测评 & 直播讲评 | 61h | 直播 |
| 冲刺阶段2026.09-2026.10 | 三轮刷题 | 19-24 年试题精讲写作题型分类模考专练秋季阶段测评 & 直播讲评 | 64h | 直播 |
| 考前点睛阶段2026.11-2026.12 | 考前救命 | 考前救命核心知识串讲(阅读、翻译、完形、新题型、写作、词汇)2025 年试题全题型逐题精讲阅读、写作热点话题 | 44h | 直播 |
| 全真模考 | 2 轮全真模考 & 直播讲评:2026 真题模考 + 主讲命题趣模考 | - | 直播 | |
| 最后点睛 | 阅读、写作考前点睛课 | - | - |
②强基补弱专题课-福利赠送(82.5h)
| 课程定位 | 内容及形式 | 时长 |
|---|---|---|
| 基础词汇 | 5533 考研大纲词:初级词 | 60h 视频 |
| 5533 考研大纲词:中级词 | ||
| 5533 考研大纲词:高级词 | ||
| 基础语法 | 词法:八大词性讲解 | 17.5h 视频 |
| 句法:六大句子成分讲解 | ||
| 阅读文化素养 | 历年试题必备硬核文化考点 | 5h 视频 |
③27 考研择校规划课(20h)
| 授课阶段 | 课程安排 | 课时 | 授课方式 |
|---|---|---|---|
| 考研早规划 | 考研常识、择校择专业方法 | ||
| 十四大学科门类讲解 | 哲学、经济学、法学、教育学、文学、历史学、理学、工学、农学、医学、军事学、管理学、艺术学、交叉学科 | 20h | 直播 + 录播 |
| 考前有指导 | 预报名、现场确认、考前指导 |
4复试直达班直播课(22h)
2.3.3 管综复试体系
①1v1 课程
②班课内容:
1、全年时政热点直播课专享
2、英语口语及听力直播授课专享
3、个面 or 组面专题切片录播视频,全面了解面试概况
4、关键节点提醒,调剂信息课程指导
03、课程服务
3.1 服务流程
3.2.2 定制学习计划
3.2.3 学习方法指导
3.2.4 针对性督学
3.2.5 全方位学科答疑
3.2.6 不限次精批服务
管综论证有效性分析&论说文+英语二大作文&小作文,1v1批改,无限次数!
3.2.7 赠送全套讲义
3.2.8 考研报名指导
3.2.9 备考心态调节
3.3 服务团队
100%管综相关学科背景
平均5年以上考研辅导经验
每月教学培训,每月功底考,季度专业规划能力PK赛
04、师资介绍
4.1 管综主讲
陈剑
管综数学资深主讲
高途考研管综数学资深主讲老师清华大学博士
理论功底深厚,实力与技巧双管齐下代表作《数学高分指南》、《数学历年真题名家详解》
朱曦
管综数学资深主讲
高途考研管综数学资深主讲老师
曾参与多本管理类数学书籍撰写主讲管理类联考数学对管理类联考数学研究透彻对考试的重点、难点、考点把握精确
王帅资深主讲老师
高途考研资深主讲老师
北京大学文学博士、中国社科院哲学博士后深耕写作教学研究,精通相关领域百科知识
主编高教社《写作分册》《历年真题精确解析》
自研写作方法:六段十五句作文法、分论点展开法
乔俊皓 资深主讲老师
高途考研资深主讲老师河南工业大学会计硕士主讲管理类联考逻辑科目授课逻辑清晰,重点突出善于梳理和汇总各类逻辑问题,强调备考的策略
4.2 英语主讲
李旭老师--阅读&写作
李旭
考研阅读、写作主讲
高途考研英语资深主讲老师荣获新浪微博2018意见领袖教育大V奖杯
出版考研教辅书籍:
《考研英语阅读高分 36 计》
《考研英语写作高分 36 计》
《考研英语历年真题高分精析》
《考研英语冲刺预测6套卷》
连俊霞老师--语法长难句&完形&新题型
连俊霞
考研语法长难句、完形新题型主讲
高途考研英语资深主讲老师英语语言文学硕士,专业八级主讲考研英语长难句、完型新题型,考博完型改错
多年从事考研英语辅导教学代表作:《考研英语长难句高分通关》
唐静老师--翻译&词汇
唐静,考研词汇、翻译生讲
高途考研英语资深主讲老师
多年专注于考研翻译、四六级翻译教学教研工作
曾出版《考研英语拆分与组合译法》图书
曾出版英汉双语书话系列丛书
刘琦老师--词汇&写作
高途考研英语资深主讲老师
博士研究生,硕士生导师
荣获 2019 年度央广网人气教师
著有《琦哥带你搞定考研英语语法和长难句》
4.3 管综复试主讲
严老师
高途考研 199 管综面试资深主讲老师
中国人民大学工商管理硕士
多年提前面试辅导经验
自创时间轴材料写作法与模块化面试法
王松仁
高途考研 199 管综面试资深主讲老师
中国人民大学工商管理硕士
具有丰富的面试辅导经验,专业知识过硬擅长从管理潜力、行业前景、学习能力三大维度帮助学员准确定位、发掘亮点,突破面试环
罗丹妮
高途考研 199 管综资深主讲老师
同济大学 MBA 在读
哈尔滨理工大学英语语言文学硕士
中英双语授课,深谙国内众多高校面试规则擅长挖掘学员优劣势并提供针对性指导
05、讲义资料
5.1 资料总览
管综资料
| 阶段 | 配套资料 |
|---|---|
| 导学规划 | 电子版 |
| 基础精讲夯实 | 《数学分册》《逻辑基础讲义》《数学基础阶段习题册》《管综数学公式》《逻辑基础阶段习题册》基础阶段测 - 电子版 |
| 强化提升 | 《数学高分指南》《逻辑强化讲义》《写作精讲讲义》《数学强化阶段习题册》《逻辑强化阶段习题册》强化阶段测 - 电子版 |
| 考题剖析 | 《数学试题分类》《逻辑试题分类》《写作试题分类》《管综真题套卷》《答题卡》真题阶段测 - 电子版 |
| 考前冲刺 | 《管综冲刺讲义》 |
| 点睛模考 | 点睛 3 套卷电子版 |
| 定制锦囊 | 《管综数学暑期集训讲义》《管综逻辑暑期集训讲义》《管综逻辑 36 计》 写作素材带背 - 音频 随堂测 - APP 端 |
英语资料
| 讲义名称 | 类型 | 使用课程 |
|---|---|---|
| 01【核心必修课】系列讲义 | - | - |
| 1800 考研高频词讲义 | 纸质版 | 必修课使用 |
| 1800 考研高频词习题集 | 纸质版 | 必修课使用 |
| 考研英语语法及长难句讲义 | 纸质版 | 必修课使用 |
| 考研英语完形新题型讲义 | 纸质版 | 必修课使用 |
| 考研英语阅读题型讲义 | 纸质版 | 必修课使用 |
| 考研英语翻译题型讲义 | 纸质版 | 必修课使用 |
| 考研英语写作题型讲义 | 纸质版 | 必修课使用 |
| 2011-2025 年考研英语试题及解析 | 纸质版 | 学生自行刷题使用 |
| 2027 考研英语冲刺讲义 | 电子版 | 必修课使用 |
| 2027 考研英语点睛讲义 | 电子版 | 必修课使用 |
| 讲义名称 | 类型 | 使用课程 |
|---|---|---|
| 经典真题篇章精读讲义 | 电子版 | 必修课使用 |
| 50 句经典长难句讲义 | 电子版 | 必修课使用 |
| 阅读提分专练讲义 | 电子版 | 题型专练专题课使用 |
| 阅读题型分类专练 | 电子版 | 题型专练专题课使用 |
| 写作题型分类模板专练 | 电子版 | 题型专练专题课使用 |
| 02【专题课】系列讲义 | - | - |
| 考研大纲 5533 词初级词汇篇 | 纸质版 | 词汇专题课使用 |
| 考研大纲 5533 词中级词汇篇 | 纸质版 | 词汇专题课使用 |
| 考研大纲 5533 词高级词汇篇 | 纸质版 | 词汇专题课使用 |
| 英语零基础语法讲义 | 纸质版 | 语法专题课使用 |
| 西方背景文化讲义 | 电子版 | 阅读专题课使用 |
06、学习工具
6.1 线上题库
高途考研 App 端管综线上题库,你的掌上习题包!
可自选考点章节、自定义练习&背题模式,
随时随地随心刷题!
6.2 线上测评
连接主讲老师和同学。同学参加测评,通过错题,精准定位没有掌握的知识点。系统可根据错误知识点推荐1-3 道相似题目,帮助同学“举一反三”。
通过同学们的做题情况,精准把握哪些是易错题,哪些选项容易误选,哪些知识点同学们掌握不到位,从而提供更有针对性的辅导。
6.3.AI 打点
这一节视频课讲了哪些知识点?
想复习某个知识点却找不到?
这些问题,AI 智能知识点打点都可以帮你解决。
6.3 回放指南
根据 AI打点生成回放指南,二讲老师会发指南提醒你,该复习这些知识点咯!
6.4 学习报告
学习数据可视化,见证你的努力与进步!
07、报课保障
7.1 扩转科服务
课程有效期内可换课1次(需扣除讲义、服务运营等相关费用)
课程有效期内可享受老学员扩科福利,可咨询二讲老师
7.2 免费重读
1.单科所购科目未达国家线:
2.管综+英语双科联报,总分未达国家线,
3.须参加 2026 年 12 月研究生考试:
4.初试考试前,课程听课率达到 80%以上(不包含离线缓存)
注:1.免费重读须以上条件同时满足
11.重读课程须与已报名的 27 考研科目及所购班型--对应
1.若申请成功,学员可享受 2028 考研相应课程听课权利,以及纸质版教材
及课程配套服务;
IV.学员须在 27 考研国家线公布之日起 30 天内提交重读申请,错过时间视为自动放弃。
27 考研 199 管综复试畅学班、27 考研 199 管综清北人复交复试尊享班无重读服务,如学员报名初试复试联报情况
1.27 学员未达本专业国家线,且未辅导 1V1 课程,27 复试班可申请顺延至 28 复试班。
注:如已辅导 1v1 课程,可按照 1v1 对应价格补差价转至 28 复试班
2.转笔试:可申请转班到高途考研课程,并进行多退少补。
7.3 课程有效期
!1.有效期内支持课程无限回放
2.有效期内支持课程离线缓存
3.有效期说明:结课后再赠送 90 天
7.4 退费标准
①笔试退费标准
1.直播课节:已开课的课节不可退款;未开课的课节开课前可申请退款,退款成功的课节不能继续学习。
2.视频课节:申请退款时,已上传交付的课节不可退款:未上传交付的课节在上传交付前可申请退款,退款成功的课节不能继续学习
3.教材教具:退款时需扣除已发货的教材教具费用。





























