项目背景
市场竞争日趋成熟激烈的巨变时代,“老板制胜” 已成过去,企业竞争更依赖于管理和团队。然而,队伍弱、缺方法、无动力等诸多问题困扰着老板;一些快速发展的创新型企业,则面临着管理人才紧缺的窘境,火线提拔、标准不一、效率低下等情况司空见惯。
在经济不景气的大环境下,低成本、快速高效地打造一支有目标、有方法、有担当、能打硬仗、打胜仗的卓越管理团队,并由他们带领各个小军团协同作战,实现逆势增长,是所有企业面临的迫切需求。
不确定性将是企业面临的常态。以多样的教学方式、系统化学习、训战结合的手段打造的 “卓越管理者训战营”,已成为管理团队赋能训练的首选。
课程目标
本课程旨在通过集中快速、训战结合、系统化培训,提升中层管理者的三大核心能力,以实现企业战略的高效执行和业绩的持续增长。
1. 建立职业认知提升
职业素养帮助经理人树立正确的职业定位,提升自驱力,培养良好的职业素养和工作习惯,全面提升职业素养。
2. 赋能管理团队
掌握一套完整可落地的团队管理系统,通过目标管理、情境领导、高效沟通与问题解决十步法等核心方法论,全面提升团队的协作与执行力,最终推动企业战略目标的实现。
3. 驱动业绩增长
集锦冠团队培养经验和培训辅导经验于一身的阿里业绩增长女神毫不保留、亲授辅导如何打造管理铁军,定目标、追过程、拿结果,驱动业绩增长。
通过这些目标的实现,课程将为企业培养出一支能够有效执行战略、推动业绩增长的卓越中层管理团队,助力企业在竞争激烈的市场中取得持续成功。
课程优势
实战落地
结合真实的管理案例,全程辅导,强化练习,固化行为,边学边落地。
名师授课
课程由复旦管院核心师资和前阿里铁军大区总经理联袂主讲,均具有非常丰富的培训辅导经验,理论与实务兼备。
多元教学
采用复旦 EMBA 教学模式:案例分析、模拟实战、复盘分析以及论文答辩等多种教学手段,在实践中学习,在学习中实践,从而更好地将理论知识与实际工作相结合,提升自身的管理水平和领导力。
团队共创
以企业为单位构建学习小组;紧密结合企业面临的实际问题,引导团队对真实的管理问题进行深入的复盘分析、共同制定切实可行的行动计划、持续的改进。
结业答辩
结业考核将采取以企业为单位的学习小组进行结业汇报答辩。
课程设置
本课程围绕中层角色知识体系,采用模块化教学模式,聚焦于中层管理者对 “自我” 管理、对 “团队” 管理、对 “工作” 管理的三大管理关键能力培养。
自我管理(Self Improving)
团队管理(Task Managing)
工作管理(Team leading)
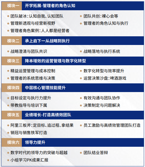
模块一 | 开学拓展管理者的角色认知 | - 团队破冰:认知自我、认知团队- 管理新透视与经营新视野- 管理者角色案例:人人都是经营者- 团队共创:裸心会等- 管理者的角色认知与执行 |
模块二 | 承上启下 — 从战略到执行 | - 战略澄清与团队共识- 战略落地与执行系统 |
模块三 | 降本增效的运营管理与数字化转型 | - 精益运营管理与成本控制- 管理者的系统思维与决策- 数字化转型与效率提升- 运营决策沙盘:啤酒游戏 |
模块四 | 中层核心管理技能提升 | - 目标设定与执行力提升- 带教指导与培训下属- 有效沟通与团队协作- 决策制定与问题解决 |
模块五 | 业绩增长打造高绩效团队 | - 阿里三板斧:定目标、追过程、拿结果- 销冠与销售铁军打造- 员工激励与高绩效管理团队打造 |
模块六 | 领导力提升 | - 数字时代的领导力的突破与超越- 小组学习 PK 成果汇报- 团队结业答辩 |
学习方式
学 前 诊 断 --学前学习需求调研
训战结合 — 企业内部转训赋能团队
体验式学习 — 商业情境沙盘模拟
深度复盘 — 带教导师团队复盘、专家全程辅导
实战 PK — 全员分组实战 PK
结业答辩 — 以企业为单位结业汇报路演展示成果
小组裸心会 — 同频共振链接彼此,有效建立团队信任
胜任力模型报告-优秀作业展示-学习追踪报告-企业内部转训-小组结业答辩
师资团队
本项目由复旦战略落地总经理课程核心口碑级老师担纲主讲,在理解管理本质的基础上学习实战方法和管理工具;确保教学内容的前瞻性和实用性。
李旭
复旦大学管理学院管理科学系教授、博士生导师。曾在哈尔滨工业大学、日本筑波大学任教和从事科研工作。
主持国家自然科学基金、社会科学基金、教育部人文社会科学基金、中国博士后基金以及地方政府和企业委托的科研项目多项。
研究方向:可持续发展与创新管理、技术经济与管理、运营管理、供应链管理。
谈明启
复旦大学管理学院特聘师资,原复旦大学管理学院高级管理人员发展中心教学总监。
擅用苏格拉底式教学风格,在设问中推进授课内容层层深入,擅将理论融入在案例、故事和情境中,擅将教学内容揉合东方文化,擅将抽象理论及知识结构化、系统化、实用化。
研究方向:领导力、心理学、组织行为、人力资源管理。
严小云
复旦战略落地总经理课程实战导师
原阿里巴巴中国事业部大区总经理
马云亲授 “百年之星”
战略营销、组织文化、管理实战导师
她是业界公认的业绩增长女神
何斌
复旦管院 MBA 校友
AACTP 国际认证培训师
上海市科技创新中心私董会教练
复旦管院 MBA 项目 Orientation 总教练
复旦管院校友读书俱乐部秘书长
钱科宇
国际教练协会 (IAC) 认证执行教练
行动学习法倡导和实践者
《战略落地与执行系统》著作权所有人
曾任金螳螂集团 (行业第一) 管理学院院长
大左
工科学士 / 工商管理硕士 MBTI 认证
授权测评顾问
《贝尔宾团队角色课程》认证
Persona 全球《领导力》认证
招生录取
招生对象:规模企业中高层管理者;大学专科以上学历,2 年以上管理经验。
课程学时:每月集中学习 2 天,学制 6 个月,共 12 天。
课程费用:?48,000 元 / 人;?118,000 元 / 5 人(团报优惠价)
(含培训费、讲义费、上课期间午餐等;交通、住宿费自理)。
考核与授证:学员完成全部课程学习,以团队结业汇报进行成果展示,通过答辩考核,颁发结业证明。









