课程时间:2025年4月10-13日(周四-周日)
大周期视角下的投资逻辑与衍生品策略
导语
后疫情时代,经济增速放缓、经济转型需求迫切,国际形势复杂多变,地缘政治博弈与贸易战因素多重叠加……市场预期信心不足持续影响资本市场长期估值,同时金融市场风险不断加剧。
如何在动荡市场中读懂周期、优化收益、防控风险?金融市场高度发达的社会中仅凭运气再难长久立足。面对错综复杂、险象环生的市场环境,企业家、投资者更需加强学习,既有把握大局、运筹帷幄的战略高度,更能巧用各类工具排兵布阵,化解风险,解决难题,促成合作,整合资源,打造核心竞争力,方可立于不败之地。
攻自有道,守亦有方!
课程收益
巅覆投资理念重塑投资逻辑
直击人性弱点揭示金融本质
优化财富管理挖掘投资洼地
设计解决方案化解经营风险
导师寄语
师资介绍
主讲教授:郑振龙
18+政府机构金融顾问
20+知名商学院特聘教授
34年学术研究与实战经验
100+大型金融机构培训导师
150年全球金融历史数据分析
50000+学生及受训学员
硕/博1000+EMBA5000+本科20000+企业高管20000+
复旦金融与投资企业家课程、复旦资本与并购企业家课程学员人气口碑TOP级教授
经济学(金融学)博士,金融工程教授,博士生导师
现任国务院学科评议组成员、国务院政府特殊津贴专家、厦门大学金融学国家重点学科学术带头人,兼任中国金融学年会秘书长、上海清算所风险管理委员会专家委员、台湾财务工程协会顾问、厦门市政府金融顾问,华福证券和厦门国际银行等公司独立董事,《金融学(季刊)》主编。
郑振龙教授曾以富布赖特研究学者身份留学美国加州大学洛杉矶分校(UCLA),以高级研究学者留学英国伦敦经济学院(LSE)。
郑教授先后作为主持人和主要参与者承担了18项国家和省部科研课题的研究,主持了15项横向课题,出版了30多部著作和教材,发表了近200篇学术论文,并获得20多项省部级优秀社科成果奖。2006年其主持的《金融工程》入选国家精品课程,2009年入选国家百千万人才工程,2011年享受国务院政府特殊津贴。
郑教授近年来的研究方向主要集中在金融工程领域,主要研究内容为衍生品设计、定价、风险管理和交易策略。
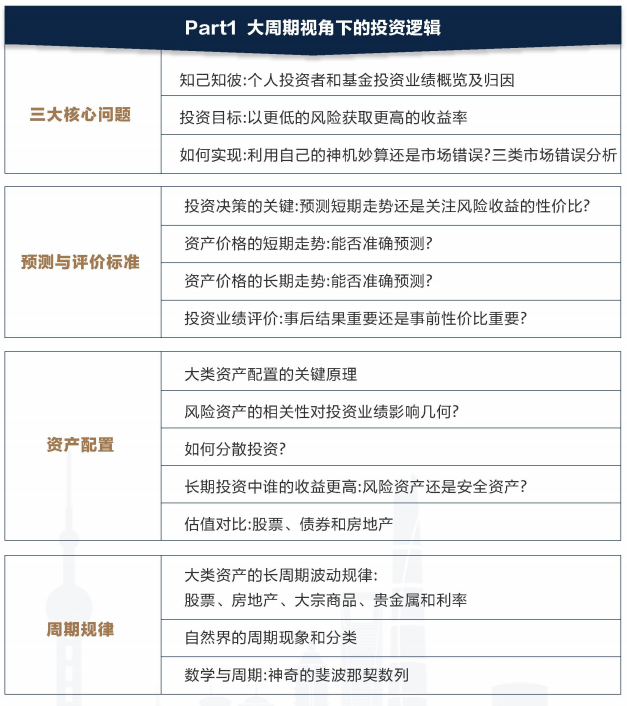
课程设置
日程安排
学员感言
◆“教授分享的数据和信息引发深度思考,理论研究与案例分析结合非常紧密,实践性、落地性很强。"
——金融工程研究员、对冲基金经理
◆“郑老师对投资大周期与人性弱点的剖析入木三分,同学行业背景丰富,与大家交流获益良多。"
——外资私人银行亚太区CEO
◆“作为大型金融机构的风控部门决策人,脑袋里装的首先是风险,其次才是收益。教授在风险管理方面的理论深度与实战经验让人折服!”
——期货公司风控总监
◆“个人参与期货投资多年,自认为已是专业投资者,学习之后才知自己道行尚浅”
——资深个人投资者
◆“企业在采购、生产和销售环节可以通过衍生品组合策略有效降低经营风险。金融衍生品可以是风险管理的利器,也可以是投机赌博的恶魔,交易目的往往决定了交易结果。"
——上市央企投资部总经理
◆“郑教授对投资大周期与人性弱点的剖析其实不仅适用于投资领域,对于企业经营来讲也是一样的道理,目光长远才能持续健康发展。”
——深交所上市公司董事长
招生对象
◆银行、证券、基金、期货等金融机构的投资决策负责人
◆大型实体企业集团董事长、CEO及投资、风控部门决策者
◆各类证券、期货交易所等市场参与者
◆个人投资者、高净值人士
报名事项
课程学费:39800元/人(包含学费、学习午餐,交通住宿自理)
上课地点:上海






