【项目背景】
随着市场竞争的加剧和科学技术的发展,中国企业融入全球化的步伐在加快,带来前所未有的机遇和挑战。营销管理与创新作为企业的生命线更加凸显重要地位。企业高水平营销管理系统和创新营销策略建设,需要懂战略、会开拓、能决策、带队伍的营销高级管理者。
国家CIMS培训中心(西姆学堂)与时俱进,始终致力于服务中国企业的现代化管理。《营销管理与创新实战高级研修班》自开办十余年来以来,培养遍及祖国南北的万余名卓越企业营销高管人才,受训企业遍布能源化工、建筑房地产、食品饮料、金融投资、生物医药、机械重工、酒店餐饮、通信电子、航空航天、兵器汽车、水利交通、船舶家用电器等多个领域。
会营销者得天下!本班旨在培养长青型企业商战领航人!
【项目定位】
综合发挥国家CIMS培训中心(西姆学堂)30余年国家队示范作用,致力于培养具有国际视野和创新思维的现代商界营销管理领袖。
【培训荣誉】
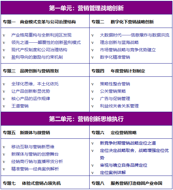
【课程体系】
四个单元,十六个专题,六十四门核心课程
兼具时代性、实战性、工具性、全域性特色
【延展课堂】
拓宽人脉资源,精细顾问服务,洞察资源价值
【拟邀师资】
姜彦福 清华大学经济管理学院教授
郑毓煌 清华大学经济管理学院教授
王 勇 清华大学社会科学院经济学研究所副所长
胡左浩 清华大学经济管理学院市场营销系教授
石永恒 清华大学经济管理学院教授
张 坚 中国惠普政府事业部总经理、区域业务总经理张坚
钟彩民 亚洲区麦当劳汉堡大学教授
薛 旭 北京大学经济管理学员副教授
汪 涛 武汉大学经济学博士;经济与管理学院教授
鲁百年 实战派服务营销与企业绩效管理专家
路长全 著名营销战略与品牌运营专家,中国企业界的营销巨匠
姜荣国 中国管理科学研究院企业管理创新研究所兼职副所长
李成林 央视《大国品牌》栏目顾问
华红兵 移动营销学学科创始人,品牌营销策划专家
秦 毅 北京大学光华管理学院营销管理专项MBA
陈 洁 清华大学继续教育学院战略品牌主讲教师
熊郭建 清华大学继续教育学院特聘讲师
李永平 中国人民大学教授
杨台轩 美国强生公司中国区销售总监
金 超 知名模式创新咨询顾问专家,“市场成长模式金三角”
系统主创
……………
【往期掠影】
【报名条件】
董事长、总经理、营销总监、市场部经理、分公司经理、大区经理、渠道经理等渴望提升营销智慧的经理人。
【学员结业】
按照规定修完学习课程,学员以小组为单位,自选研讨主题,每组配备指导教师,递交论文并进行结业答辩。经考核合格,结业式进行颁发国家CIMS培训中心西姆学堂结业证书,并评选优秀奖奖励。
【报名须知】
1.学习期限:每两个月一次,每次3天,6次,共18天
2. 上课地点:北京清华大学科技园
3.招生名额:每班50人,额满为止
5.学习费用:49800元/人。含授课费、教学管理费、资料费、文具费,茶点费等。学习期间交通、食宿、考察费用自理。
(2023年8月31日之前报名缴费,优惠价为29800元/人)
5.报名程序:学员提交《报名表》>审核报名资料>审核合格后发《入学通知书》>按录取通知书要求缴纳学费>出示汇款底单并办理入学相关手续。
备注:新生入学,报到时请提交个人身份证及学历证明复印件一份、电子版个人蓝底证件近照、个人、公司简介一份。
【加入CIMS】








