“一带一路”倡议的提出,亚投行的成立,使国际教育交流已成为人才培养的大趋势。 中韩自贸协定的实施,三星工业园等韩国企业在华的建立,促进了中韩经济交流,也带动了对中韩专业人才的需求。
课程设置
项目目标
培养兼备专业知识与实操能力的 专业性人才。
培养具备国际视野、通晓国际规 则的国际化人才。
培养吸收中西文明精华,拥抱 世界变化的开放性人才。
培养为共同体的繁荣昌盛做 出奉献的人才。
培育自我学习能力及创新应 用能力。
培育博学慎思的批判性 思维能力。
培育引导民族文化走向 世界的领导力能力。
国际青年领导力项目是韩国京畿大学与国内北京师范大学合作开展,“本升硕”和“硕升博”研究生培养。
韩国京畿大学委托北京师范大学进行授课及学分认定,采用MOOC、翻转课堂等新型教学方式。
致力于培养具备国际视野、能够参 与国际事务的高端人才,为中韩经济文化交流
项目主要针对中国高校学生实施“本升硕”和“硕升博”培养,培养方式包括学术交 流、访学培训、教育研究等,以集中学习、MOOC,翻转课堂等线上线下结合的方式进行。
师资力量
中国教育部认证毕业所获得的学历


招生对象
申请条件
ADMISSION REQUIREMENTS
1. 入学申请书及学业计划书
2. 毕业证、学位证及成绩单
3. 敎育部学籍在线认证报告
4. 亲子关系证明
5. 银行存款证明
6. 两寸白底照片(3.5*4.5)
7. 本人护照
备注:提交材料均需要提供中英文两版
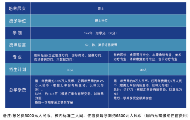
学制学费
毕业要求
GRADUATION REQUIREMENTS
硕士、博士课程最后一学期为论文学期。
个别课程、论文指导、论文审查均可使用中、英、韩多语进行。
毕业论文有三种选择形式:中文、英语、韩语。论文可在中国发表,也可在韩国发表。
在校期间,外国语考试、专业综合考试合格后进行毕业论文 审查。
硕士和博士毕业前需要达到韩语Topik4级或雅思成绩达到5.5 分或韩国托业成绩达到4级(相当于国內的大学英语4级)。 达到以上要求的其中一项,即可毕业。
汇款信息
费用明细

结业证书
1. 毕业证书
1) 硕士毕业:硕士学位证
2) 博士毕业:博士学位证
2. 文凭认证:凭《回国证明》和学位证书等到中国敎育部留 学服务中心完成文凭认证手续
