开班时间:11月6日
一、培训背景
习近平同志在党的十九大报告中指出,要深入挖掘中华优秀传统文化蕴含的思想观念、人文精神、道德规范,结合时代要求继承创新,让中华文化展现出永久魅力和时代风采,为新时代加强中华优秀传统文化教育指明了方向,提供了强大动力。加强和改进中小学中华优秀传统文化教育,对于永续中华民族的根与魂,坚守中华民族的共同理想信念,打牢民族文化自信、价值自信的根基,维护国家文化安全,增强国家文化软实力,具有重要意义。中华优秀传统文化进中小学课程教材的工作在各地进行了有效的探索。
2014 年 3 月,教育部就印发了《完善中华优秀传统文化教育指导纲要》,要求把中华优秀传统文化融入课程和教材体系,有序推进中华优秀传统文化教育,提升学生传统文化认知、认同和传承的能力。同时要求全面提升中华优秀传统文化教育的师资队伍水平,加强面向全体教师的中华优秀传统文化教育培训。2017 年 1 月,中共中央办公厅、国务院办公厅印发了《关于实施中华优秀传统文化传承发展工程的意见》,要求加强面向全体教师的中华文化教育培训,全面提升师资队伍水平,为新形势下传承弘扬中华优秀传统文化提供了重要遵循,对传统文化承传者提出更高的要求。
教育发展,教学为先,行为世范,先正师资。师资力量是优秀传统文化教育的关键。要强化中华优秀传统文化铸魂育人功能,落实以中华优秀传统文化涵养社会主义核心价值观,实现中华优秀传统文化传承发展系统化、长效化、制度化的重要举措,就必须有对传统文化具有全面了解、对传统思维方式有准确把握、对传统文化教育方式方法有较深理解的教师。
由于现代教育是分科教育,而中国传统文化是整体性知识。现有的师范教育没有提供相应的师资教育。老师面对传统文化的内容,要么以传统的分科理念加以理解,要么以混沌未开的方式教育,授课内容欠缺系统性、严谨性,更无法根据时代特点创造性地开展传统文化教育。如何加强优秀传统文化师资的培训,提升教师的传统文化素养和教学水平,成为一项迫在眉睫的任务。北京师范师范大学举办中华优秀传统文化师资研修班,面向社会打造专业的传统文化教育师资队伍。
二、培训目标
全面落实教育部对中华优秀传统文化教学要求,通过优秀传统文化师资培训,解决学校和教师在开展优秀传统文化教育中的课程设置、教学方法、教学过程、教学理念,环境创设等问题,系统提升教师的理论水平和教学水平,着力培养德才兼备、知行合一、儒雅谦逊、励志弘扬中国优秀传统文化的师资队伍和能承担传统文化教育事业的师资。
三、培训亮点
1、权威解读优秀传统文化的主体内容,相关专家解读国家政策和教学方法。
2、颁发北京师范大学北京文化发展研究院中华优秀传统文化师资培训认证证书,知名导师亲笔签名,北师大官网查询。
3、学习方法灵活,线上直播,反复学习,没有时间、空间限制。
4、定期举办线下集中面授,面对面与一线专家交流。
四、招生对象
(1)中、小学及幼儿园从事传统文化教育的授课老师;
(2)国学培训机构负责人及任课教师;
(3)应届师范类在校生;
(4)准备从事优秀传统文化教育的社会人士及用中华优秀文化教育孩子的家长;
(5)中华优秀传统文化爱好者。
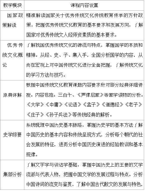
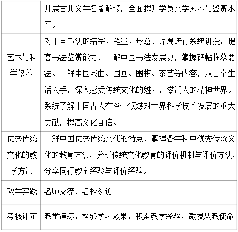
五、课程设置
六、教学管理
1、授课地点:北京师范大学;
2、学校派指派辅导员老师进行班级管理,并为其建立学员档案,面授课程协助统一安排学员食宿问题。
七、证书颁发
1、培训结束,经学院考核测评,成绩合格后,由北京师范大学北京文化发展研究院颁发《中华传统文化师资培训班》认证证书,证书统一编号,并由主讲导师亲笔签名,可以在北师大北京文化发展研究院官网备案统一查询。
2、学员资料纳入学院档案,优先参加研究院举办的学术活动。
八、教学师资
本培训班名师专家荟萃。各门课均由北师大及其它著名高校专家学者或具有同等资格的教授、研究员任教。
九、培训费用
网络直播班:3800 元
面授班:6800元
相关费用主要包括培训费、教学管理费、专家酬金、教材及学习
资料、学籍管理费、证书费用。
培训费直接汇入学校账号:
户名:北京师范大学
开户行:中国银行北京文慧园支行
账号: 340256015272
备注:文化研究院+姓名培训费



