01、全球首家专注培训师系列认证的权威机构
AACTP美国培训认证协会,是全球首家专注于培训师系列认证的机构。注册于其总部所在地美国加利福尼亚州。其研究及评委会成员都是评估与认证方面的专家。
2004年,AACTP正式进入中国,至今已开展超过770期,人数超过26000人,是在华认证培训师人数最多的机构及社群。AACTP目前在国内主推以下六种认证体系:培训师、行动学习促动师、培训管理师、复盘教练、翻转培训师、LEADNOW!赋能领导力教练。为了进一步推动中国培训行业的发展,AACTP联合全球第三大非盈利组织Toastmasters国际演讲协会在中国20多个城市创办了AACTP培训师俱乐部。
AACTP已然成为中国的培训师摇篮。
AACTP授权众行集团为其在华唯一执行机构。
02、课程背景
“我说你听”的说教式课堂正面临淘汰危机,学员群体已从X世代、Y世代,进入Z世代,企业需要更高效、更高参与、更高转化的培训课堂!
培训越来越重视量化产出,看重ROI(投资回报率),企业需要更高效、更高参与、更高转化的培训课堂!
“知识搬运工”的时代已经结束!只有将知识转化为能力,才能创造价值,如何实现“知行合一”的最后一公里,企业需要的是新型培训师——翻转培训师!
翻转课堂(Flipped Classroom)是一种颠覆传统的新型学习模式,将学习的主动权从老师转移给学生,学生线上轻松学知识,线下体验促行动;教与学翻转,知与行合一。在翻转课堂中,翻转培训师(Flipped Classroom Trainer,缩写为FCT)的角色定位是学习引导设计+知识转化师,主要职责是课程前部黑学员线上高效学知识,课学中引导学员参与、体验、结构化研讨,连接新知旧解并触发学员课后的行为转化。
成为AACTP翻转培训师(FCT),你将彻底摆脱传统培训师知识搬运工的角色,免去开发课程之苦,站在大师和专家的肩膀上,利用专业学习平台——锵锵书院的线上精品课程和版权课件包,在翻转课堂中引导学员体验和知识的转化。
“翻转培训师”认证资格将成为每一位培训师的标配,也是职业培训师成长道路上的一块重要奠基石。
03、课程收益Course Income
A、1套独创的翻转课堂开发全流程
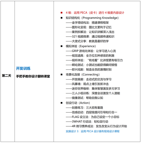
学会最新的翻转课堂开发全流程3347,以及翻转课堂核心模型——PECA(皮卡)四个纬度:知识结构化、模拟体验、场景化连接、创设行动。含20个技术
B、1本含金量十足的国际认证证书
通过考核后,获得由AACTP美国培训认证协会颁发的“国际认证翻转培训师“认证证书,提升你的专业背景
C、1场颠覆传统培训的现场体验
真实体验+步步拆解,带你了解翻转课堂底层的逻辑和技术
D、1个成为职业讲师的机会
优秀学员有机会成为锵锵书院合伙人或签约成为兼职/专职讲师
E、1门拿来即可开讲的授权认证版权课程
十一门版权课程任选其一,版权课程由专业研发团队精心打磨,包含丰富教学教材——电子课件、指导手册、辅助教材、培训道具等,上完课快速实践,打造有趣、有料又有效的全新课堂
04、学习路径Learning Path
05、课程亮点Course Highlights
体验颠覆传统的四个翻转
运用3347全流程打造你的翻转课堂
学习前沿翻转课堂模型及技术
现场实操翻转课堂的七步演绎呈现
获得一门版权课程的全套专业教材(11选1)
06、学习日程
07、课程导师
导师:杨迎
● AACTP国际认证翻转培训师总导师
● 锵锵书院版权课程首席开发和设计师
● 国内翻转课堂流程设计和引导技术的先行者
项目经验:
曾主导负责华润集团、宁德时代、京东方、中铁隧道、中交集团、吉利集团、中远海运、光大集团、新华三、中国银行、广发银行、FESCO、顺丰、唯品会、中国邮政储蓄银行、徐工建筑机械、奔驰、广汽丰田、无限极、喜之郎、广东邮政、福建烟草等企业内训项目。
导师:周珊
● AACTP国际认证翻转培训师导师
● 锵锵书院版权课程首席开发和设计师
● 绩效派行动学习促动师
项目经验:
曾负责百度、顺丰大学、珠海金控、雪松金融、前海人寿、太平洋保险、安联保险、金地集团、中国移动广东分公司、美的、徐工集团、雅莹女装、无限极、中交四航局、贝能电子、VIVO、腾邦集团、唯品会、七匹狼、广州酒家、好太太、东箭集团、东莞银行等企业内训项目。
导师:关雪芳
● AACTP国际认证翻转培训师导师
● 锵锵书院版权课程首席开发和设计师
● AACTP国际认证培训师导师
项目经验:
曾负责福建中烟、太平洋保险、传印集团、宇通客车、奥雅设计集团、赛意法半导体、Intertek、GAP、Polo Ralph Lauren、深圳欢乐谷等企业内训项目。
人人都是培训师,教就是最好的学
08、课堂精彩瞬间











