研修班简介
《茶经》有云:"茶之为饮,发乎神农氏"。中国是茶的故乡,茶文化的起源地。茶最早的功效是药用,也是一 种传统养生饮品。历经几干年,茶被赋予传承和弘扬中国传统文化的崇高使命,并且在商务活动中的需求日益增长。
上海交通大学以茶文化、品鉴、科研、经济与管理为基础,为从事茶相关产业的管理者和茶的爱好者推出茶业高级研 修课程,培养深谙中国文化的、具有全球竞争力的企业管理者。
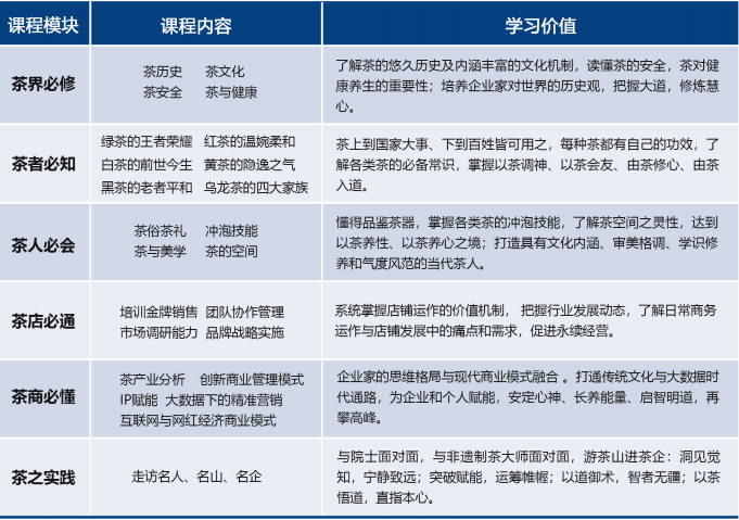
课程设置
课程优势
师资力量:邀请国内20余名权威专家,系统讲授茶学概论,六大茶类解析,同时就茶叶检测、感官审评等技能进行实训。开展管理、品牌IP赋能、商业模式与运营、网红经济带动茶产业等茶经济类培训课程。
社会实践:走进茶园学习一片叶子变成茶叶的过程。与产地政府、知名茶企、茶人交流座谈。
专家对话:资深专家带来的实时茶产业咨询及国内乃至全球的经济分析与政策解读。
课外活动:丰富的课外活动,为学员提供良好的实践及头脑风暴的契机。
行业资源:提供茶行业相关的丰富资源,助力学员未来发展。
名家分享:知名企业家、投资人、非遗传承人、政界人士等的经验分享。
师资团队
余明阳 上海交通大学 教授
上海交通大学中国企业发展研 究院院长、上海交通大学品牌 研究中心主任、上海交通大学 管理学院教授、博士生导师
魏新林 上海交通大学 教授
上海交通大学博士生导师、十三 五重点研发项目首席科学家、中 国茶叶流通学会专家委员会
钟根元 上海交通大学 教授
上海交通大学安泰经济与管理学 院教授、博士生导师、上市公司 独立董事、被学校评委最受欢迎 教师、荣获“卓越教学奖“
姜进章 上海交通大学 教授
上海交通大学文创学院教授、博士生导师、文创赋能一商业IP化运营课程学术主任
龚淑英 浙江大学 教授
浙江大学教授、国家茶叶产业 技术体系"茶叶评价与精制拼配"岗位科学家、中华茶人联谊会副理事长
李健
上海途歌CEO
代表作品《触电密码——企业电商之路的道与术》
梁月荣 浙江大学教授
浙江大学教授、农业农村部茶叶专家指导组专家、中国茶叶学会副理事长、浙江省茶叶学会理事长
尹军峰
中国茶叶研究所 研究员
浙江工商大学博士生导师、中国 农业科学院茶叶研究所首席科学 家、中国茶叶学会茶叶深加工专 业委员会副主任
郭雅玲 福建农业大学教授
福建农林大学教授/硕士生导 师、福建农林大学茶叶研究所 副所长/园艺学院茶学系副主任
朱旗
湖南农业大学教授
湖南农业大学教授/博士生导师、湖南省茶叶协会副会长、日本静冈大学和英国萨里大学访问学者
黄采金
上海交通大学副教授
上海交通大学安泰经济与管理学院创新与战略系副教授、EM-BA/EDP课程教授
于长慧
国家二级心理咨询师
芬兰Grape People引导师
DISC认证讲师及授权咨询顾问澳大利亚EI情感智能认证导师
汤哲辉
安永会计师事务所合伙人、中共 上海注册会计师行业协会党委委 员、上海财经大学会计学院客座 教授、上海证券交易所科创板重 组委员会委员
高璎
上海交通大学茶产业研究中心主任国家一级评茶师国家一级茶艺师
孙洪刚
现任上海交通大学设计研究总院副院长、城乡融合设计研究院院长,上海交通大学城市科学研究院总工程师
黄蔚
蔚冉文化创始人
上海大可堂普洱茶馆原董事总经理中国互联网艺术大会茶文化论坛秘书长
课堂风采
理论与实践紧密结合,学以致用
社会实践
实地走访教授有机实验基地,零距离听教授讲解茶叶采摘、炒茶工艺、茶叶育种及茶树栽培方法等知识。
报名咨询
招生对象
从事茶相关产业的管理者、喜爱茶的高净值人士、有志于深入学习茶的爱好者
培训咨询
培训费用:28500元/人(含授课费、资料费等)
培训地址:上海交通大学七宝校区(上海市闵行区七莘路2678号)
培训时间:学制1年,每月一次2天课程,共计20天
选修课程:品鉴课(标准茶样与问题茶样对比;6大类茶工艺,山场、等级茶样对比、大师茶专场品鉴)
账户信息:
户名:上海交通大学
纳税人识别号:1210000042500615X0
开户行:中国银行上海市上海交通大学支行
账号:439059226890
资格证书
修完课程并且考核合格的学员,将荣获上海交通大学茶业高级研修班结业证书,且纳入校友序列。学员信息可在上海
交通大学非学历官网查询:fxl.sjtu.edu.cn
活动风采
课外成果
课外活动
丰富的课外活动,品茶论道、开拓眼界









