项目背景
2025年2月 17 日,习近平总书记参加在京举办的民营企业座谈会发表重要讲话。他强调,企业是经营主体,企业发展内生动力是第一位的广大民营企业和民营企业家要按照中国特色现代企业制度要求完善企业治理结构,规范股东行为、强化内部监督健全风险防范机制,不断完善劳动、人才、知识、技术、资本、数据等生产要素的使用、管理、保护机制,重视企业接班人培养。当前,第一代企业家的平均年龄大约在55 岁左右,他们正处于代际传承的关键节点,面临着持续经营或业务转型的选择 以及紧迫的、前所未有的更新换代难题。
礁石(北京)教育科技有限公司开展中国企业家传 承创新领航计划,从基业传承产业传承、管理传承、文化传承、创新创变、传承准 备等六大模块,陪伴和帮助企业家克服代际传承的难题,成长为百年企业,传承经典,创新未来。
课程导师
宁高宁
第十三届全国政协原常委中国中化控股有限责任公司原党组书记、董事长
宋志平
著名经营管理专家,中国上市公司协会会长,中国企业改革与发展研究会首席专家
廖增太
万华化学集团董事长
曹德旺
福耀玻璃集团创始人董事长
刘永好
第十四届全国政协委员新希望集团董事长
张 波
山东魏桥创业集团有限公司
董事长
王兴兴
宇树科技有限公司首席执行官
郑明治
浙江省工商联副会长
雷彬艺
无忧传媒创始人&CEO
林 乾
中国政法大学教授曾国藩研究专家
卫 哲
嘉御资本董事长创始合伙人
何猷君
星竞威武集团创始人董事长兼联席CEO
课程亮点
顶流导师助教
理论+实战全方位领教
产业集群赋能
强链、补链、延链促进产业融通协同
实战案例私董
深入研讨企业案例
私董梳理商业逻辑
资本赋能
创造战略新兴产业
未来产业融资平台
投资机构
红杉中国
紫辉创投
源码资本
海松资本
梅花创投
东方富海
达晨创投
蔚来资本
课程说明
结合二代传承、企业转型,围绕数实融合,产业升级,以及新兴产业在产业变革国际化、创新等方面遇到的卡点、痛点,提供六大课程模块+八次增值权益(四次线下私董会,一次全国企业联合大会、一次领袖年会、一次木兰年会、一次未来之星年会)每一站由权威专家、导师、投资人担任领教,以大课、私董会、企业参访、对话交流等形式梳理商业逻辑,碰撞新思维火花。
课程模块
第-模块“创变”(山东淄博·2025 年6月) | |
时间 | 内容 |
第一天 | 签到 |
第二天 | 【会议】会议+“传承创新领航计划”开班仪式创新传承项目主任(拟):宁高宁/宋志平 【上课&交流互动】改革激发活力,创新成就卓越分享嘉宾(拟)廖增太 万华化学集团董事长导师大课】洞察经济周期【私董会】学员私董会 |
第三天 | 【淄博企业参访】 |
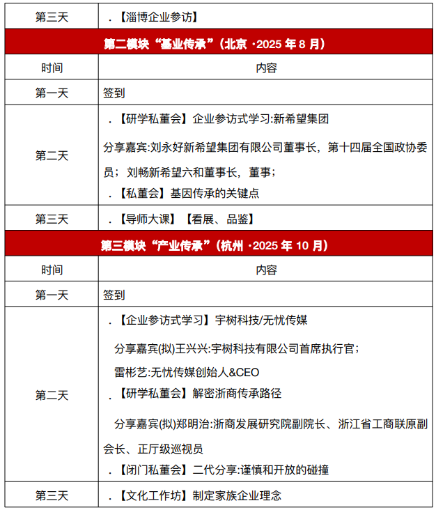
第二模块““基业传承”(北京·2025 年8月) | |
时间 | 内容 |
第一天 | 签到 |
第二天 | 【研学私董会】企业参访式学习:新希望集团分享嘉宾:刘永好新希望集团有限公司董事长,第十四届全国政协委员;刘畅新希望六和董事长,董事; 【私董会】基因传承的关键点 |
第三天 | 【导师大课】【看展、品鉴】 |
第三模块“产业传承”(杭州·2025 年 10 月) | |
时间 | 内容 |
第一天 | 签到 |
第二天 | 【企业参访式学习】宇树科技/无忧传媒 分享嘉宾(拟)王兴兴:宇树科技有限公司首席执行官: 雷彬艺:无忧传媒创始人&CEO 【研学私董会】解密浙商传承路径 分享嘉宾(拟)郑明治:浙商发展研究院副院长、浙江省工商联原副会长、正厅级巡视员 【闭门私董会】二代分享:谨慎和开放的碰撞 |
第三天 | 【文化工作坊】制定家族企业理念 |
第四模块 “管理传承”模块&中国企业家领袖年会(北京·2025 年 12 月) | |
时间 | 内容 |
第一天 | 签到 |
第二天 | 【管理大课】 【闭门私享会】一代分享【近场研究】稳健经营 分享嘉宾(拟)宋志平:著名经营管理专家,中国上市公司协会会长中国企业改革与发展研究会首席专家 【私董会】穿越周期 分享嘉宾(拟)卫 哲:嘉御资本董事长、创始合伙人/张晓萌长江商学院 EMBA 副院长、管理学系组织行为学副教授 |
第三天 | 【中国企业家领袖峰会】参会 |
第五模块“文化传承”(福建福州·2026 年3月) | |
时间 | 内容 |
第一天 | 签到 |
第二天 | 【研学私董会】企业参访式学习:福耀玻璃 分享嘉宾(拟)曹德旺:福耀玻璃集团创始人、董事长 【近场研究】由古论今,传承准备 分享嘉宾(拟)林,乾:中国政法大学教授曾国藩研究专家 【闭门私董会】二代分享 |
第三天 | 【导师大课】统一代际视觉【看展、品鉴】 |
第六模块“结业”(北京·2026 年5 月) | |
时间 | 内容 |
第一天 | 签到 |
第二天 | 【研学私董会】企业参访式学习:小米集团 分享嘉宾:待定 【结业大课】 分享嘉宾(拟)何猷君:星竞威武集团创始人、董事长兼联席CEO 【结业设计】 |
第三天 | 【结业+毕业典礼】【二期班开班典礼】 |
分享嘉宾
王祥明华润集团董事长
周鸿祎360 集团创始人
李东生第十四届全国人大代表,TCL创始人、董事长
朱共山 全球绿色能源理事会主席协鑫(集团)控股有限公司董事长
付于武 中国汽车工程学会名誉理事长、中国汽车人才研究会名誉理事长、华汽汽车文化基金会理事长
任泽平 经济学家、泽平宏观创始人
周云杰 海尔集团总裁
王石万科集团创始人、深石集团创始人
王文京 用友网络董事长兼 CEO
李开复 零一万物创始人、首席执行官
阎 志卓尔控股有限公司董事长
黄克兴 青岛啤酒股份有限公司党委书记、董事长
冯仓,万通集团创始人御风投资控股有限公司董事长
叶国富名创优品董事会主席兼首席执行官陈向东高途集团创始人
张兴海赛力斯集团董事长(创始人)
李保刚观唐艺术区创始人、观唐文化集团董事长
王均豪均瑶集团总裁、均瑶健康董事长
侯孝海华润啤酒董事会主席
管清友经济学家,如是金融研究院院长
宗馥莉杭州娃哈哈集团有限公司法定代表人、董事长、总经理
邝子平 启明创投创始主管合伙人
李娟中国当代作家
廖杰远微医集团创始人、董事长
汪小菲食通达集团、麻六记品牌创始人
傅盛 猎豹移动董事长兼 CEO、猎户星空董事长
王静 探路者创始人
牛文文创业黑马集团创始人
陈秀芬美狮物流集团董事长
米据“硬科技"理念提出者,中科创星创始合伙人
黄益平北京大学国家发展研究院院长王 兵中国建材股份有限公司执行董事、副总裁
陈启宇复星国际联席 CEO
张 强嗨特购创始人兼 CEO
张丹丹中农融信创始人、董事长
何利扬赛力斯汽车总裁
刘 威 腾讯杰出科学家、腾讯混元大模型技术负责人之一
张 帆智谱 AI COO
罗岗极越汽车 COO
孙 宁北京车网科技发展有限公司总经理王佳利先导苏州数字产业投资有限公司董事长
秦 川华兴资本董事
陈 龙为溪创始人,罗汉堂总裁
胡晓玲鼎晖投资创始合伙人
周宏骐新加坡国立大学兼任教授新商业新营销专家
乔 健联想集团高级副总裁,2024 木兰年会组委会主席
王 兵中国建材股份有限公司执行董事、副总裁
赵依芳华策影视集团创始人、董事长
刘文静蓝帆医疗董事长
魏 琼美克生能源创始人兼董事长
章嘉玉诺亚控股创始投资人、董事,诺亚正行副董事长
南 静中国妇基会助理秘书长
张蕴蓝青岛酷特智能股份有限公司董事长
许阳阳达利食品集团副总裁兼执行董事
苗 青英利集团董事长
叶 军钉钉总裁
何猷君星竞威武集团董事长兼 CEO
杨 帆商汤科技联合创始人、大装置事业群总裁
姬晓晨影谱科技董事长
王窶机?踢剂研芳三川科技董事长
莫卓亚广东弓叶科技有限公司创始人
马 婷迅雷集团高级副总裁,网心科技首席运营官许阳阳达利食品集团副总裁兼执行董事
苗 青英利集团董事长
欧阳卫民中国金融学会副会长,国家开发银行原行长,广东省原副省长
柴 琇妙可蓝多创始人、CEO
周诗豪运去哪创始人、CEO
金红萍法兰泰克创始人
龙永图博鳌亚洲论坛国际咨询委员会委员,中国外经
贸部前首席谈判代表、副部长
李稻葵 清华大学经济管理学院 Freeman 经济学讲席教授
何雁丹北京乐我无限科技有限责任公司创始人、董事长兼 CEO
魏彤蓉 鱼你在一起创始人
刘宇 轻轻旅集团董事长
刘 震 北京快手科技有限公司副总裁
罗永伕 仟姒晨龙銜PingPong 合伙人
周优妹 安永大中华区人力资源主管安永大中华区公共关系及市场发展主管合伙人
朱陆枝 大洋物流集团董事长兼总经理
朱新蘭粤港澳大湾区商业联合会总会主席、墨子慈善公益基金会荣誉主席
何浩杰 浩杰控股(广东)集团有限公司执行董事
赵阳艾比森副总裁兼显示 BG 总裁
佘荣荣 心理学创富系统创始人、顺道教育创始人
刘京京 嘉和一品创始人,东方绿洲露营庄园主理人
王定林 国开中融资本管理有限公司董事长












