研修背景
波澜壮阔的新时代,迎来迅猛变革的新形势,国内国际市场竞争加剧,中国建筑业的存量 博弈致使企业加速整合,旧的行业壁垒不断被打破,企业面临巨大的生存和发展压力。当下, 国内房地产行业涉及深水区的调控政策尚未出台,建筑原材料及人工价格还在不断提升,产业 利润率持续降低,回款周期拉长,致使各建筑企业不得不去探索新模式,寻求新突破,这就对 从业者提出了越来越高的要求。在风险与机遇交织的环境下,整个建筑行业都面临着巨大的挑 战,经营模式与战略急需变革。
中国建筑业EMBA高级研修班项目汇聚建筑业“政、商、学、研”顶级专家,聚焦行业共 同面临的“活难揽、钱难融、人难管、账难要”四大难题,围绕建筑行业全产业链创新升级, 培养具备国际视野、产业格局、战略思维、经营意识和资本运作能力的新时代建筑企业领袖, 推动建筑业转型升级和高质量发展。
五新优势
新思维|顶尖学府
走进北京大学,中国建筑业“政 一 商 一 学 一研”权威专家、学府教授、学界泰斗、实战高管 领衔授课,立足国际化视野,行业战略的高度和当下企业家经营的视角,凝聚塔尖智慧,深 刻洞见建筑企业管理与经营,引领创新发展模式最佳典范。
新模式丨实战课堂
面向行业趋势和企业经营痛点设计课程,以中国标杆建筑企业总裁级高管为专业教学主体, 广泛采用案例教学法,通过基于经验的反思学习、行动学习、实地教学等方法,改进企业家 的领导行为与经营实践,直击行业模式创新与转型升级落地实践。
新领航丨建工智库
凭借着对建筑工程前沿领域敏锐的洞察,行业趋势权威研判和标杆建筑企业经营管理独特的 方法论,为企业决策者提供行业研究、投资分析、企业经营、转型升级等创新咨询和指导, 为行业发展提供最佳理论、策略、方法和思想。
新机遇|高端圈层
坐拥1000家地产企业、1000家建筑企业、100家金融投资机构的清华、北大校友资源,与中 国建筑企业家异业融合,商界名流汇聚,高端人脉资源共建,优质业务机会共享,搭建优秀
供需双方和顶级企业家精英阶层高端对话平台。
“新生态|生态平台
构建“产 一 学 一研” 一 体化生态平台,支持中国建筑企业转型升级,推动建筑企业家学习交 流,沉淀行业前沿智慧和知识转化创新。
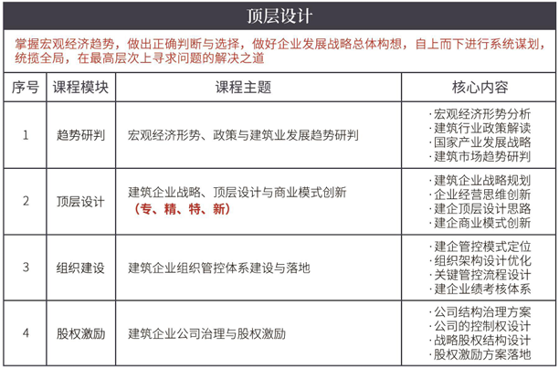
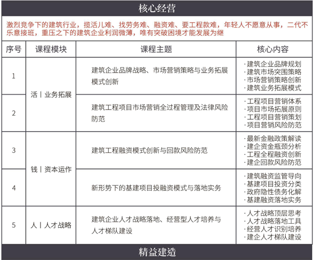
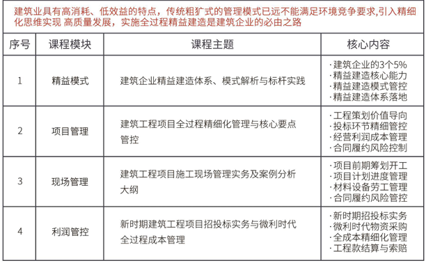
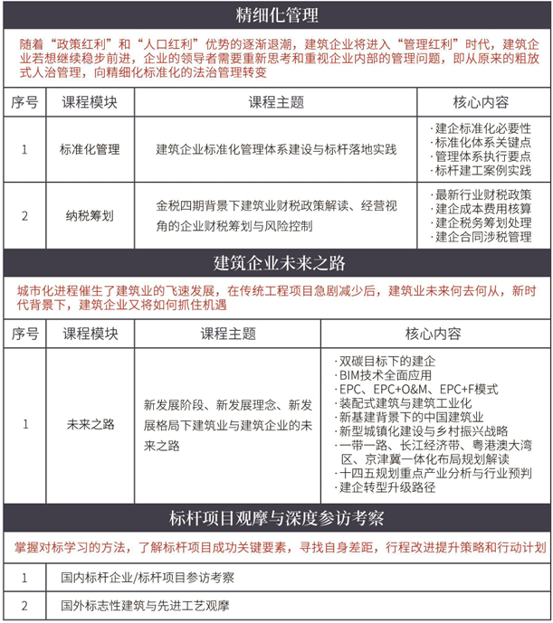
课程体系
课程设置
部分师资(排名不分先后)
政策专家
陈 淮:著名经济学家,原住房和城乡建设部政策研究中心主任
仇保兴: 国务院参事,原国家建设部副部长,中国城市科学院研究会理事长
乔润令:国家发改委城市和小城镇改革发展中心副主任
吴维海: 国家发改委国际合作中心研究员、国合华夏城市规划研究院执行院长
齐 骥:中国建筑业协会会长
刘锦章:中国建筑业协会副会长兼秘书长;中国建筑集团有限公司原党组副书记、副总经理
叶浩文:住房和城乡建设部科学技术委中会委员,中建集团首席专家
吴慧娟: 住房和城乡建设部建筑市场监管司原司长,中国建筑业协会副会长
秦 虹 :中国人民大学国家发展与战略研究院高级研究员,原住建部政策研究中心主任
张 鹏:国家财政部政策实验室宏观经济部主任、经济学博士
肖绪文: 中国工程院院士,中建首席专家、技术中心顾问总工
孙永福:中国工程院院士,铁路工程专家,原铁道部原常务副部长
聂建国:中国工程院院士、清华大学未来城镇与基础设施研究院院长
王早生: 中国建设监理协会会长,曾任住房和城乡建设部城市管理监督局局长
毛志兵: 享受国务院政府特殊津贴专家,中国建筑股份有限公司总工程师
马荣全:享受国务院政府特殊津贴专家,原中建八局总工程师、三一集团副总裁
高校教授
董志勇: 北京大学经济学院院长
冯 科: 北京大学经济研究所所长
张 延:北京大学经济学院党委委员、教授、博士生导师
程郁缀: 北京大学中文系教授
杨 虎:北京大学继续教育学院院长
雷少华: 北京大学国际关系学院副教授
李纪珍: 清华大学经管学院副院长,创新创业与战略系教授
李江涛: 商业模式专家,清华大学经济学研究所博士后研究员
金占明: 清华大学经济管理学院教授、博士后、企业管理系副主任
王守清:清华大学建设管理系暨清华大学国际工程项目管理研究院教授、博导、副院长
方东平:清华大学土木水利学院院长,建设管理系教授
强茂山:清华大学教授,中华项目管理促进会 (GPAC) 大陆区主席
郭红领:清华大学建设管理系副教授,博士生导师
杨 述:清华大学国际工程项目管理研究院主任
贺 林:清华大学应用技术学院项目管理培训中心核心教师
孙立军:博士,同济大学工程学院院长,上海公路学会副理事长
王广斌:同济大学建筑产业创新发展研究院院长、教授
张水波: 天津大学管理与经济学部副主任,天津大学国际工程管理学院院长、民进天津市委副主委
贾根良: 中国人民大学经济学院教授
许玉林:中国人大劳动人事学院教授、美国加州伯克利大学高级访问学者、博士生导师
行业专家
尹贻林: 中国建筑学会建筑经济分会常务理事、中国建设工程造价协会副理事长、常务理事 夏文杰:全国资深财税实战专家
徐 京:企业投融资、上市及公司治理实战专家
郭 巍:国务院大型央企投资管理委员会委员,某大型央企经济发展研究院执行院长
汪金敏:首届中国PPP 项目金牌律师、中国工程索赔第一案首席代理律师
孙雁翎:中国对外承包工程商会行业专家原中国路桥集团总公司高级工程师
马 楠:住建部特聘专家、工程管理专业学科带头人
杨荣南: 曾任央企投资分公司总经理
张永光: 国内知名实战管理专家京城十大培训师之一
路长全:著名营销战略与品牌运营专家,中国企业界的营销巨匠
实战高管
鲁贵卿:原中国建筑集团总经济师,平安建投董事长兼CEO
李承霖:现任职中交集团某综合甲设计院江西总包公司总经理,江苏省交通厅评标专家库评审专家
吴建金: 原中国核工业华兴建设有限公司副总经理
毛晨阳: 鲲鹏建设集团创始人
杜慧鹏: 中电建建筑集团有限公司党委委员、副总经理、总经济师
解金辉: 中铁十五局总法律顾问、首席合规官
谢建辉:中国建筑股份有限公司投资部副总经理
耿裕华: 南通四建名誉董事长,达海控投集团董事局主席
王金泉: 实战建筑装饰行业运营管理专家,金螳螂高级讲师
陈代华: 北京城建集团有限责任公司董事长、党委书记
喻世功: 中国十七冶集团有限公司董事长、党委书记
田卫国:中建五局董事长、党委书记
李鹏程: 水利部南水北调工程管理司司长
招生对象
◆中国建筑业央企、国企党委书记、董事长、总裁及高管
◆房屋建筑及装饰、公路与桥梁工程、铁路工程、港口与航道工程、通信工程、水利水电工程、电力 工程、矿山工程、市政公用及园林绿化工程、机电安装工程、化工石油、冶炼、环保、智能建筑等 民营建筑企业董事长、总裁、总经理
◆初入建筑业的新型企业董事长等
教务信息
◆ 学制:8个月,每月集中授课2天
◆ 学 费 :人民币4.98万元/人(包括:报名费、学费、书本资料费、教学管理费、拓展培训费、证书费) 学习期间的食宿费、交通费及国内外考察交通、食宿费自理
◆地点: 北京
·学习模式:专家讲授、论坛峰会、翻转课堂、学员分享、闭门私董会、案例分析、专题研讨、专家 问诊、企业观摩、项目观摩、国内外游学等
















