1.心理压力过大,常常焦虑不安,浮躁烦乱,有时出现心慌憋闷,晕厥,惊恐,头痛,手臂发麻,肌肉酸疼,浑身无力四肢酸软等躯体症状。
2.敏感细腻,害怕多疑,脆弱胆小,不敢出门,变得谨慎小
心,惶恐不安
3.毫无根据的反复纠结一些事,胡思乱想,害怕出事,害怕得焦虑症,害怕得不好的疾病,总是处于担忧恐慌的情绪中
据世界卫生组织统计,中国抑郁症患者已超5482万人,相当于100人里有4个抑郁症患者,每年有20万人因抑郁自杀,因为对抑郁症缺乏了解,只有2%的人能接受到系统治疗,有71%的人试图隐瞒病情,成了更可怕的”微笑抑郁者“。看似面带微笑的活着,可那只是看起来比周围人活得好。不敢向哪怕最亲近的人吐露心声,无法生活,无法与他人亲近。
我们大多数人,即使算不上抑郁症患者,也摆脱不了抑郁状态对身边的人和事渐渐失去兴趣,回避社交,常常感到绝望,情绪时好时坏,对未来也不再抱有期待不被亲人理解,得不到应有的社会支持,没勇气就医和接受咨询。这里要告诉你,你是可以被治愈的,你的人生是可以好起来的。
课程安排
正式开课前: 课前说明会
1.讲解静观认知疗法框架下的疾病发生机制,明确学习目标与任务
2.讲解作业填写说明/9周内容及上课安排/ 练习静观的好处
3.讲解减药原则/ 答疑时间说明
第1周
正念启航:汇聚散乱之心
第2周
一键返航,回到当下
第3周
感知和创造回应
第4周
抵御情绪风暴
第5周
想法不是事实
第6周
允许顺其自然
第7周
创伤疗愈,与困难情绪共处
第8周
正念生活与人际关系
第9周
正念智慧人生
课程价格:3600元
你将获得
11项重点练习带领
静观呼吸,静观饮食躯体扫描,呼吸觉察静观步行,静观伸展三步呼吸空间,与困难共处,静观静坐等)
30个常见负性自动思维辨析
100项愉悦活动清单备选
1次一对一访谈
充分了解你的心理问题对症解决
每天家庭作业群内答疑
9周线上视频互动授课辅导
全年(12个月)抖音直播间一对一连麦辅导
全年(12个月)群内学员互助支持
9周心理师全程陪伴指导
主讲介绍
01专业性:
用心理学的方法,静观认知疗法,帮助大家改善焦虑症,抑郁症等疾病
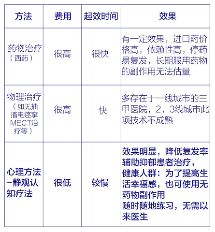
静观认知疗法相比于其他方法改善焦虑及抑郁等心理疾病的优势!
方法 | 费用 | 起效时间 | 效果 |
药物治疗(西药) | 很高 | 很快 | 有一定效果,进口药价格高,依赖性高,停药易复发,长期服用药物的副作用无法估量 |
物理治疗 (如无抽搐电痉挛MECT治疗等) | 很高 | 快 | 多存在于一线城市的三甲医院,2,3线城市此项技术不成熟 |
心理方法-静观认知疗法 | 很低 | 较慢 | 效果明显,降低复发率辅助抑郁患者治疗,健康人群:为了提高生活幸福感,也可使用无药物副作用随时随地练习,无需以来医生 |
02实操性
普通人简单易学,相信,坚持,听话,照做就能改善的静观练习方法
1、练习静观,可以打破情绪恶化的循环,根本上改变想!法-情绪-身体感觉-行动的模式。
2、练习静观,可以让你产生觉察力,当有低落情绪产生的时候,可以识别出低落情绪,防止越陷越深,防止复发,








