一、政策背景
| 项目 | 内容 |
|---|---|
| 查询网站 | 中国教育考试网 http://ntce.neea.edu.cn/ |
| 证书分类 | 幼儿园教师资格证;小学教师资格证;初级中学教师资格证;高级中学教师资格证;中等专业学校、技工学校、职业高级中学文化课、专业课教师资格证;中等专业学校、技工学校、职业高级中学实习指导教师资格证;高等学校教师资格证;成人 / 大学教育的教师资格证 |
| 组织单位 | 全国统一组织、统一考试时间、统一命题、统一合格标准的考试。 |
| 项目历程 | 2000 年正式启动全面实施教师资格制度工作 |
| 职业前景 | 是教育行业从业人员许可证;持证可享相关补贴折扣;大多数学员报考教师资格证是为后期教师招聘和特岗招聘入编考试做准备。 |
| 适用范围 | 该证书在全国范围内有效 |
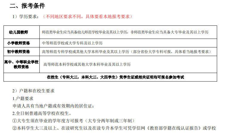
二、报考条件
学历要求:(不同地区要求不同,具体要看本地报考要求)
| 教师资格类型 | 学历要求 |
|---|---|
| 幼儿园教师 | 师范类毕业生应当具备幼儿师范学校毕业及其以上学历,非师范类毕业生应当具备大专毕业及其以上学历 |
| 小学教师资格 | 中等师范学校或大学专科及以上学历 |
| 初中教师资格 | 高等师范学校或其他大学本科毕业及其以上学历(部分省份大学专科可报,具体看当地报考要求) |
| 高中、中等职业学校教师资格 | 高等师范学校或其他大学本科毕业及其以上学历 |
户籍和在校生要求
户籍要求
申请人具有当地户籍或有效期内的居住证;
全日制普通高等学校在校生
① 大专生须在毕业的学年度方可报考(大专分两年制或三年制)
② 本科学生大三及以上、在读研究生以及在读专升本学生可凭学信网《教育部学籍在线验证报告》或学校出具的在籍学习证明报考。其他年级在读生不得报考。
③ 省内幼儿师范学校毕业学年的全日制在校生。
三、项目流程
(一)考试流程
笔试网上报名 —— 笔试考前一周打印准考证 —— 参加笔试考试 —— 笔试通过 —— 面试网上报名 —— 面试考前一周打印准考证 —— 参加面试 —— 面试通过 —— 考取普通话证书 —— 申请认定证书 —— 领取证书
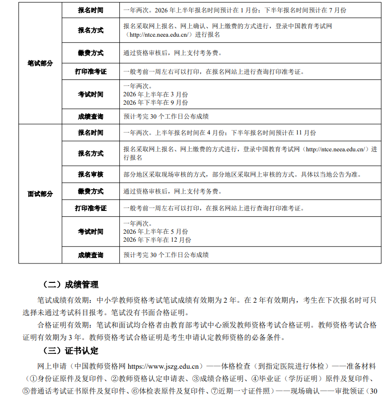
笔试部分
| 项目 | 内容 |
|---|---|
| 报名时间 | 一年两次。2026 年上半年报名时间预计在 1 月份;下半年报名时间预计在 7 月份 |
| 报名方式 | 报名采取网上报名、网上确认、网上缴费的方式进行,登录中国教育考试网(http://ntce.neea.edu.cn/)进行报名 |
| 缴费方式 | 通过资格审核后,网上支付考务费。 |
| 打印准考证 | 一般考前一周左右可以打印,在报名网站上进行查询打印准考证。 |
| 考试时间 | 一年两次。2026 年上半年在 3 月份2026 年下半年在 9 月份 |
| 成绩查询 | 预计考完 30 个工作日公布成绩 |
面试部分
| 项目 | 内容 |
|---|---|
| 报名时间 | 一年两次。上半年报名时间在 4 月份,下半年报名时间预计在 11 月份 |
| 报名方式 | 报名采取网上报名、网上缴费的方式进行,登录中国教育考试网(http://ntce.neea.edu.cn/)进行报名 |
| 报名审核 | 部分地区采取现场审核的方式,部分地区采取网上审核的方式。具体以当地公告为准。 |
| 缴费方式 | 通过资格审核后,网上支付考务费。 |
| 打印准考证 | 一般考前一周左右可以打印,在报名网站上进行查询打印准考证。 |
| 考试时间 | 一年两次。2026 年上半年在 5 月份2026 年下半年在 12 月份 |
| 成绩查询 | 预计考完 30 个工作日公布成绩 |
(二)成绩管理
笔试成绩有效期:中小学教师资格考试笔试成绩有效期为 2 年。在 2 年有效期内,考生在下次报名时可只选择未通过考试科目报考。笔试没有书面合格证明。
合格证明有效期:笔试和面试均合格者由教育部考试中心颁发教师资格考试合格证明。教师资格考试合格证明有效期为 3 年。教师资格考试合格证明是考生申请认定教师资格的必备条件。
(三)证书认定
网上申请(中国教师资格网 https://www.jszg.edu.cn)—— 体格检查(到指定医院进行体检)—— 准备材料(①身份证原件及复印件、②教师资格认定申请表、③成绩合格证明、④毕业证(学历证明)原件及复印件、⑤普通话考试证书原件及复印件、⑥体检表原件及复印件、⑦近期一寸证件照)—— 现场确认 —— 审批领证(30 个法定工作日内)
四、考试说明
(一)考试科目
| 类别 | 笔试科目 | 面试 | ||
|---|---|---|---|---|
| 科目一 | 科目二 | 科目三 | ||
| 幼儿园 | 综合素质 | 保教知识与能力 | — | 教育教学实践能力 |
| 小学 | 综合素质 | 教育教学知识与能力 | — | 教育教学实践能力 |
| 初级中学 | 综合素质 | 教育知识与能力 | 学科知识与教学能力 | 教育教学实践能力 |
| 高级中学 | 综合素质 | 教育知识与能力 | 学科知识与教学能力 | 教育教学实践能力 |
| 中职 - 文化课教师 | 综合素质 | 教育知识与能力 | 学科知识与教学能力 | 教育教学实践能力 |
| 中职 - 专业课教师 | 综合素质 | 教育知识与能力 | (试点省自行组织) | (试点省自行组织) |
| 中职实习指导教师 | 综合素质 | 教育知识与能力 | (试点省自行组织) | (试点省自行组织) |
(二)笔试考试题型
(卷面分 150 分,考后折合满分 120 分,70 分及格)
幼儿园、小学
| 不同学段考试科目 | 考试时间 | 题型介绍 | 卷面总分值 |
|---|---|---|---|
| 幼儿园 - 综合素质(幼儿) | 9:00-11:00 | 单选 29 题2 分;材料分析 3 题14 分;写作题 1 题 * 50 分 | 150 分 |
| 幼儿园 - 保教知识与能力 | 13:00-15:00 | 单选 10 题3 分;简答 2 题15 分;论述 1 题20 分;材料分析 2 题20 分;活动设计 1 题 * 30 分 | 150 分 |
| 小学 - 综合素质(小学) | 9:00-11:00 | 单选 29 题2 分;材料分析 3 题14 分;写作题 1 题 * 50 分 | 150 分 |
初级中学、高级中学、中职
| 不同学段考试科目 | 考试时间 | 题型介绍 | 卷面总分值 |
|---|---|---|---|
| 小学 - 教育教学知识与能力 | 13:00-15:00 | 单选 20 题2 分;简答 3 题10 分;材料分析 2 题20 分;教学设计 1 题40 分 | 150 分 |
| 初级中学 / 高级中学 - 综合素质(中学) | 9:00-11:00 | 单选 29 题2 分;材料分析 3 题14 分;写作题 1 题 * 50 分 | 150 分 |
| 初级中学 / 高级中学 - 教育知识与能力 | 13:00-15:00 | 单选 21 题2 分;辨析 4 题8 分;简答 4 题10 分;材料分析 2 题18 分 | 150 分 |
| 初级中学 / 高级中学 - 学科知识与教学能力 | 16:00-18:00 | 各科不一致 | 150 分 |
| 中职文化课 / 专业课 / 实习指导 - 综合素质(中学) | 9:00-11:00 | 单选 29 题2 分;材料分析 3 题14 分;写作题 1 题 * 50 分 | 150 分 |
| 中职文化课 / 专业课 / 实习指导 - 教育知识与能力 | 13:00-15:00 | 单选 21 题2 分;辨析 4 题8 分;简答 4 题10 分;材料分析 2 题18 分 | 150 分 |
(三)笔试教材结构及分值占比
◆ 幼儿
科目一《综合素质》(幼儿)
| 章 节 | 名称 | 历年总占比 | |
|---|---|---|---|
| 第一章 职业理念 | 第一节 | 教育观 | 14.67% |
| 第二节 | 儿童观 | ||
| 第三节 | 教师观 | ||
| 第二章 教育法律法规 | 第一节 | 教师的权利和义务 | 10.67% |
| 第二节 | 学生的权利保护 | ||
| 第三节 | 《中华人民共和国教育法》《中华人民共和国教师法》《中华人民共和国义务教育法》《中华人民共和国未成年人保护法》《学生伤害事故处理办法》《中华人民共和国宪法》《幼儿园工作规程》《儿童权利公约》 | ||
| 第三章 教师职业道德 | 第一节 | 教师职业道德 | 14.67% |
| 第二节 | 教师职业行为 | ||
| 第四章 文化素养 | 第一节 | 文化常识 | 12% |
| 第二节 | 艺术成就 | ||
| 第三节 | 文学常识 | ||
| 第四节 | 历史常识 | ||
| 第五节 | 科技常识 | ||
| 第五章 基本能力 | 第一节 | 信息处理 | 48% |
| 第二节 | 逻辑思维 | ||
| 第三节 | 阅读理解 | ||
| 第四节 | 写作能力 | ||
科目二《保教知识与能力》(幼儿)
| 章 节 | 名称 | 历年总占比 | |
|---|---|---|---|
| 第一章 学前儿童发展 | 第一节 | 婴幼儿发展概述 | 34.11% |
| 第二节 | 儿童发展理论 | ||
| 第三节 | 幼儿的身心发展 | ||
| 第四节 | 幼儿身体发育与动作发展 | ||
| 第五节 | 幼儿认知发展 | ||
| 第六节 | 幼儿情绪情感的发展 | ||
| 第七节 | 幼儿个性的发展 | ||
| 第八节 | 幼儿社会性的发展 | ||
| 第九节 | 幼儿的个体差异 | ||
| 第十节 | 幼儿教育研究的方法 | ||
| 第十一节 | 幼儿身体和心理发展中易出现的问题 | ||
| 第二章 学前教育原理 | 第一节 | 教育概述 | 22.78% |
| 第二节 | 幼儿教育 | ||
| 第三节 | 幼儿教育的原则和特点 | ||
| 第四节 | 幼儿园班级管理 | ||
| 第五节 | 幼儿园教育改革 | ||
| 第六节 | 《幼儿园教育指导纲要(试行)》 | ||
| 第七节 | 《3-6 岁儿童学习与发展指南》 | ||
| 第八节 | 《幼儿园工作规程》 | ||
| 第九节 | 《幼儿园教师专业标准(试行)》 | ||
| 第三章 生活指导 | 第一节 | 幼儿园一日生活 | 3.67% |
| 第二节 | 幼儿的生活常规教育 | ||
| 第三节 | 幼儿保健常规和疾病预防 | ||
| 第四节 | 幼儿的营养需求常识 | ||
| 第五节 | 幼儿园常见安全管理 | ||
| 第四章 环境创设 | 第一节 | 幼儿园环境创设概述 | 4.22% |
| 第二节 | 幼儿园物质环境的创设 | ||
| 第三节 | 幼儿园心理环境创设 | ||
| 第四节 | 幼儿园与家庭、社区的合作 | ||
| 第五节 | 幼小衔接 | ||
| 第五章 游戏活动的指导 | 第一节 | 幼儿游戏概述 | 13.22% |
| 第二节 | 幼儿游戏条件的创设和幼儿游戏指导 | ||
| 第六章 教育活动的组织与实施 | 第一节 | 幼儿园教育活动概述 | 21.78% |
| 第二节 | 幼儿园健康教育 | ||
| 第三节 | 幼儿园语言教育 | ||
| 第四节 | 幼儿园社会教育 | ||
| 第五节 | 幼儿园科学教育 | ||
| 第六节 | 幼儿园艺术教育 | ||
| 第七章 教育评价 | 第一节 | 幼儿园教育评价概述 | 0.3% |
| 第二节 | 幼儿园教育评价的类型和原则 | ||
| 第三节 | 幼儿园教育评价的方法与反思 | ||
◆ 小学
科目一《综合素质》(小学)
| 章 节 | 名称 | 历年总占比 | |
|---|---|---|---|
| 第一章 职业理念 | 第一节 | 教育观 | 14.67% |
| 第二节 | 学生观 | ||
| 第三节 | 教师观 | ||
| 第二章 教育法律法规 | 第一节 | 教师的权利和义务 | 10.67% |
| 第二节 | 学生的权利保护 | ||
| 第三节 | 《中华人民共和国教育法》《中华人民共和国教师法》《中华人民共和国未成年人保护法》《中华人民共和国预防未成年人犯罪法》《学生伤害事故处理办法》《中华人民共和国宪法》 | ||
| 第三章 教师职业道德 | 第一节 | 教师职业道德 | 14.67% |
| 第二节 | 教师职业行为 | ||
| 第四章 文化素养 | 第一节 | 文化常识 | 12% |
| 第二节 | 艺术成就 | ||
| 第三节 | 文学常识 | ||
| 第四节 | 历史常识 | ||
| 第五节 | 科技常识 | ||
| 第五章 基本能力 | 第一节 | 信息处理 | 48% |
| 第二节 | 逻辑思维 | ||
| 第三节 | 阅读理解 | ||
| 第四节 | 写作能力 | ||
科目二《教育教学知识与能力》(小学)
| 章 节 | 名称 | 历年总占比 | |
|---|---|---|---|
| 第一章 教育基础知识与基本理论 | 第一节 | 教育的产生与发展 | 22% |
| 第二节 | 教育学的产生与发展 | ||
| 第三节 | 教育与社会发展 | ||
| 第四节 | 教育制度 | ||
| 第五节 | 教育目的 | ||
| 第六节 | 教育科学研究方法 | ||
| 第七节 | 教师专业发展 | ||
| 第八节 | 基础教育课程改革 | ||
| 第九节 | 小学的组织与运行 | ||
| 第二章 学生指导 | 第一节 | 教育与人的发展 | 19.3% |
| 第二节 | 心理学基础知识 | ||
| 第三节 | 小学儿童学习 | ||
| 第四节 | 小学生心理健康及辅导 | ||
| 第五节 | 小学生德育 | ||
| 第六节 | 小学生安全教育 | ||
| 第三章 班级管理 | 第一节 | 班级与班级管理 | 12.6% |
| 第二节 | 班主任与班主任工作 | ||
| 第三节 | 课堂管理 | ||
| 第四节 | 班级活动与班队活动 | ||
| 第五节 | 课外活动 | ||
| 第六节 | 学校、家庭与社会的结合 | ||
| 第四章 学科知识 | 语文 | 5.5% | |
| 数学 | 6.6% | ||
| 英语 | 5.5% | ||
| 体育 | 6.6% | ||
| 美术 | 6.00% | ||
| 6.67% | |||
| 第六章 教学设计 | 第五章 教学 | 17.1% | |
| 语文 | 22.8% | ||
| 数学 | 20.2% | ||
| 英语 | 21.1% | ||
| 音乐 | 20% | ||
| 体育 | 26.7% | ||
| 美术 | 20% | ||
| 第七章 教学评价 | 0.9% | ||
◆ 中学
科目一《综合素质》(中学)
| 章 节 | 名称 | 历年总占比 | |
|---|---|---|---|
| 第一章 职业理念 | 第一节 | 教育观 | 14.67% |
| 第二节 | 学生观 | ||
| 第三节 | 教师观 | ||
| 第二章 教育法律法规 | 第一节 | 教师的权利和义务 | 10.67% |
| 第二节 | 学生的权利保护 | ||
| 第三节 | 《中华人民共和国教育法》《中华人民共和国教师法》《中华人民共和国义务教育法》《中华人民共和国未成年人保护法》《中华人民共和国预防未成年人犯罪法》《学生伤害事故处理办法》《中华人民共和国宪法》 | ||
| 第三章 教师职业道德 | 第一节 | 教师职业道德 | 14.67% |
| 第二节 | 教师职业行为 | ||
| 第四章 文化素养 | 第一节 | 文化常识 | 12% |
| 第二节 | 艺术成就 | ||
| 第三节 | 文学常识 | ||
| 第四节 | 历史常识 | ||
| 第五节 | 科技常识 | ||
| 第五章 基本能力 | 第一节 | 信息处理 | 48% |
| 第二节 | 逻辑思维 | ||
| 第三节 | 阅读理解 | ||
| 第四节 | 写作能力 | ||
科目二《教育知识与能力》(中学)
| 章 | 节 | 名称 | 历年总占比 |
|---|---|---|---|
| 第一章 教育基础知识与基本原理 | 第一节 | 教育及其产生与发展 | 17.8% |
| 第二节 | 教育学的发展历程 | ||
| 第三节 | 教育与社会的发展 | ||
| 第四节 | 教育与人的发展 | ||
| 第五节 | 教育目的 | ||
| 第六节 | 教育制度 | ||
| 第七节 | 教育研究方法 | ||
| 第二章 中学课程 | 第一节 | 课程概述 | 6.9% |
| 第二节 | 课程组织 | ||
| 第三节 | 基础教育课程改革 | ||
| 第三章 中学教学 | 第一节 | 教学概述 | 10.2% |
| 第二节 | 教学过程 | ||
| 第三节 | 教学原则和方法 | ||
| 第四节 | 教学组织形式和教学工作基本环节 | ||
| 第五节 | 教学模式 | ||
| 第六节 | 教学评价 | ||
| 第四章 中学生学习心理 | 第一节 | 认知过程 | 23.6% |
| 第二节 | 学习与学习理论 | ||
| 第三节 | 学习动机 | ||
| 第五章 中学生发展心理 | 第一节 | 中学生心理发展概述 | 14% |
| 第二节 | 中学生认知的发展 | ||
| 第三节 | 中学生的情绪、情感和意志的发展 | ||
| 第四节 | 中学生人格的发展 | ||
| 第五节 | 中学生能力的发展 | ||
| 第六节 | 中学生自我意识的发展 | ||
| 第六章 中学生心理辅导 | 第一节 | 中学生的心理健康 | 3.6% |
| 第二节 | 学校心理辅导 | ||
| 第三节 | 压力与挫折 | ||
| 第七章 中学德育 | 第一节 | 中学生品德心理与发展 | 16% |
| 第二节 | 中学生态度和品德的形成和发展 | ||
| 第三节 | 德育概述 | ||
| 第四节 | 中学德育过程 | ||
| 第五节 | 德育的原则、途径与方法 | ||
| 第八章 中学班级管理与教师心理 | 第一节 | 班级集体与班级管理 | 8% |
| 第二节 | 课堂管理 | ||
| 第三节 | 班主任工作 | ||
| 第四节 | 课外活动 | ||
| 第五节 | 教师心理 |
科目三《学科知识与教学能力》(中学)各学科分值分布表
| 科目 | 模块 | 章节 | 平均分值 |
|---|---|---|---|
| 中学语文 | 学科知识 | 第一章 现代汉语 | 15 分 |
| 第二章 古代汉语 | 15 分 | ||
| 第三章 中外文学 | 12 分 | ||
| 教学能力 | 第四章 课标解读 | 8 分 | |
| 第五章 案例分析 | 40 分 | ||
| 第六章 教学设计 | 60 分 | ||
| --- | --- | --- | --- |
| 中学数学 | 数学学科知识 | 第一章 中学数学基础知识 | 9 分 |
| 第二章 数学分析 | 15 分 | ||
| 第三章 高等代数 | 15 分 | ||
| 第四章 空间解析几何 | 15 分 | ||
| 第五章 概率论 | 12 分 | ||
| 课程知识 | 第一章 数学课程概述 | 6 分 | |
| 第二章 数学课程标准的实施建议 | 11 分 | ||
| 教学知识 | 第一章 教学原则、过程与方法 | 10 分 | |
| 第二章 教学对象的教学 | 15 分 | ||
| 第三章 学习方式 | 6 分 | ||
| 教学技能 | 第一章 教学设计 | 15 分 | |
| 第二章 教学实施 | 15 分 | ||
| 第三章 教学评价 | 6 分 | ||
| --- | --- | --- | --- |
| 中学英语 | 英语语言知识与能力 | 第一章 中学英语语法知识 | 16 分 |
| 第二章 语言学 | 4 分 | ||
| 英语教学知识与能力 | 第一章 外语教学基本理念及常用教学方法 | 15 分 | |
| 第二章 英语语言知识教学 | 25 分 | ||
| 第三章 英语语言技能教学 | 4 分 | ||
| 教学设计 | 第一章 教学要素分析 | 6 分 | |
| 第二章 英语教学设计概述 | 30 分 | ||
| 第三章 教学设计内容分析 | 6 分 | ||
| 教学实施与评价 | 第一章 课堂教学基本技能 | 10 分 | |
| 第二章 课堂管理与教学 | 12 分 | ||
| 第三章 教学评价、分析与反思 | 16 分 | ||
| --- | --- | --- | --- |
| 初中政治 | 第一部分 学科知识 | 第一章 马克思主义哲学 | 4 分 |
| 第二章 马克思主义政治经济学 | 16 分 | ||
| 第三章 中国特色社会主义理论体系 | 4 分 | ||
| 第四章 法律基础 | 12 分 | ||
| 第五章 伦理学 | 2 分 | ||
| 第六章 青少年心理发展 | 5 分 | ||
| 第二部分 课程理论知识 | 第一章 课程性质 | 5 分 | |
| 第二章 课程基本理念 | 5 分 | ||
| 第三章 课程目标 | 5 分 | ||
| 第四章 实施建议 | 2 分 | ||
| 第三部分 教学理论知识 | 第一章 教学基本理论 | 16 分 | |
| 第二章 教学方法及学习模式 | 26 分 | ||
| 第三章 教学设计 | 10 分 | ||
| 第四部分 教育教学评价知识 | 第一章 评价概述 | 12 分 | |
| 第二章 教学评价与反思 | 4 分 | ||
| --- | --- | --- | --- |
| 高中政治 | 第一部分 学科知识 | 第一章 中国特色社会主义 | 10 分 |
| 第二章 经济与社会 | 10 分 | ||
| 第三章 政治与法制 | 24 分 | ||
| 第四章 哲学与文化 | 40 分 | ||
| 第五章 法学基础知识 | 4 分 | ||
| 第六章 伦理学 | 12 分 | ||
| 第二部分 课程理论知识 | 第一章 《普通高中思想政治课程标准(2017 年版 2020 年修订)》 | 4 分 | |
| 第二章 课程标准解读 | 10 分 | ||
| 第三部分 教学理论知识 | 第一章 思想政治课程教学概述 | 10 分 | |
| 第二章 思想政治课程的教学设计理论知识 | 20 分 | ||
| 第四部分 教育教学评价知识 | 第一章 思想政治课程教学评价概述 | 20 分 | |
| 第二章 思想政治课程教学评价与反思 | 12 分 | ||
| --- | --- | --- | --- |
| 中学历史 | 第一部分 | 第一章 中国古代史 | 38 分 |
| 第二章 中国近代史 | 30 分 | ||
| 第三章 中国现代史 | 8 分 | ||
| 第四章 世界古代史 | 4 分 | ||
| 第五章 世界近代史 | 30 分 | ||
| 第六章 世界现代史 | 30 分 | ||
| 第二部分 | 第一章 史学理论 | 4 分 | |
| 第二章 课程标准 | 5 分 | ||
| 第三部分 | 第一章 教学设计 | 40 分 | |
| 第二章 教学实施 | 26 分 | ||
| 第三章 教学评价 | 18 分 | ||
| --- | --- | --- | --- |
| 中学地理 | 第一部分 地理学科知识 | 第一章 自然地理 | 18 分 |
| 第二章 人文地理 | 12 分 | ||
| 第三章 中国地理 | 13 分 | ||
| 第四章 世界地理 | 14 分 | ||
| 第五章 区域地理 | 12 分 | ||
| 第六章 中学选修及高等教育 | 10 分 | ||
| 第二部分 地理教学知识 | 第一章 课程标准 | 12 分 | |
| 第二章 备课 | 15 分 | ||
| 第三章 教学设计 | 14 分 | ||
| 第四章 教学评价 | 15 分 | ||
| --- | --- | --- | --- |
| 中学物理 | 第一部分 物理学科知识 | 第一章 力学 | 10 分 |
| 第二章 热学 | 10 分 | ||
| 第三章 电磁学 | 5 分 | ||
| 第四章 光学 | 5 分 | ||
| 第五章 近代物理初步 | 6 分 | ||
| 第六章 物理教学知识 | 14 分 | ||
| 第二部分 物理课程标准、教学实施与评价 | 第一章 初高中物理课程标准 | 10 分 | |
| 第二章 中学物理教学实施 | 13 分 | ||
| 第三章 中学物理教学评价 | 7 分 | ||
| 第三部分 物理教学设计 | 第一章 物理教学设计过程 | 12 分 | |
| 第二章 物理教学设计实例 | 3 分 | ||
| --- | --- | --- | --- |
| 中学化学 | 化学学科专业知识 | 第一章 化学基本概念 | 3 分 |
| 第二章 元素及其化合物 | 6 分 | ||
| 第三章 化学反应原理 | 3 分 | ||
| 第四章 有机化学基础 | 3 分 | ||
| 第五章 生活中的化学 | 3 分 | ||
| 第六章 化学实验 | 3 分 | ||
| 第七章 化学史和化学学科的思想方法、研究方法 | 3 分 | ||
| 化学课程知识 | 第一章 化学课程概述 | 6 分 | |
| 第二章 化学课程结构与内容标准 | 9 分 | ||
| 第三章 化学学业质量 | 9 分 | ||
| 第四章 化学课程实施标准实施建议 | 6 分 | ||
| 化学教学知识 | 第一章 化学教学理念与原则 | 6 分 | |
| 第二章 化学教学过程与策略 | 5 分 | ||
| 第三章 化学学习理论 | 20 分 | ||
| 化学教学设计 | 第一章 化学教学设计概述 | 20 分 | |
| 第二章 化学教学目标与教学重难点的设计 | 12 分 | ||
| 第三章 化学教学方法的选择 | 12 分 | ||
| 第四章 化学教学过程的设计 | 10 分 | ||
| 化学教学实施与评价 | 第一章 化学教学实施 | 5 分 | |
| 第二章 化学教学评价与反思 | 8 分 | ||
| --- | --- | --- | --- |
| 中学生物 | 第一部分 生物学科知识 | 第一章 分子与细胞 | 10 分 |
| 第二章 遗传与进化 | 10 分 | ||
| 第三章 植物与植物生理学 | 5 分 | ||
| 第四章 动物与动物生理学 | 5 分 | ||
| 第五章 微生物学 | 3 分 | ||
| 第六章 生态学 | 8 分 | ||
| 第七章 现代生物技术 | 12 分 | ||
| 第八章 中学生物实验 | 10 分 | ||
| 第二部分 生物课程标准、教学实施与评价 | 第一章 初高中生物课程标准 | 14 分 | |
| 第二章 中学生物教学实施 | 6 分 | ||
| 第三章 中学生物教学评价 | 4 分 | ||
| 第三部分 生物教学设计 | 第一章 生物教学设计过程 | 25 分 | |
| 第二章 生物教学设计实例 | 4 分 | ||
| --- | --- | --- | --- |
| 中学音乐 | 第一部分 音乐学科知识 | 第一章 基本乐理理论 | 14 分 |
| 第二章 基本音乐技能 | 12 分 | ||
| 第三章 声乐与指挥知识 | 2 分 | ||
| 第四章 中西方音乐史 | 30 分 | ||
| 第五章 中西方名曲欣赏 | 6 分 | ||
| 第六章 音乐美学基础 | 10 分 | ||
| 第二部分 音乐教学技能 | 第一章 《义务教育音乐课程标准(2022)》 | 10 分 | |
| 第二章 音乐教学目标与重难点 | 2 分 | ||
| 第三章 音乐教学原则与过程 | 4 分 | ||
| 第四章 音乐教学方法 | 2 分 | ||
| 第三部分 教学实施 | 第一章 音乐教学组织与常规、生成与调控 | 10 分 | |
| 第二章 音乐教学策略 | 20 分 | ||
| 第四部分 教学评价与反思 | 第一章 教学评价 | 22 分 | |
| 第二章 教学反思 | |||
| --- | --- | --- | --- |
| 中学美术 | 学科专业知识 | 第一章 中国美术简史 | 15 分 |
| 第二章 外国美术简史 | 13 分 | ||
| 第三章 美术课程论 | 39 分 | ||
| 第二部分 美术教学能力 | 第一章 美术教学基础 | 13 分 | |
| 第二章 美术教学设计 | 36 分 | ||
| 第三章 美术教学评价 | 24 分 | ||
| --- | --- | --- | --- |
| 中学体育 | 第一部分 运动人体科学 | 第一章 运动解剖学 | 8 分 |
| 第二章 运动生理学 | 41 分 | ||
| 第三章 体育保健学 | 8 分 | ||
| 第二部分 体育人文社会学 | 第一章 体育概论 | 4 分 | |
| 第二章 学校体育学 | 4 分 | ||
| 第三章 体育心理学 | 4 分 | ||
| 第四章 运动训练学 | 2 分 | ||
| 第三部分 体育专业运动项目 | 第一章 田径 | 2 分 | |
| 第二章 篮球 | 2 分 | ||
| 第三章 足球 | 2 分 | ||
| 第四章 排球 | 2 分 | ||
| 第五章 体操 | 2 分 | ||
| 第六章 武术 | 2 分 | ||
| 第四部分 体育教学实施 | 第一章 教学基础理论 | 27 分 | |
| 第二章 教学设计 | 20 分 | ||
| 第三章 体育教学评价 | 22 分 |
产品介绍
26 年产品详情
幼儿已开设科目有:公共科目两科
小学已开设科目有:公共科目两科、语文、数学、英语、音乐、美术、体育
中学已开设科目有:公共科目两科、语文、数学、英语、政治、地理、历史、物理、化学、生物、音乐、美术、体育
中职已开设科目有:公共科目两科
教师资格证课程班型汇总表
| 班级名称 | 教学模块 | 模式 | 课时 | 上线时间 | 教学资料 | 教学服务 | 班级协议 | 班级价格 |
|---|---|---|---|---|---|---|---|---|
| 优师私教班(笔面一体) | 预考导学 | 高清录播 | 1 课时 / 科 | 2025.11 | 配套资料:26 年《专用教材》26 年《真题详解与考前点睛卷》 | 私教服务:(2026 年 1 月 - 2026 年 5 月) | 一考期(可续学,第二期赠送,续学服务费 50 元 / 科) | 幼儿、小学、中职全科:4280 元初中 / 高中全科:4980 元 |
| 考点精讲 | 高清录播 | 32 课时 / 科 | 2025.11 | |||||
| 精题必练 | 高清录播 | 20 课时 / 科 | 2026.01 | |||||
| 冲刺密押 | 高清录播 | 8 课时 / 科 | 2026.02 | |||||
| 考前集训 | 直播 | 8 课时 / 科 | 2026.02 | |||||
| 备考指导 | 高清录播 | 1 课时 / 科 | 2026.03 | |||||
| 面试礼仪 | 高清录播 | 1 课时 / 科 | 2026.03 | |||||
| 结构化专项突破 | 高清录播 | 8 课时 / 科 | 2026.03 | |||||
| 学科专项突破 | 高清录播 | 8 课时 / 科 | 2026.03 | |||||
| 模拟试讲专项 | 直播 | 16 课时 / 科 | 2026.04 | |||||
| 时政聚焦 | 直播 | 2.5 课时 / 科 | 2026.05 | |||||
| 卓学班(笔试) | 预考导学 | 高清录播 | 1 课时 / 科 | 2025.11 | 配套资料:26 年《专用教材》26 年《真题详解与考前点睛卷》 | 常规服务 | 一考期(可续学,第二期赠送,续学服务费 50 元 / 科) | 单科:1200 元幼儿 / 中职 / 小学全科:2400 元初中 / 高中:3600 元 |
| 考点精讲 | 高清录播 | 32 课时 / 科 | 2025.11 | |||||
| 精题必练 | 高清录播 | 20 课时 / 科 | 2026.01 | |||||
| 高频串讲 | 高清录播 | 13 课时 / 科 | 2026.01 | |||||
| 冲刺密押 | 高清录播 | 8 课时 / 科 | 2026.02 | |||||
| 考前集训 | 直播 | 8 课时 / 科 | 2026.02 | |||||
| 面试实训班(面试) | 备考指导 | 高清录播 | 1 课时 / 科 | 2026.03 | 无 | 常规服务 | 一考期(可续学,第二期赠送,续学服务费 50 元 / 科) | 全科:2980 元 |
| 面试礼仪 | 高清录播 | 1 课时 / 科 | 2026.03 | |||||
| 结构化专项突破 | 高清录播 | 8 课时 / 科 | 2026.03 | |||||
| 学科专项突破 | 高清录播 | 8 课时 / 科 | 2026.03 | |||||
| 模拟试讲专项 | 直播 | 16 课时 / 科 | 2026.04 | |||||
| 时政聚焦 | 直播 | 2.5 课时 / 科 | 2026.05 |
26 年产品模块说明表
| 形式 | 模块名称 | 模块介绍 |
|---|---|---|
| 笔试 | 预考导学 | 以考试政策为纲、考纲为核、真题为镜,构建「政策 - 考纲 - 真题」三位一体分析体系。结合学科特性与学员分层需求,定制个性化备考方案;通过大数据解析命题规律,建立高频考点知识库与易错点预警模型;针对不同学习基础与风格,设计「基础夯实 - 专题突破 - 思维进阶」三级进阶路径;配套智能题库、动态学习诊断工具及学科记忆图谱,实现备考方向可视化、学习路径精准化、知识掌握系统化,助力学员高效突破重难点,全面提升应试能力。小白易上手,备考无忧 |
| 考点精讲 | 结合考纲,针对主要的章节和内容进行深入浅出的讲解,既能够对考纲里的内容做到全覆盖,又能够让学生在通俗易懂、轻松愉快的讲解中打牢基础,从根本上对知识点做到清晰透彻的理解,构建成体系的知识框架。考点精讲,高效复习按照最新的考纲内容,对其中的知识点进行深入挖掘、剖析,帮助学生理解晦涩难懂的概念、理论,提取重难点,结合往年考试情况分析命题趋势,只对重难点进行重点讲解,提高考生的备考效率,减轻备考负担。同时会有对应章节例题的练习,以历年真题为题源,紧跟考试形势,讲解答题技巧;通过考点总结,将知识点进行有机的联系,搭建整体化的知识框架结构,灵活运用,理清答题的思路。 | |
| 精题必练 | 结合近几年真题的情况,精选重难点、易错题型,将高频考点所对应的题目进行强化训练,内化为做题的技巧和能力。结合基础考点,把握住年考试的命题规律和命题趋势,对基本的概念、理论、规律与解题技巧采用「一网打尽」与「各个攻破」相结合、「纵观全局」与「循序渐进」相结合、「讲析评注拓」与「学问思辨行」相结合的方式,凸显考试的灵活性,让学员在复习过程中对知识点所对应的题目有清晰的理解和把握。 | |
| 高频串讲 | 主要针对教材中的重难点及往年的常考内容进行知识点讲解,相比于教材精讲,系统精讲对知识点的总结性和浓缩型更强。 | |
| 冲刺密押 | 对近十年的真题进行分析,把握命题趋势,精制 2 套仿真模考试卷,根据考试题型、分值分布,预测性梳理考点研编成题,让学员在考前通过刷题检测自身掌握情况、训练做题感、并再次巩固考点。 | |
| 考前集训 | 在精讲学习的基础之上进行重要考点提炼,将全书重难点知识串联讲解,思维导图 + 梳理核心考点,覆盖 80% 重要考点,内容讲解更深刻全面同时更具有针对性,帮助学员快速强化全书重点,构建重难点知识框架,提高做题效率,拔高正确率。 | |
| 面试 | 备考指导 | 在备考之初,对面试流程、面试内容、注意事项等基础信息做指导讲解,为之后的备考指引方向。 |
| 面试礼仪 | 对面试全流程进行详细梳理和解读,让学员做到心中有数,同时针对各流程中的注意事项以及礼仪规范、衣着打扮等进行指导,短时间内突破外在,了解评分标准,高效备考。 | |
| 结构化专项突破 | 针对面试结构化问答环节、考官提出的各种问题类型,进行分类归纳、总结答题框架、理顺答题思路,解决学员不会答、答什么、怎么答的困扰。 | |
| 学科专项突破 | 从考纲和考试角度出发,将面试过程中涉及到的、常考的学科知识进行梳理,帮助学员更好的理解和明白面试内容,快速掌握理论知识,为面试实操打下学科理论基础。 | |
| 模拟试讲专项 | 掌握面试基础理论后,通过强练习历年精选面试真题。教研老师手把手分析真题,针对性总结技巧和经验,逐个课题逐一攻破。 | |
| 时政聚焦 | 时政部分灵活性高、涉及面广、考点零碎,不易把握,针对热点梳理汇总,剖析时政背景,便于理解记忆。 |
产品优势
(一)课程优势 —— 闭环教学智能学习
智学系统闭环教学
打通线上线下数据通道,学员学习情况互通共享,定制靶向教学方案。
(1)将线上行为数据具体化、可视化,针对性分析学员知识掌握情况,制定线下针对性教学方案,打造差异化教学。
(2)将线下内容线上化,新增类别丰富的线上课程。满足学员多样化个性化的学习需求,回归教学的本质 ——“因材施教”。
阶段评估学习
(1)学前能力评估:了解自身基础情况,为后期个性化学习内容及推荐提供数据支持。
(2)课后练习推送:学员自主选择在课前 / 课中 / 课后进行多轮次习题训练,训练结合形成完整学习闭环。
(3)科目阶段测评:不同模块科目可进行阶段测评,通过测评的结果直观了解学习情况,为下阶段学习计划提供依据。
(二)资料优势 —— 轻学减负,助力学习
轻学减负,轻装上阵
精简资料厚度,将重点内容设置成纸质资料,成为学员学习过程中的核心教辅资料。电子资料支持在线预览,直接打印等多方式助学。
对搭课程,助力学习
实力讲师团队 + 教研师资团队,结合学习实际内容,从不同视角和思维设计对搭教辅,对搭网络课程的学习,帮助学员精细化掌握知识要点。
(三)师资优势 —— 行业师资,领学带练
行业核心讲师:经过综合评估,遴选行业内授课评价高的师资针对关键内容进行授课,同时在讲解疑难问题,帮助学员打牢基础。
教学研究型师资:选取实践经验丰富、教学水平高、对历年考试研究深入的老师共同担任科目讲师,研发课程讲义及资料,助学员进一步提升。
(四)服务优势 —— 专业教研带教服务
1v1 答疑
针对学员微信对接提问,点对点及时语音 / 文字回复,保证学员快速得到解答。
每日作业及每日阅读
(1)根据学员目前学习进度,发送每日题目,督促学员群内解答并记忆知识点;
(2)发送重难知识点的总结,督促学员利用碎片化时间记忆;
班会分享
(1)总结本月课程进度,对进度快的学员提出表扬,对进度慢的学员进行督促、提醒,适当表彰优秀,激励后者;
(2)根据本月学习情况及学员反馈,强调学员本月学习中的普遍重难点是什么,提醒在接下来的学习中着重复习。
(3)根据本月的学员学习情况,分享下月要求的学习进度及课程计划,提出下月学习的要求。
(4)鼓励优秀学员分享学习经验,共同探讨学习方法。
专题特训直播
(1)根据学员学习情况,汇总学习重难点,单独开课进行专题讲解;
(2)根据学员学习情况,汇总历年高质量专项大题,直播开课指导学员做题并详细讲解。
阶段测验
(1)根据群内学员整体学习进度,制作阶段测验卷,得到最终分数并班内排序,鼓励高分学员,激励低分学员;
(2)安排直播课程,对阶段测验卷进行详细讲解,带领学员串联知识点。
(3)根据学员测试成绩,点对点沟通学习薄弱点及改进方法。
师资简介
| 姓名 | 简介 |
|---|---|
| 罗典 | 优路教育口碑讲师。参与中、小学、幼儿《综合素质》课程研发及教辅编撰工作,对重难点、高频考点、历年考情把握精准。教学风格清新,教学思路清晰,擅长将知识点归纳、总结后以便于理解 / 记忆的方式输出,在高效的课堂互动中帮助学员消化、掌握。 |
| 蒋二影 | 优路教育讲师。参与《数学学科知识与能力》课程的研发和教辅编撰工作。熟悉初高中及大学数学相关知识点,对重难点把握精准。授课思路清晰,有很强的数学逻辑,对于数学知识有自己的理解,擅长将抽象的理论概念具体化讲解。 |
| 张茜 | 优路教育讲师,有丰富的一线教育教学经验,能给学生更贴合实际的学习指导。教研经验丰富,多次参与学科资料的编辑,对历年考试真题研究透彻,对考点、重难点把握清晰,并参与编写模拟题。教学风格风趣幽默,针对性强,可以带动学员更好地投入到课堂中,让学员做到学有所获,学即所考。 |
| 陈玲 | 优路教育讲师,多年从教经验,理论基础扎实,在教学过程中注重知识体系的梳理,详略得当,帮助学员更快地掌握知识结构,轻松理解高频考点。 |



























