当前位置:首页>>能源电力研修班>>清华大学心智奥秘与人格发展研修班

清华大学心智奥秘与人格发展研修班

【开课时间】2026/5/23【上课地点】北京【学习费用】9800元 【学制】 6天

【项目背景】

在物质生活日益丰富的今天,人们对精神生活的追求持续攀升。大家不仅关注身体健康,对心理健康的重视程度也不断提升。另一方面,许多人因各方面压力聚集,出现情绪低落、焦虑、恐慌等状况,甚至对工作和生活造成影响。特别是新时代的企业家和高管,不仅要承受工作与生活的双重压力,还需兼顾企业发展、员工成长、家庭关系平衡、个人提升以及子女教育等诸多问题。掌握一定的心理学知识,不仅有助于有效缓解个人工作压力与心理负担,更能助力其在商业挑战中实现个人与组织的健康发展。

习近平总书记在党的二十大报告中提出 “重视心理健康和精神卫生”,这为新时代做好心理健康和精神卫生工作指明了方向。中共中央、国务院印发的《“健康中国 2030” 规划纲要》,国务院印发的《关于实施健康中国行动的意见》《“十四五” 国民健康规划》等,将心理健康和精神卫生工作作为重要内容,着力部署推进。清华大学通过推进学科交叉融合,构建和完善心理健康理论体系,积极服务健康中国建设,努力推动人类心理健康事业发展。清华大学继续教育学院积极响应国家战略需求,始终坚持为党育人、为国育才的初心使命,深入贯彻清华大学价值塑造、能力培养、知识传授 “三位一体” 的教育理念。学院依托清华大学强大的师资背景及跨学科融合领域的深厚积累,特别开设心智奥秘与人格发展研修班,为培养身心健康的企业家贡献清华智慧与力量。

清华大学心智奥秘与人格发展研修班

【学习目标】

深度自我认知与人际洞察:通过系统性的内省与心理测量专业剖析,精准定位个人禀赋优势;认知他人,深刻洞察他人行为,理解不同个体的人格特质和行为动机,从而在人际交往中更加精准地把握沟通和互动的策略。

高效管理与领导力提升:培养企业家积极的心理健康价值观,在多元文化环境中建立稳固的人际关系,有效提升团队管理和领导能力。

职业与个人生活双平衡:培养积极的心态和应对策略,帮助学习者更好地管理工作和个人生活中的压力,保持心理健康和幸福感,实现个人与组织的健康协同发展。

清华大学心智奥秘与人格发展研修班

【项目特色】

政策引领,响应国家战略:紧扣党的二十大 “重视心理健康和精神卫生” 要求,助力企业家和管理人员实现身心健康发展。

定位精准,直击真实需求:专为对心理学感兴趣的企业家和高管设计,针对性解决工作、生活、家庭、个人发展等场景难题。

智慧赋能,专业师资保障:依托清华大学及其他高校学科优势,专业师资确保课程高层次、高水平、高质量。

课程实用,涵盖多个领域:设置心智的奥秘、人格与自我认知、积极心理学与美好生活、管理心理学等实用课程,构建系统知识体系,助力学员学以致用。

学习成效,覆盖多元场景:提升职场人群心理健康素养,促进企业稳定发展,推动心理健康知识普及。

清华大学心智奥秘与人格发展研修班

【学习对象】

企业董事长、总经理、副总等企业中高层管理人员;渴望突破自己、构建良好人际关系、对心理学感兴趣的学习者。

清华大学心智奥秘与人格发展研修班

清华大学心智奥秘与人格发展研修班

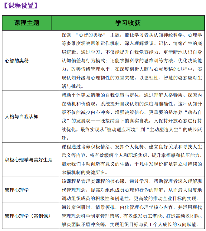
课程设置

课程主题学习收获
心智的奥秘探索 “心智的奥秘” 主题,能让学习者从认知神经科学、心理学等多维度洞察思维运作机制,深入理解意识、记忆、情绪产生的底层逻辑。通过学习,不仅能提升自我觉察能力,更清晰地认识自身认知偏差与行为模式;还能掌握科学的思维训练方法,优化决策能力,改善情绪管理水平,在深度剖析大脑与心灵奥秘的过程中,实现认知升级与心理韧性的双重突破,以更理性、智慧的姿态应对生活与挑战。
人格与自我认知帮助个体建立清晰的自我觉察与定位:通过理解人格特质、探索内在动机和价值观,系统提升自我认知的深度与准确性。这种认知升级不仅能减少内心冲突、增强决策信心,更重要的是培养 “动态自我” 的发展观 —— 既接纳当下的真实自我,又保持开放心态进行持续优化,最终实现从 “被动适应环境” 到 “主动塑造人生” 的成长跃迁。
积极心理学与美好生活课程通过培养积极情绪、发挥个人优势、建立良好关系和寻找人生意义等内容,将有效缓解个人和职场焦虑,提升幸福感和抗压能力,启示我们主动创造有意义的生活,平凡中发现价值是建立可持续幸福机制的关键所在。
管理心理学该课程是管理类课程的核心课,通过学习,帮助管理者深入理解现代管理理念,提高对组织成员心理和行为的理解,从而最大限度地调动组织成员的积极性和创造性,更高效的推动企业目标的实现。
管理心理学(案例课)通过案例研讨、情景模拟,内化管理心理学核心内容,并运用现代管理理念科学制定管理策略、有效激发员工潜能、打造高效团队、解决团队矛盾冲突等,实现组织目标与员工个人成长的双向赋能。

 清华大学心智奥秘与人格发展研修班

【指导老师】

钱静

清华大学心理与认知科学系 副教授

中国健康促进与教育协会心理健康教育分会 委员

中国心理学会 学习心理学分会 委员

中国心理学会 国际学术交流工作委员会 委员

中国心理学会 经济心理学分会 委员

【师资队伍】

清华大学及其他高校心理学专业老师。

【学员感想】

各位教授的课程各有侧重,却共同构建起完整的心智认知体系。短短几日的学习,不仅填补了我在心理学、团队管理、家庭教育等领域的知识空白,更带来了思维层面的 “革新”—— 从前面对人格特质、团队动态的模糊认知,如今能以科学视角拆解分析;从前对家庭教育的 “凭感觉” 摸索,如今有了清晰的方法论指引。这些改变,让我在个人成长、职场管理、家庭角色中都寻得了新的思考方向。

—— 关璐 三亚大东海酒店董事长

这段学习经历最大的收获,不仅是知识体系的完善,更是思维方式的重塑。它让我学会以 “理解” 代替 “评判”,以 “科学” 辅助 “直觉”,以 “积极心态” 面对 “困境”。未来,“自强不息,厚德载物” 必将成为我的座右铭 —— 无论是在工作管理中激发团队潜能,还是在生活中构建和谐关系,亦或是在自我成长中持续突破,这些来自清华课堂的心理智慧,都将成为我应对挑战、追求美好生活的核心力量。

—— 孙淑兰 倾襄教育咨询总经理

几天课程下来,我重新理解了体育之 “道”、人格之 “变” 与哲学之 “爱”,也在八段锦的习练中,真切体验到传统养生文化的精妙。更让我坚信:认知能够重塑命运,唯有以自强不息提升智慧,以厚德载物修养品行,方能迈向更加开阔而丰盈的人生。

—— 蒋焕宇 四联创业集团股份有限公司 EVA 事业部经理助理

这次学习像一面镜子,让我更清晰认知自我行为模式,也学会了更科学地洞察他人。无论是沟通中的共情理解,还是压力情境下的情绪调节,这些心理学工具都让我的工作和生活受益良多。感谢名师指点和学员启迪,这段经历不仅是知识的沉淀,更是一次宝贵的成长之旅。

—— 姚月平 福建省宁德市福鼎市青草地托管教师

离开校园多年,如今已是公司高管,偶尔仍会被无助、心虚、迷茫等小思绪困扰。得知清华大学继续教育学院开办 “心智奥秘与人格发展研修班”,我内心暗自欢喜、如获至宝。老师的讲课形式多样又新颖,观点权威、紧跟时代、论证充分,全是满满干货。我每天都处在期待、兴奋、充实的状态里。回来后,我时不时翻起当时的笔记,会跟同事、朋友分享老师的知识与观点,还结合公司实际情况开展会议培训,进一步提升团队的战斗力与凝聚力。由衷地感恩、感激、感谢这次宝贵的学习经历!期待后续还有机会再来清华学习!

—— 姚军 厦门润博果业股份有限公司总经理

【学习安排】

全部课程 6 天,48 学时。其中 5 天面授课,集中学习,1 天录播课,线上学习。

上课地点:清华大学继续教育学院、清华终身学习小程序。

【收费标准】

学习费用:9800 元 / 人,同一单位三人及以上团报 8800 元 / 人。费用包括主讲老师授课费、教材、教学管理费等,学习期间交通食宿自理。

【汇款帐号】

户 名:清华大学

开户行:工行北京分行海淀西区支行

帐 号:0200004509089131550

费用以银行汇款方式交纳,请在汇款单 “汇款用途” 栏注明 “2525611163 + 学员姓名培训费”。


【证书颁发】

修完全部课程经考核合格者,将获得清华大学终身教育处颁发的继续教育学院主办的 “心智奥秘与人格发展研修班” 学习证书,加盖 “清华大学继续教育证书专用章”,证书编号可登录清华大学继续教育与认证网站查询 http://thtm.tsinghua.edu.cn

清华大学心智奥秘与人格发展研修班

【报名流程】

提交报名表 → 登记审核 → 发放入学通知书 → 缴纳学费 → 上课

清华大学心智奥秘与人格发展研修班


在线报名(提交表单后我们将尽快联系您)

快速查询报考条件
您的姓名: 电话: 学历: 职务: