研修班分类
北京大学心理学高级研修班招生简章
【开课时间】2026/5/29【上课地点】北京【学习费用】39800元 【学制】 20天
【课程简介】
在这个快节奏、高压力的社会中,人们越来越关注自身的心理健康。为了满足这一需求,北京大学深圳研究院开设了心理学高级研修班,为广大心理学爱好者提供了一个深入学习和探索的平台。
北京大学心理学研修班汇聚了一批优秀的教授和专家,他们拥有丰富的教学和实践经验。通过系统的课程设置,学员们将接触到心理学的各个领域,包括发展心理学、社会心理学、积极心理学等。不仅如此,研修班还注重理论与实践的结合,通过案例分析、小组讨论和实践项目等方式,帮助学员将所学知识运用到实际生活中。
【录取人数】35 人 / 班
【招生对象】
面向全国企业董事长、总经理及心理学爱好者等中高层管理人员。录取学员需签订北京大学社会招生非学历继续教育培训项目知情协议书。(不招收党政机关、国有企业、事业单位等公职人员参加或旁听)
【报名条件】
本科以上学历且 3 年以上管理工作经验;
大专学历且 5 年以上工作经验,担任管理工作者。
(符合其中一项即可)
【课程特色】
北京大学作为国内顶尖教育平台,致力于培养具备国际视野和创新精神的心理学人才。课程融合了理论学习与实践应用,旨在为广大学员提供全面、系统的心理学知识和技能。
课程内容的丰富性与前沿性
课程内容涵盖了心理学的各个领域,包括社会心理学、发展心理学、健康心理学、积极心理学等。同时,课程还关注心理学研究的前沿动态,及时引入最新的研究成果和理论,使学员能够掌握最新的心理学知识和技能。
理论与实践的紧密结合
课程注重理论与实践的结合,通过案例分析、角色扮演等多种教学方式,使学员能够将所学理论知识应用于实际情境中。此外,课程还设置了丰富的实践环节,如心理咨询、心理评估实践等,让学员在实践中不断提升自己的专业技能。
名师授课与互动交流
本课程汇聚了一批国内外知名的心理学专家、学者担任授课教师。他们不仅具有深厚的学术造诣,还有丰富的实践经验。在课堂上,学员可以与名师进行互动交流,共同探讨心理学领域的热点问题和研究方向。同时,课程还鼓励学员之间的交流与合作,以促进共同成长和进步。
总之,北京大学心理学研修班以其丰富的课程内容、理论与实践的紧密结合、名师授课与互动交流以及完善的学习支持与职业发展服务等特点,为广大学员提供了一个优质的学习平台。在这里,学员可以全面提升自己的心理学知识和技能水平,为未来的职业发展奠定坚实的基础。
课程设置
| 模块序号 | 课程名称 | 课程内容说明 |
|---|---|---|
| 模块一 | 社会心理学 | 研究个体和群体在社会相互作用中的社会心理和社会行为发生、发展和变化规律。通过学习,学员可从社会、文化及人际互动视角分析问题,理解社会现象与他人行为。 |
| 模块二 | 领导心理学 | 研究领导活动中的心理现象及其规律的交叉学科。运用管理心理学规律解决领导问题,将心理学知识转化为管理中的具体方法。 |
| 模块三 | 发展心理学 | 研究个体从出生到衰老的心理变化与发展规律。帮助掌握各年龄段心理特征,指导教育、抚养与人际交往,识别并解决心理发展问题,推动相关政策完善。 |
| 模块四 | 压力应对与心理健康学 | 聚焦压力的认知机制与积极心理干预,结合依恋理论与社会认知心理学,从 “静、慢、稳” 维度入手,通过环境管理与心理调节将压力转化为成长动力。 |
| 模块五 | 犯罪心理学 | 研究犯罪人的意志、思想、意图及反应,关联犯罪人类学。探究犯罪成因、犯罪后反应,助力法庭了解犯人心理,也涉及部分精神病理学内容。 |
| 模块六 | 组织心理学 | 聚焦组织内个体与群体行为规律,包括动机激励、员工协作、人际关系与团队建设、沟通技巧与冲突处理、领导风格与组织文化变革等内容。 |
| 模块七 | 管理心理学 | 研究组织中人的心理与行为规律,涵盖个体、群体、组织层面的心理现象,解析如何运用心理规律优化管理决策、激发团队效能。 |
| 模块八 | 沟通心理学 | 围绕常见心理问题、行为结构、团队危机管理、社会支持系统展开,解析冲突与动力机制,提升学员在企业、家庭等场景的沟通策略能力。 |
| 模块九 | 积极心理学 | 围绕积极体验、积极人格特质、积极社会环境三大层面展开,帮助学员提升主观幸福感、心理韧性与社会适应力,培养积极的生活态度。 |
| 模块十 | 变态心理学 | 聚焦异常心理现象,研究其分类、表现、成因及干预方式,涵盖各类心理障碍的症状、诊断标准与治疗方法,为临床实践提供理论基础。 |
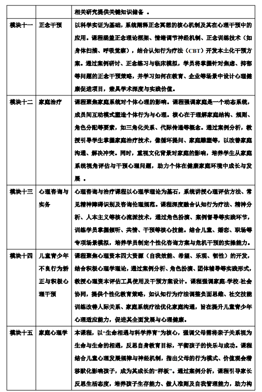
| 模块十一 | 正念干预 | 以科学实证为基础,解析冥想的核心机制与心理干预应用,融合正念理论与认知行为疗法(CBT),设计本土化干预方案,提升学员在多场景中的干预能力。 |
| 模块十二 | 家庭治疗 | 研究家庭系统对个体心理的影响,解析家庭结构、规则与角色分配,教授家庭治疗技术,从系统视角评估与干预家庭问题,助力个体健康成长。 |
| 模块十三 | 心理咨询与实务 | 以心理学理论为基础,系统讲授心理评估、咨询伦理与核心流派技术,通过实践训练提升学员个案干预与危机干预能力。 |
| 模块十四 | 儿童青少年不良行为矫正与积极心理干预 | 聚焦心理资本四大资源,通过实践形式教授心理资本评估工具与干预方案,强调家校社协同,提升儿童青少年心理适应能力。 |
| 模块十五 | 家庭心理学 | 以 “生命相遇与科学养育” 为核心,解析父母与孩子的关系模式,结合儿童心理发展规律引导家长反思教育方式,培养孩子的生存与自我管理能力。 |
| 模块十六 | 青少年厌学拒学的应对策略与解决方案 | 分析厌学拒学的心理成因,结合认知行为疗法与家庭系统治疗技术,重构青少年学习认知,改善家庭互动模式,恢复学习动力。 |
| 模块十七 | 教育心理学 | 以儿童青少年心理发展规律为核心,结合家庭环境与教育实践,解析亲子互动与环境对心理的影响,指导家长构建家校协同的心理健康支持体系。 |
| 模块十八 | 人格心理学 | 探索个体独特心理特质与行为模式,解析经典理论与评估方法,助力学员理解人性复杂面,促进自我认知与完善。 |
| 模块十九 | 应用心理学 | 以管理心理学为核心,围绕动机理论、领导力开发等内容展开,结合企业案例解析心理机制,提升学员运用心理学解决实际管理问题的能力。 |
| 模块二十 | 幸福心理学 | 围绕 “幸福是什么、实现幸福、拥抱幸福” 展开,解析幸福的生理与心理机制,结合理论工具提升学员的幸福感知与生活满意度。 |
师资介绍
张智勇:北京大学心理与认知科学学院副教授,北京社会心理学会理事、副秘书长。
苏彦捷:北京大学心理与认知科学学院教授,博士生导师,教育部高等学校心理学类专业教学指导委员会秘书长;中国心理学会理事长;北京心理学会现任理事长。
李同归:北京大学心理与认知科学学院讲师,中国心理卫生协会特殊群体专业委员会专家等。
徐红红:北京大学医学人文学院医学心理学系副教授,美国富勒心理学院担任访问学者,中国心理学会医学心理学专业委员会秘书长,中国心理卫生协会心理评估专业委员会委员,中国性学会性心理专业委员会副秘书长。
刘兴华:北京大学心理与认知科学学院的副院长、研究员、博士生导师,同时担任临床与健康心理学系主任及行为与心理健康北京市重点实验室主任,中国心理学会中担任正念心理学专业委员会学术委员会主任。
方 新:北京大学心理咨询与治疗中心主任,副主任心理治疗师。本科及硕士毕业于北京大学心理学系,2000 年获德意志学术文化交流中心奖学金赴德国海德堡大学留学,获德国催眠学会催眠治疗证书及德国 EMDR 学院治疗证书。专业方向包括德式行为疗法、临床催眠及危机干预等。
毛利华:北京大学心理与认知科学学院的副教授、博士生导师,九三学社社员,现任学院工会主席。
张红川:中央财经大学社会与心理学院 副教授、副院长,经济心理研究所所长、研究员。
马 皑:中国政法大学社会学院教授,心理学专业硕士生导师,刑法学专业犯罪心理学方向博士生导师。
邢淑芬:首都师范大学心理学院教授、博士生导师,脑发育与心理发展研究所所长,心理学(师范)专业负责人。
刘翔平:北京师范大学心理学院教授、博士生导师;临床与咨询心理学研究所所长、北京翔平中小学生心理教育培训学校校长;全国学习障碍研究会副会长、北京市健康人格学会常务理事、国际学校心理学会员等。
蒋成刚:重庆医科大学附属妇女儿童医院,市妇幼保健院睡眠心理科主任 主任医师 中国心理卫生协会首届注册督导师。
管 健:南开大学人文社会科学研究部部长、社会学院社会心理学系教授及博士生导师。
曹高举:复旦大学心理健康教育中心副主任、副教授,中国国际婚姻家庭协会培训专家、上海市家庭教育专家讲师团成员、共青团上海市委特聘心理专家等社会职务。
赵 然:中央财经大学社会与心理学院心理学教授、博士和硕士生导师。同时,她还担任国际员工帮助计划协会(EAPA)中国分会主席、中国心理学会员工心理促进工作委员会副主任、中国社工联合会心理健康工作委员会常务理事等职务。
王国芳:中国政法大学社会学院副院长、心理学系主任、教授、硕士生导师。
贺 林:清华大学继续教育学院主讲教师、领导力实验室核心教师、应用技术学院项目管理培训中心教师,同时担任国家外国专家局培训中心高级教师。
李 虹:西安贝索企业管理咨询公司总经理,曾担任西安交通大学管理心理学教授,中国教育台《东方名家》栏目客座教授等。
【课程学制】
2026 年 4 月 22 日 - 2027 年 8 月 22 日,学制 20 天共计 160 学时,每 2 个月一次,每次 2-3 天
【上课地点】
北京大学
【证书授予】
参加全部课程结束经考核合格,由北京大学颁发该研修班结业证书。
【课程费用】
39800 元 / 人,其中包括培训费、讲义费等。(学习期间食宿及差旅费用等其他相关杂费学员自理。)
【报名缴费】
方式一:网上报名
登录北京大学继续教育部官网,http://www.oce.pku.edu.cn/cms;
点击高端培训;
选择公开项目
找到 “北京大学深圳研究院心理学高级研修班” 点击立即报名;
用手机号注册后登录,提交报名信息;
报名成功后会收到审核提醒,待审核通过后可在网上进行缴费。
方式二:微信报名
关注微信公众号 “北京大学继续教育”;
点击 “我的”---“账户信息”;
用手机号注册后登录;
注册成功后返回首页,点击 “项目报名”---“我要报名”;
找到 “北京大学深圳研究院心理学高级研修班” 点击立即报名;
报名成功后会收到审核提醒,待审核通过后可在微信上进行缴费。
方式三:申请表报名(表格见附件)
填写报名表;
提交资料:最高学历、学位证书、身份证复印件各一份;本人近期二寸免冠底证件照片两张;两张名片。
报名截止后,我们将在 5 个工作日内进行审核,并向申请人通报审核结果,对合格者发送录取通知书及入学报到须知;不合格者退还申请材料。
被录取的学员在接到录取通知后,请将学费于指定日期内汇入以下账户,并签订北京大学社会招生非学历继续教育培训知情协议书,汇款时请备注:北京大学心理学高级研修班 + 学员姓名,并将汇款水单截图发送到指定邮箱。学费到账后由我院统一开具发票。
单位名称:北京大学深圳研究院
银行账号:7559 1480 3410 301
开户银行:招商银行深圳高新园支行
备注:北大心理学 ***(学员全名)培训费
报名截止时间:2026 年 4 月 21 日
计划开班时间:2026 年 4 月 22 日
全国免费报名咨询热线:400-061-6586 联系人:程老师
在线报名(提交表单后我们将尽快联系您)
热招长期班
更多全国短期公开课汇总
更多报名流程
1填写报名表
从页面中下载报名表,或者直接在页面“在线报名”系统中详细填写后直接传真到:400-061-6586 ,并致电: 400-061-6586 进行确认
2发放录取通知书
审核工作一般在 3-5 个工作日内完成,审核通过后,学校会给学员发正式的录取通知书,并电话和学员进行确认
3学员汇款
收到通知书后 5 个工作日内,学员按照通知书上所写明细,给学校汇款,并将汇款底单传真到:400-061-6586 ,并电话 400-061-6586 进行确认
4发放上课通知书
收到汇款底单后,学校会在开课前一周或两周,给学员发上课通知书,学校路线图等资料。学员需要预定住宿的,要和教务老师提前两周电话预定
5学员报到
开课前一天全天为报到时间,学员持录取通知书上所要求携带的资料来校进行报到,领取教材讲义,入住宾馆
6正式开学




