研修班分类
北京大学数智化时代营销管理创新实战研修班
【开课时间】2025/5/24【上课地点】北京【学习费用】4800元 【学制】 16课时
上课时间:2025年5月24-25日
项目总览
在当今竞争激烈的市场环境中,营销管理与创新已成为企业赢得竞争优势塑造品牌传奇的核心要素,2024年,我们仍在变局中前行,机遇和挑战并存新一轮科技革命和产业变革加速重塑当今世界;随着数字技术的迅速发展和普及,新的营销模式和观念已成为推动企业发展的重要力量。在这一背景下对于企业家来说,掌握数字化营销新模式已成为提升企业竞争力的关键。北京大学开设“数智化时代营销管理创新实战研修班”,旨在培养具有全球视野和创新精神的高级营销管理者,引领企业营销变革,创造卓越的品牌价值。
通瞰世界,闻道博雅,卓识致行,洞见未来。让我们一起走进北京大学提升营销创新能力,共同学习、探讨数字营销时代的前沿管理理念,交流企业管理心得,构建高层次资源整合与合作共赢平台,把握数字化时代的新机遇,迎接企业前所未有的发展前景!
课程亮点
顶级师资阵容,权威智囊引领。
汇集营销领域专家学者及权威认识,提供数字营销时代前沿洞察,兼具实战性。
浓缩营销趋势,聚焦深度学习。
将数字化时代的营销模式、管理模式的课程精华浓缩于三天课程,前沿、深度,聚焦,实战,将脉络和方向。
提升战略思维,发现时代机遇。
助力企业家和营销主管,把握营销新趋势和发展方向,提升实战能力。
课程设置
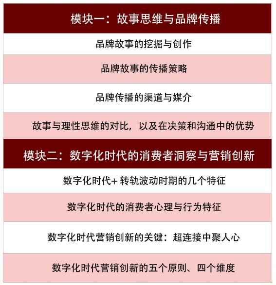
模块一:故事思维与品牌传播
品牌故事的挖掘与创作
品牌故事的传播策略
品牌传播的渠道与媒介
故事与理性思维的对比,以及在决策和沟通中的优势
模块二:数字化时代的消费者洞察与营销创新
数字化时代+转轨波动时期的几个特征
数字化时代的消费者心理与行为特征
数字化时代营销创新的关键:超连接中聚人心
数字化时代营销创新的五个原则、四个维度
课程安排
5月24日 09:00-17:00 《故事思维与品牌传播》 彭泗清
17:00-20:00 班级晚宴
5月25日 09:00-12:00 《数字化时代的消费者洞察与营销创新》 吕 帆
部分师资
彭泗清
北京大学光华管理学院市场营销学系教授,博士生导师
兼任北京大学新市场经济与管理研究中心主任
主要研究领域:
(1)社会变迁过程中的中国人社会心理
(2)经济转型和消费升级背景下的中国消费者行为和企业营销策略。
吕帆
北京大学融媒体中心音视频办主任、舆情工作办公室主任
北京大学电视研究中心副主任
中宣部、国家广电总局智库专家
主要研究领域:主要研究领域为口语传播、叙事学。
培养对象
企业决策者、 CEO、 董事长、总经理、营销总经理、营销经理等中高层管理者。 500强企业、国家级或省市级“专精特新”企业、国家级高新技术企业报名人员可优先录取。
研修安排
教学方式:面授课程,2024年5月24日-25日,总计16课时
授课地点:北京大学(燕园校区)
课程费用
学费:4800元/人,包括培训费、学习资料、学习用品等费用。(食宿费用等其他相关杂费学员自理)
证书颁发
参加全部课程学习者,由北京大学颁发学校统 一编号的培训结业证书, 证书编号可登录北大官网查询。
全国免费报名咨询热线:400-061-6586 联系人:程老师
在线报名(提交表单后我们将尽快联系您)
热招长期班
更多全国短期公开课汇总
更多报名流程
1填写报名表
从页面中下载报名表,或者直接在页面“在线报名”系统中详细填写后直接传真到:400-061-6586 ,并致电: 400-061-6586 进行确认
2发放录取通知书
审核工作一般在 3-5 个工作日内完成,审核通过后,学校会给学员发正式的录取通知书,并电话和学员进行确认
3学员汇款
收到通知书后 5 个工作日内,学员按照通知书上所写明细,给学校汇款,并将汇款底单传真到:400-061-6586 ,并电话 400-061-6586 进行确认
4发放上课通知书
收到汇款底单后,学校会在开课前一周或两周,给学员发上课通知书,学校路线图等资料。学员需要预定住宿的,要和教务老师提前两周电话预定
5学员报到
开课前一天全天为报到时间,学员持录取通知书上所要求携带的资料来校进行报到,领取教材讲义,入住宾馆
6正式开学





