当前位置:首页>>清大金融资本班>>清大互联网时代的商业模式变革研修班

清大互联网时代的商业模式变革研修班

【开课时间】2017/6/1【上课地点】北京【学习费用】46800元 【学制】 1年,每两个月一次,每次3天

【开课时间】暂停招生 

人类进入信息化时代以来,每一种新技术的出现,都会催生新的商业模式并促使商业模式发生变革。如今,互联网技术正在颠覆很多行业现有的商业模式和市场规则!之前,我们面临的竞争仅仅来自同行业,但是今天,我们不知道竞争对手会来自哪里。企业在一个时代的优势,到了另外一个新时代,可能就会变成严重影响企业发展的掣肘,我们不是输给了竞争对手,而是败在了自己不能适应新时代的旧思维上。

当你发现企业的赚钱能力弱了,或者同行在赚钱,而你却在血腥的红海中用价格苦苦搏杀时,你需要考虑的首要问题是:我应该如何转型?我的思维方式是不是互联网时代的思维方式?面对互联网时代,我的商业模式应该如何做革命性的变革?

 

【项目价值及特色】

 

理论学习 È 标杆企业学习 —— 从“是什么,到“人家怎么干和“我怎么干

关注商业模式变革—— 学习互联网时代的游戏规则,改变赚钱方式!

寻找企业转型之路——带领团队走出困境,发现商业“新大陆!

 

【课程结构】课堂学习 +标杆企业学习(游学)+ 实操培训

【学    制】学制一年,每两个月一次,每次3-4天。

【学时地点】清大/标杆企业所在地

【学费标准】人民币46,800元/位(包含专家费 听课费 学习资料费 结业证书, 食宿费用自理)

 

 

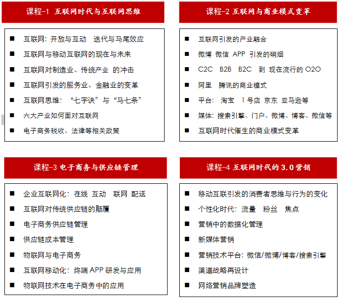
【课程结构与内容】u 10门涵盖互联网领域的经典课程u 课堂学习 + 标杆企业考察

 

 清大互联网时代的商业模式变革研修班清大互联网时代的商业模式变革研修班清大互联网时代的商业模式变革研修班

 

标杆企业考察

备注: 根据课程需要选择其一在课时中, 其他在自选课中进行选择

 

1  参观考察小米公司——学习小米移动互联网思维模式

考察学习

小米凭什么赢在移动互联?小米董事长雷军凭什么敢说5年内超越格力?

 

参观小米公司考察主题一:学习小米的互联网思维模式

参观小米公司考察主题二:学习小米的口碑营销

(小米式预约销售秘密、小米式营销秘密、小米客服秘密)

考察收获 

n 现场考察体验小米公司,了解最尖叫的产品是如何生产的,百亿美金公司是如何运作的。

n 学习小米互联网思维与营销创新与企业高层面对面就小米互联网式营销管理模式进行经验交流

 

2 参观考察腾讯公司——学习互联网企业文化建设实践

腾讯公司是中国最早也是当前中国市场上最大的互联网即时通信软件开发商,也是中国最大的互联网公司之一。

参观腾讯公司考察主题一:腾讯企业文化建设实践

参观腾讯公司考察主题二:解密腾讯各阶段发展战略规划

参观腾讯公司考察主题三:腾讯的独特的互联网创新思维

参观腾讯公司考察主题四:腾讯人才培养经验介绍 

 

3  参观考察阿里巴巴公司——学习电子商务创新管理之道

考察学习

阿里巴巴—全球第一,七剑合一。马云将淘宝、一淘、天猫、聚划算、阿里国际、阿里小企业和阿里云称为“七剑,宣布调整为七大事业群,此番整合让阿里有了全球最完整的电子商务链条。

公司于2014年9月于纽交所上市。

参观阿里巴巴考察主题一:阿里电子商务以及云计算

参观阿里巴巴考察主题二:阿里金融布局与发展探讨

参观阿里巴巴考察主题三:阿里的互联网思维及网络营销

参观阿里巴巴考察主题四:阿里的“武侠文化如何体现

考察收益

n 零距离感受阿里巴巴武侠文化与自由开放的办公空间。

n 阿里集团数据中心现场观摩,了解与学习大数据在阿里企业中的运用。

n 借鉴阿里集团电子商务的运营管理经验。包括品牌定位、商品定位、渠道定位、团队建设等方面。

n 阿里在职高管分享阿里的移动互联网经济创新和金融的布局及发展策略,进一步体会基于电子商务平台的互联网金融发展方向,开拓企业家思路。

 

4  参观考察京东集团---学习

 京东是中国最大的自营式电商企业,2015年3月,活跃用户数达到10520万人,2014年11月20日,在浙江乌镇出

席首届世界互联网大会的中共中央政治局委员、国务院副总理马凯介绍,京东等4家企业进入全球互联网公司十佳

n 参观京东集团考察主题一:京东发展战略及企业文化  

n 参观京东集团考察主题二:京东快速物流经验

n 参观京东集团考察主题三:京东金融的发展

n 参观京东集团考察主题四:京东的商业模式及电子商务运营

 

考察收益

领略前沿理念,学习支撑快速物流的背后的精益管理,了解京东快速发展的动力 

 

以往部分授课专家

余明阳  上海交通大学教授,战略与营销品牌专家

曹峰光   独立产业研究机构HinTone合伙人

黄圣陶   互联网盈利模式问题专家。

张有为   资深网商,十佳博客大师

谭小平   某O2O网站董事长

王立新   北京邮电学院教授

徐志斌   《社交红利》作者,腾讯公司总监

姜旭平   清大教授

黎万强   小米科技联合创始人。

谢  平   中国投资有限责任公司副总经理

黄  嵩   北京大学投资银行学会会长

唐  彬   易宝支付CEO及联合创始人

刘大伟   宜信公司高级副总裁

韩秀云   清大经管学院博士、宏观经济学者 

刘启明   盖洛普(中国)公司副总裁

黄  若   天猫创始人,原当当网COO(首席运营官)

天  机   阿里巴巴集团

靳  毅   京东集团金融

刘福垣  经济学家

董  刚   中科招商集团云投汇董事长

郑  林   人人投董事长

罗明雄,  京北金融董事长, 互联网金融十大领军人物

温元凯   经济学家

金  超   国务院国资委研究中心特邀专家

童大焕   当今国内最活跃的时评人之一,视角独特、文笔犀利

吴小庆  一带一路战略研究专家

周  立   清大教授

孙  超   海尔电商

谢逢时   O2O研究专家 

在线报名(提交表单后我们将尽快联系您)

快速查询报考条件
您的姓名: 电话: 学历: 职务: