中南林业科技大学成人高等教育专本科
【开课时间】2024/7/24【上课地点】湖南【学习费用】2100元起/年
一、报名时间
1. 报名时间:即日起至2024年9月中旬止。
2. 预计报考时间:2024年9月1日-9月15日止。
二、报考条件
符合下列条件的中国公民可以报名:
1. 遵守中华人民共和国宪法和法律。
2. 年满17周岁,是国家承认学历的各类高、中等学校在校(在籍)学生以外的在职、从业人员和社会其他人员。
3. 身体健康,生活能自理,不影响所报专业学习。
4. 报考“高起本”或“高起专”的考生应高级中等教育学校毕业或者具有同等学力。报考“专升本”的考生必须是已取得经教育部审定核准的国民教育系列高等学校、高等教育自学考试机构颁发的专科毕业证书、本科结业证书或以上证书的人员。
5. 报考成人高校医学门类专业的考生应具备以下条件:
(1)报考临床医学、口腔医学、预防医学、中医学等临床类专业的人员,应当取得省级卫生健康行政部门颁发的相应类别的执业助理医师及以上资格证书或取得国家认可的普通中专及以上相应专业学历;或者县级及以上卫生健康行政部门颁发的乡村医生执业证书并具有中专学历或中专水平证书。
(2)报考护理学专业的人员应当取得省级卫生健康行政部门颁发的执业护士证书;或取得2023年护士执业资格考试合格成绩的2023届护理、助产专业全日制普通大中专毕业生(考试合格成绩将由省卫生健康部门核准)。
(3)报考医学门类其他专业的人员应当是从事卫生、医药行业工作的在职专业技术人员。
(4)考生报考的专业原则上应与所从事的专业对口。
根据国家相关规定,医学、护理类成人高等教育学历文凭不能作为报考执业医师、执业护士等资格考试的依据,不具备上述条件的考生慎重报考。
6. 现役军人报名须持士兵证和有效二代居民身份证。
7. 在中国定居并符合上述报名条件的港澳居民持《港澳居民来往内地通行证》或《港澳居民居住证》、台湾居民持《台湾居民来往大陆通行证》或《台湾居民居住证》、外国侨民持《外国人永久居留身份证》,方可参加报名。
三、免试入学
1. 获得“全国劳动模范”“全国先进工作者”称号,“全国‘五一’劳动奖章”获得者,经本人申请并出具相关证书或证明,经省教育考试院审核,招生学校同意,可免试入学。
2. 奥运会、世界杯赛和世界锦标赛的奥运会项目前八名获得者、非奥运会项目前六名获得者,亚运会、亚洲杯赛和亚洲锦标赛的奥运会项目前六名获得者、非奥运会项目前三名获得者;全运会、全国锦标赛和全国冠军赛的奥运会项目前三名获得者、非奥运会项目冠军获得者,出具省级体育行政部门审核的《优秀运动员申请免试进入成人高等学校学习推荐表》(国家体育总局监制),经省教育考试院审核,招生学校同意,可免试入学。
3. 参加“选聘高校毕业生到村任职”“三支一扶(支教、支农、支医和扶贫)”“大学生志愿服务西部计划”“农村义务教育阶段学校教师特设岗位计划” 等项目服务期满并考核合格的普通高职(专科)毕业生,凭身份证、普通高职(专科)毕业证、相关项目考核合格证,可申请免试就读所在省(区、市)的成人高校专升本。
符合专升本报考条件的退役军人(自主就业退役士兵、自主择业军转干部、复员干部),凭身份证、退役证(义务兵/士官退出现役证、军官转业证书、军官复员证书)及相应的学历证书,可申请免试就读所在省(区、市)的成人高校专升本。若退役证、军官转业证书、军官复员证书上未注明“自主就业”“自主择业”,须到户籍所在地退役军人事务局开具自主就业、自主择业的证明,方可申请免试入学。
四、投档加分
1. 运动健将和武术项目武英级运动员称号获得者(须经省级体育行政部门审核并出具运动成绩证明),可在考生考试成绩基础上增加50分投档(一级运动员称号获得者为30分),是否录取由招生学校确定。
2. 符合下列条件之一的考生,可在考生成绩基础上增加20分投档,是否录取由招生学校确定:
(1)获得市州级及以人民政府,国务院各部委及各省(自治区、直辖市)厅、局系统,国家特大型企业授予的劳动模范、先进生产(工作)者和科技进步(成果)奖获得者。
(2)省级工、青、妇等组织授予的“五一劳动奖章”、“新长征突击手”、“三八红旗手”称号者。
(3)解放军、武警部队、公安干警荣立个人三等功以上者。
(4)归侨、归侨子女、华侨子女、台湾省籍考生。
(5)烈士子女、烈士配偶。
(6)边疆、山区、牧区和少数民族聚居地区的少数民族考生,国防科技工业三线企业单位(地处市州以上人民政府所在地的除外)获得企业表彰的先进生产(工作)者。
(7)军人考前执行特殊任务的,如救灾、特殊军事训练、重要安保等(凭部队团级或团级以上政治机关提供的证明)。
(8)年满25周岁(以当年考试之日计算截止日期)以上考生。
3. 符合下列条件之一的考生,可在考生成绩基础上增加10分投档,是否录取由招生学校确定:
(1)自主就业的退役士兵。
(2)年满19周岁且不满25周岁人员(以当年考试之日计算截止日期)。
各市州招生考试机构要验证申请免试入学的考生的相关原始证件,在9月20日前报送省教育考试院审核,逾期不予受理。符合上述其他照顾政策的考生必须在报名时交验相应的原始证件(自主就业的退役士兵凭省级民政部门颁发的《自谋职业证》或部队团级政治机关证明)。
加分项目不累计加分,加分考生只能享受本人加分项目分值最高的一项。
五、报考流程
1. 我省成人高校招生考试报名工作由各市州招生考试机构具体组织实施,报名确认点设在市州、县市区招生考试机构,实行网上报名、确认、缴费和打印准考证。考生一般应在户籍所在地报名,必须由考生本人进行报名,所有参加全国统考、免试入学的考生均需办理报名手续。具体报名办法如下:
(1)报名前请考生准备好本人二代身份证;省外户籍考生必须持有湖南省公安机关核发的有效期内的居住证。报考“专升本”的考生还需准备学历电子注册备案表或学历认证报告;报考临床医学、口腔医学、预防医学、中医学等临床类和护理学专业的考生还需准备相关执业证书等材料;报考医学门类其他专业的考生还需准备工作证明。
(2)考生本人登录“潇湘成招”APP(从https://cz.hneao.cn/ks/index.html下载)自行在网上报名。考生要准确填写本人基本信息(姓名、身份证号、联系电话等),所上传的资料必须真实,提交之前要认真核实,提交之后不能修改。因考生本人原因造成的基本信息和上传资料错误等导致影响今后考试、录取、学籍注册的,后果由考生本人承担。考生如弄虚作假,上传虚假资料骗取报考资格和录取优惠政策的,将依据教育部有关规定严肃处理。
特别提醒考生:在报名成功后至查询录取结果期间,非必要请勿更改本人报名时填写绑定的手机号码,避免因无法登录网上报名系统或不能及时接收相关短信提醒等情况发生;在报名结束后至入学报到前,考生因个人原因要求更改相关信息(包括姓名、性别、民族、身份证号、照片、前置学历、毕业学校等),一律不予受理。
(3)考生完成基本信息填报后,按照系统提示现场拍摄身份证正反两面并上传,通过在线活体人脸核验后,完成报名工作。其中,专升本考生需上传学历电子注册备案表或学历认证报告,通过审核后才能完成报名;报考医学门类专业的考生需按要求上传相关证书或证明,通过审核后才能完成报名。考生报名成功后,需上传正面免冠彩色白底素颜证件照。如因美颜、整容等原因导致照片无法通过对比的由考生本人负责。
(4)港澳居民、台湾居民、外国侨民以及其他需现场提供审核资料的,由考生本人携带相关证件到报名确认点进行现场审核确认。
(5)原户籍非湖南省但现已迁入湖南省的身份证号前2位非“43”的考生,需在报名期间内先到户籍所在地报名确认点刷二代身份证后按本地户籍注册报名。
(6)现役军人报名参加成人高校招生考试报名前必须持士兵证和有效二代身份证到部队驻地市州考试机构备案,备案后按本地户籍身份注册报名。
(7)考生所有资料审核通过后,及时通过APP缴费,并在规定时间内自助打印准考证。考生凭准考证和身份证到准考证上注明的考点考室参加考试。未缴费的考生报名资格无效,不能参加考试。对考生本人违规报考缴纳的考试考务费不办理退还手续。对变更报考学历层次需要补交报名考试考务费的,考生必须补交差额部分。
2. 港澳居民、台湾居民、外国侨民无法进行在线活体人脸核验。考生完成在线报名后,须本人携带相关证件到选定的报名确认点进行相片采集和身份确认。
3. 符合条件申请免试入学的考生,必须本人持身份证在市州招生考试机构确认报名信息,办理相关报名手续,并在确认报名信息时,交验有关证书原件及复印件,填写《湖南省2023年成人高校招生免试生资格审核登记表》。申请免试入学考生的有关证书原件等材料经市州招生考试机构初审,报省教育考试院审核确认后,再办理有关录取手续。
4. 符合加分条件的考生(年龄条件加分的除外),报名时须交验有关证件原件及复印件,填写《湖南省2023年成人高校招生照顾加分考生资格审核登记表》,交报名所在地的市州或县市区招生考试机构报名点审核。报名工作结束后,不再补办照顾加分审批手续。
5. 考生报名时,须填报志愿。志愿设为普通志愿和征集志愿(两次征集),报名时,每个考生可填报一所学校(含专业)普通志愿。普通志愿录取完成后,有关高校余下的计划在湖南招生考试信息港集中公布以及通过“潇湘成招APP”向考生公布。未录取的考生均可填报征集志愿。报考“高起本”未录取但已达到“高起专”分数线的考生,可在征集志愿时填报“高起专”志愿;报考“专升本”的考生,不能跨招生专业类填报。所有考生的志愿一经确定,一律不得更改。
六、考试日期、地点及科目
1. 考试日期:10月第三或第四个周末。
2. 考试地点:以考生本人准考证上的通知为准。
3. 考试科目:
层次 | 专业类别 | 考试科目 |
高起专 | 文史类 | 语文、数学(文)、外语 |
理工类 | 语文、数学(理)、外语 | |
高起本 | 文史类 | 语文、数学(文)、外语、史地综合 |
理工类 | 语文、数学(理)、外语、物化综合 | |
专升本 | 经济管理类 | 政治、外语、高等数学(二) |
理工类 | 政治、外语、高等数学(一) | |
文史、中医类 | 政治、外语、大学语文 | |
法学类 | 政治、外语、民法 | |
教育学类 | 政治、外语、教育理论 | |
农学类 | 政治、外语、生态学基础 | |
医学类 | 政治、外语、医学综合 | |
艺术类 | 政治、外语、艺术概论 |
注:1.2023年成人高考依据教育部教育考试院(原教育部考试中心)制定的《全国各类成人高等学校招生复习考试大纲(2020年版)》命题。
2.专科起点升本科招生专业所对应的考试科目按《专科起点升本科招生专业与统一考试科目对照表》(教学厅〔2017〕12号文件附件4)等有关文件执行。
一、成绩公布及录取
湖南省历年成人高校招生录取控制分数线 | |||||||
层次 | 类别 | 2023 | 2022 | 2021 | 2020 | 2019 | 2018 |
高起专 | 文史类 | 110 | 100 | 127 | 140 | 156 | 139 |
理工类 | 104 | 100 | 127 | 124 | 128 | 130 | |
高起本 | 文史类 | 115 | 110 | 130 | 134 | 216 | 176 |
理工类 | 109 | 110 | 130 | 158 | 171 | 154 | |
专升本 | 经济管理类 | 119 | 100 | 101 | 128 | 126 | 122 |
理工类 | 114 | 100 | 100 | 127 | 139 | 118 | |
文史、中医类 | 182 | 177 | 174 | 195 | 193 | 194 | |
法学类 | 176 | 100 | 100 | 191 | 181 | 176 | |
教育学类 | 160 | 158 | 168 | 180 | 195 | 183 | |
农学类 | 133 | 100 | 128 | 169 | 162 | 155 | |
医学类 | 157 | 144 | 140 | 172 | 180 | 156 | |
艺术类 | 150 | 100 | 116 | 191 | 151 | 148 | |
成绩查询及录取成绩公布时间一般为当年11月下旬。我省成人高校招生实行计算机远程网上录取,录取工作于12月进行。录取最低录取控制线由教育部和省招办统一划定,各院校录取分数线在省招办划定的最低控制线的基础上,按照当年招生计划从高分到低分择优录取,录取结果可在“潇湘成招”APP进行查询。
若考生分数超出公示的湖南省最低录取控制线,但未被成功录取,需及时关注“湖南省招生考试信息港”发布的征集志愿计划公告,并通过“潇湘成招”APP填报征集志愿。
一、报考院校、专业、费用
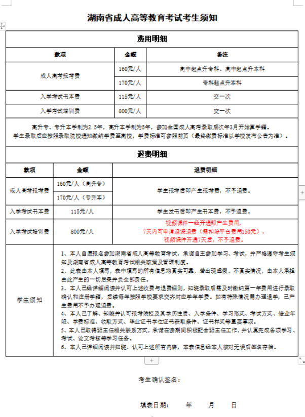
考生首次报名时,需缴纳报考费、入学考试书本费及课程培训费,收费标准如下:
1. 报考费
高升专、高升本报考费160元/人;专升本报考费170元/人。
2. 入学考试书本费
书籍资料费115元/人,包含入学考试科目书籍、首次资料邮寄费。
3. 课程培训费
课程培训费:800元/人(赠送各科目历年真题集),视频课件一经开通即产生费用,7天内可申请退课退费(需扣除平台费用150元),视频课件开通7天后,不予退费。
中南林业科技大学是国家林业和草原局与湖南省人民政府共建的省部共建大学、省属重点大学、湖南省“双一流”建设项目高校,入选国家“中西部高校基础能力建设工程”、卓越农林人才教育培养计划、国家“特色重点学科项目”、国家建设高水平大学公派研究生项目、湖南省2011计划,是湖南省属具有研究生推免资格的高校之一,亦是湖南省第一个拥有研究生院的省属高校。
层次 | 类别 | 专业(函授) | 学费标准 | 学制 |
高起专 | 文史类 | 人力资源管理、电子商务 大数据与会计、酒店管理与数字化运营 | 2100元/年 | 2.5年 |
理工类 | 林业技术、园林技术 建筑工程技术、建设工程管理 | 2200元/年 | ||
专升本 | 经管类 | 工程管理、物流管理 市场营销、人力资源管理 | 2100元/年 | 2.5年 |
理工类 | 建筑学、机械设计制造及其自动化 电子信息工程、自动化、软件工程、土木工程 | 2200元/年 | ||
农学类 | 林学、园林 | 2200元/年 |
九、各院校学士学位授予条件(更新于2024年4月)
(三)中南林业科技大学
(一)遵守法律法规,品行良好,文明风尚,热爱祖国,拥护中国共产党。
(二)已获本校颁发的高等教育自学考试、成人高等教育本科毕业证,且证书落款时间为2021年6月至2023年6月期间(含)。
(三)外语水平要求:须在成人高等教育或高等教育自学考试在籍期间或毕业后两年之内参加相关外语水平考试且成绩合格:
1.非英语专业本科毕业生(四个条件满足其一即可)
(1)参加全国大学英语四级(CET-4)或全国大学英语六级(CET-6)考试(或同类型的日语、俄语、德语、法语相关四、六级考试)成绩合格。
(2)参加全国英语等级考试三级(PETS-3)或以上等级的考试,且笔试成绩合格。
(3)参加湖南省成人高等教育本科学士学位外语水平考试成绩合格。
(4)参加我校组织的学士学位外语水平考试且成绩合格。
2.英语专业本科毕业生(四个条件满足其一即可)
(1)参加全国高校英语专业四级或以上等级考试且获得合格证书。
(2)参加非英语的全国大学外语四级或以上等级考试且成绩合格。
(3)参加省成人学士学位外语水平考试(日、法语)且成绩合格。
(4)参加我校组织的学士学位外语水平考试(日语)且成绩合格。
(四)成教本科毕业生平均成绩不低于70分、自考本科毕业生各科课程考试成绩合格。
(五)遵守学术道德规范,论文(设计)答辩成绩中等及以上。
(六)在国家级考试中无作弊行为或其它学术不端行为的。
原文链接:
https://jxjy.csuft.edu.cn/tzgg/202312/t20231206_149787.html
十、考生报名资料标准
1、报名表(考生本人填写)
2、电子档照片(2寸白底)
1、本人近期正面免冠彩色电子照片;
2、电子照片的尺寸规格为480*640;
3、不得对人像特征(如伤疤、痣、发型等)进行技术处理;
4、不得佩戴耳环、项链等饰品;
5、头发不得遮挡眉毛、眼睛和耳朵,不宜化妆。
3、身份证正反面(扫描件或照片)
4、前置学历毕业证、电子注册备案表








