当前位置:首页>动态>王冲老师河南郑州 3 天 2 夜《创新式增长》冲出重围 5.0 峰会(五大亮点解读)

王冲老师河南郑州 3 天 2 夜《创新式增长》冲出重围 5.0 峰会(五大亮点解读)



会议背景与概述


王冲老师的《创新式增长》冲出重围 5.0 峰会将于 2025 年 5 月 5 日至 7 日在河南郑州国际会展中心举办。这是一场为期 3 天 2 夜的沉浸式学习体验,旨在帮助企业家解决经营管理中的各种困惑,推动企业实现数智化转型升级。


开课时间及地点


  • 开课时间:2025/5/5 - 2025/5/7

  • 地点:郑州国际会展中心

  • 费用:1980 元


此外,还有 6 月在不同城市的安排:


  • 6 月 1-3 号 上海

  • 6 月 16-18 号 广东


王冲老师河南郑州 3 天 2 夜《创新式增长》冲出重围 5.0 峰会(五大亮点解读)


五大困惑解决方案


此次峰会将针对以下五个方面进行深入探讨和解答:


  1. 产品困惑:如何打造独特的产品竞争力?

  2. 人才困惑:如何解决人才发展速度滞后于企业扩张速度的问题?

  3. 模式困惑:如何形成商业模式顶层设计性思维?

  4. 资本困惑:如何利用资本进行产融结合,提升企业利润?

  5. 方向困惑:如何顺应时势,洞悉当下市场趋势?


王冲老师河南郑州 3 天 2 夜《创新式增长》冲出重围 5.0 峰会(五大亮点解读)


四个必学理由


  • 理由 1:落地、干货、有效、接地气

  • 理由 2:真正解决民营企业管理痛点与难点

  • 理由 3:受训企业一年内利润显著提升

  • 理由 4:业界名师王冲老师主讲,风趣互动


王冲老师河南郑州 3 天 2 夜《创新式增长》冲出重围 5.0 峰会(五大亮点解读)


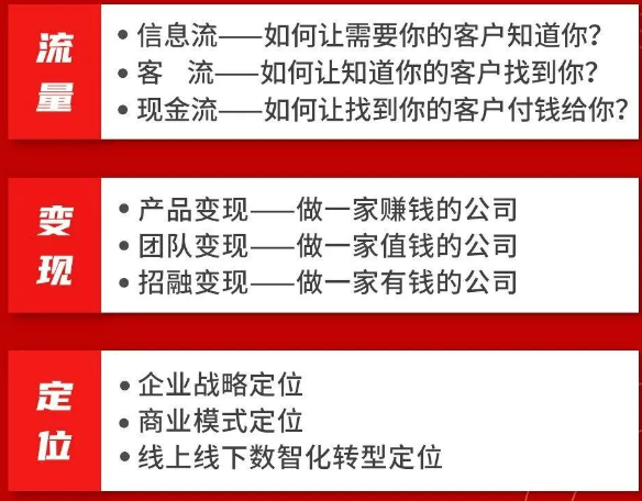
峰会核心内容


流量


  • 信息流:如何让需要你的客户知道你?

  • 客流:如何让知道你的客户找到你?

  • 现金流:如何让找到你的客户付钱给你?


变现


  • 产品变现:做一家赚钱的公司

  • 团队变现:做一家值钱的公司

  • 招融变现:做一家有钱的公司


定位


  • 企业战略定位

  • 商业模式定位

  • 线上线下数智化转型定位


王冲老师河南郑州 3 天 2 夜《创新式增长》冲出重围 5.0 峰会(五大亮点解读)


导师介绍


主讲导师:王冲老师


  • 操盘超 5000 家企业转型

  • 学员企业平均利润增长 230%

  • 独创 “增量生态矩阵” 助工厂砍掉中间商环节,利润率飙升 50%


王冲老师河南郑州 3 天 2 夜《创新式增长》冲出重围 5.0 峰会(五大亮点解读)


峰会议程


  • Day 1:流量重围 —— 会员锁流、合作创流等 5 大低成本获客术

  • Day 2:模式重构 ——27 种盈利模式拆解,招商融资实战

  • Day 3:战略突围 —— 企业数智化转型定位 + 政策风口卡位策略


王冲老师河南郑州 3 天 2 夜《创新式增长》冲出重围 5.0 峰会(五大亮点解读)


超级权益


  • 前 50 名报名:赠送价值 2980 元的王冲线上私房课

  • 团报 3 人:解锁闭门咨询会


王冲老师河南郑州 3 天 2 夜《创新式增长》冲出重围 5.0 峰会(五大亮点解读)




在线报名(提交表单后我们将尽快联系您)

全国免费报名咨询热线:400-061-6586 联系人:程老师

×关闭
快速查询报考条件
您的姓名: 电话: 学历: 职务: