研学背景
近年来,胖东来以其独特的管理模式和服务品质闻名业界、频频出圈胖东来现象近年来不仅屡登热搜榜,更是成为全国企业学习的榜样。
“低调捐赠,高工资,极致服务”三个标签把胖东来变成了一个传说,企业人效在中国民营商业企业排名第一。有人说它成功的背后是“服务”,有人说它成功的背后是优秀“员工”。那“服务”的背后、“员工”的背后又是什么呢?层层剖析后,不禁感叹胖东来我们学不会!“向上而生,向善而行”,胖东来是中国土壤中长出的“觉醒商业”的鲜活样本。
很多企业学习胖东来,怎么学也没有成功,为什么?我们只看到了表象,没有关注战略与文化的匹配,没有关注战略与人的匹配,没有关注人与文化的匹配,没有形成企业的底层经营理念!
从学习榜样到成为榜样!怎么办?怎么学?
追本溯源,去学习胖东来,看胖东来如何在竞争激烈的零售行业、在被人忽略的三四线城市做到异军突起被大家连连称奇出圈的。
追本溯源,透过现象,学理念,学企业经营底层逻辑。要学习植根于表现下的企业文化土壤才是关键。
2024年胖东来的核心管理团队调改(永辉,步步高等),核心管理团队脱离管理现场近一年的时间,但是胖东来各大卖场的品质未受到丝毫影响,为什么?背后靠什么来支撑?
答案是:企业文化和标准化。
胖东来人力资源部 2006 年建立、2008年开启标准化建设的探索之路,探索制定岗位实操手册,2010年公司全面推进标准化建设,由人资部组织引导,各业态推进实施,近十年的建设历程,2018年各业态标准化自动运行,形成了胖东来特色的人力资源体系,从文化到体制,从政策到标准,标准化体系在整个运行过程中起到了至关重要的作用,是品牌文化和团队能量形成的品质源点。
也正因为标准化建设,胖东来能够在保证现场商品品质、环境卫生品质、员工服务品质标准不打折扣的前提下,实现全员驱动和素养提升。
鉴于大家对胖东来的学习热情,我院特邀标杆企业原高管乔老师&标杆企业人事体系负责人刘老师带来《走进百亿零售神话--胖东来文化内核、管理、服务、运营管理及标准化建设过程全面解读》课程 ,学习胖东来是如何搭建文化、体制、标准体系的,深度了解胖东来标准化的建立、执行和优化建全过程,学习胖东来是如何组织并激发上下统一、贯彻执行的,学习胖东来、成为像胖东来追求自由、平等和博爱的企业、像胖东来一样充满了真诚、美好的文明状态,让我们一起学习、研究、探索。
研学胖东来的十大理由
① 行业内卷,如何让企业成为行业内的“胖东来”实现高收益幸福企业?
② 胖东来是如何体现并赢得员工的心、客户的心?
③ 胖东来是如何做到让客户愿意终生追随,一客带三客,一客带十客?
④ 周二闭店/春节放假5 天/营业时间缩短为何创造出国内零售业人效、坪效第一?
⑤ 常年不做大型促销、不做功利促销,胖东来如何做到从不缺客户?
⑥ 率先推出 500 元投诉建议奖,是如何做到事前计划、事中管理、事后全面复盘的?
⑦ 如何让企业人人成为经营者,人人价值最大化,员工绽放、老板解放,共建高收益幸福企业?
⑧ 为什么 1500 平米的店,单天业绩可以突破 100 万?
⑨ 如何设置独立核算的激励机制,让员工与企业成为利益共同体,愿跟随企业数十年?
⑩如何变“人心多向”为“上下同欲”,将企业文化落实到行动,让文化深植于心,于行动?
研学收益
对标榜样
解锁幸福企业的经营秘籍
浸透文化
打破文化不能共有的困局
改变思维
找准企业经营的商业模式
找到发心
为行业贡献 造福一方
嘉宾履历介绍
乔老师,标杆企业工龄20年 文化讲师/管理讲师/服务讲师
标杆企业在职 20年
曾任胖东来集团新乡公司宣教部负责人
千人培训会、万人演唱会的导师
擅长文化落地与指导
擅长新员工,老员工团队赋能
擅长宣传教育工作,全权负责员工培训指导工作
擅长科学的管理方法及应用
擅长人才的储备和培养/老员工问题员工培训
擅长服务细节与逻辑及客诉处理
刘老师 标杆企业工龄9年 人力资源讲师/运营讲师
擅长:标准化搭建、人事体系搭建、文化体系搭建
胖东来人力资源部6年
曾任人力资源部岗位实操负责人
曾任人事体系负责人
曾任人力资源部总经理助理
参与公司标准化体系建设完善及落地执行的全过程
老师寄予:我所有的体验和感悟,均来自在胖东来真实的工作经历。在胖东来的成长历练,从来都不只是岗位和职务的改变,而是企业文化,对自己从心灵到工作、生活的全面滋养,胖东来故事真实且真诚。学习不是简单的复制粘贴 ,更不是粗暴地拿来主义 ,不仅要会看、会听 ,更要用心去感受 ,感受标杆企业文化的力量,标准的力量,以及整个体系的力量,通过一天半的学习,沉浸式体验和深度研讨,让我们一起找回经营本心,唤醒自身能量,愿所有的企业都能找到自己的桃花源。
研学行程安排
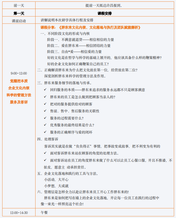
前一天 | 提前一天抵达许昌报到 |
第一天 | 课程安排 |
课前启动 | 讲解说明本次研学具体行程及安排 |
9:00-12:00 觉醒挖本质 企业文化内核 科学的管理方法 服务及客诉 | 课程分享:《胖东来文化内核、文化落地与执行及团队赋能解析》 一、不同阶段文化的形成与内核 阶段一、不满意就退货--相信相信的力量 阶段二、爱在胖东来--相信团结的力量 阶段三、自由*爱--相信爱的力量 好的文化是在哲学与科学的基础上展开的,他应该具备什么样的鞭策精神?好的企业文化如何正确鞭策自己的员工? 二、正确解读胖东来为什么把文化放在第一位,经营放在第二位? 深度剖析胖东来科学的管理方法及作用, 三、胖东来服务细节的落地与传承, 回归服务的本质--胖东来追求的服务永远都不只是顾客满意 胖东来的员工是怎么做到把顾客当亲人的? 把对的服务提供给对的顾客 售前、售中、售后服务的关联性 服务的过程需要什么? 优秀服务的最终结果是什么? 服务的正确顺序与爱的闭环 四、处理客诉 客诉其实就是在做“负负得正”事情,把事故变成故事,把不利变为有利的 面对客诉胖东来站在顾客的角度的处理方法。 面对客诉站在员工的角度胖东来做了什么可以让员工心服口服,并且不推诿,不扯皮,愿意主 动承担责任。 五、企业文化落地和践行的工具与方法。 小活动,大开心 小梦想,大成就 六、管理层是怎样全力以赴让胖东来员工开心工作胖东来的! 胖东来是如何把写在墙上的企业文化落地,并让每一位员工在践行的过程中像一束光一样照亮这个社会! |
12:00-14:30 | 午餐 |
14:30-17:30 觉醒看现象-走进 胖东来时代广场 “全而精”的 商业标杆 | 沉浸体验:看胖东来人如何紧紧围绕顾客需求,做商品、环境、服务 ① 带领参观胖东来时代广场进行楼层分布讲解,商品陈列、服务细节; ②许昌本地优秀讲解员灵魂讲解真实的/有爱的胖东来,顾客眼中的胖东来③透过现象看本质,探究每个现象背后的原理原则; ④沉浸体验:看胖东来人如何紧紧围绕顾客需求,做商品、环境服务,了解胖东来的文化历程;看胖东来人如何获得顾客尊敬,让顾客成为“粉丝” 参观流程:胖东来外围--宠物寄存处--胖东来医药超市--电动车停车处--供货商名录分享--超市软性服务内容--总服务台--电玩区、电影区域--电器阳光服务项目--超市区域等全方位 360 深度解读 晚上自由观看闭店:理解折扣机制背后的发心,看胖东来人如何在繁忙的闭店同时快速做好日结日清工作,高效工作。 |
17:30- 游览许昌 曹魏古城 | 自由参观:游览曹魏古城曹魏古城总体按"一轴·两辅·两环·十大功能组团”的规划布局,核心区域设置 10 个功能分区和 20 处景点,与5.3公里的护城河、春秋楼、曹永相府、西湖公园形成联动景观,未来景区将成为感受曹操文治武略,纵横天下的体验之地许昌旅游的“城市会客厅”和“城市名片”。"游客集散中心” |
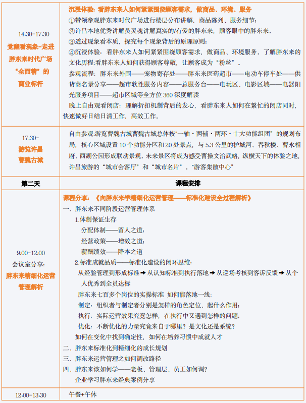
第二天 | 课程安排 |
9:00-12:00 会议室分享: 胖东来精细化运营管理解析 | 课程分享:《向胖东来学精细化运营管理--标准化建设全过程解析》 一、胖东来不同阶段运营管理体系 1.体制保证生存 分配体制--留人之道; 经营政策--增效之道; 薪酬绩效--降本之道 2.标准成就品质--标准化建设的闭环思维:从经验管理到形成标准·从认知标准到执行落地→从巡场考核到客诉反馈·从个人优秀到全员达标 胖东来七百多个岗位的实操标准如何能落地一线: 制定:组织者与制定者分别是怎样的角色定位、起什么作用: 执行:实际运营效果究竟怎样,在执行中又遇到怎样的问题 优化:不断优化的力量究竟来自于哪里?是文化还是系统? 如何在变化中找到确定性,如何在培养习惯中成就人才 二、胖东来标准化到精细化的成长规划 三、胖东来运营管理之如何调改路径 四、胖东来该如何学--老板、管理层、员工如何调?企业学习胖东来经典案例分享 |
12:00-13:30 | 午餐+午休 |
13:30-16:30 再次走进卖场 胖东来天使城 | 沉浸式体验商场天花板一天使城:不止是商业地标,是于东来“理想国”的实体宣言它是东来大哥商业哲学与人文理想的集大成之作,是胖东来模式在新时代的巅峰呈现天使城超越了传统零售的范畴,它是一个精心构建的“生活场”,一个致力于让顾客极致愉悦、让员工极致尊严、让商业回归本真的乌托邦实践 考察天使城绝不仅仅是看一个“网红商场”。它的意义,在于为您提供一个独一无二的窗口,去理解胖东来成功的底层逻辑和未来方向。我们的卖场讲解老师均是在胖东来工作5年以上的前员工,而非市场上的普通导游,让亲历者带你还原真相,看商业未来悟人心红利。 天使城是一个巨大的“灵感库”和“思考触发器”,在亲历者的引导下,您不仅能深度理解胖东来,更能跳出自身框架,反思:我的企业在顾客体验、员工关怀、价值创造上有哪些可以借鉴和突破的空间?如何将“利他”哲学融人自身的商业模式? |
16:30- | 带着满满的爱返程 |
课程说明:
【课程时间】:2025年7月26-27日许昌
【课程费用】
3980 元/人,费用包含:课程费、考察费,资料费,午餐,场地费
不含大交通及住宿(可提供酒店代定服务);
【(咨询电话】
备注:我们不卷价格,只卷品质,此次研学活动能让您清晰的了解最真实的胖东来,课程内容均由曾在胖东来工作 9-20 年的讲师授课,为您带来原汁原味的胖东来。
此课程不同于市场上的从商业的视角解读,因为:从“商业角度”解读胖东来,本身就是个误区!我们不玩虚的“商业分析”,而是由亲历者带您重返历史现场,完整呈现胖东来 30 年发展中的真实决策关键事件、文化演变与人性光辉.
我们要做的是还原,而非解读!当这段波澜壮阔的历程被真实还原,胖东来成功的核心密码--那些超越商业的、直指人心的力量--将清晰、震撼地呈现在您面前。无需生硬总结,真实自有万钧之力。想触及胖东来灵魂?唯有亲历者,能带您抵达。
我们认为您的时间比任何东西都重要,让您听到最真实的胖东来,未被包装和神话过的胖东来是我们的职责所在,请您细品我们的师资品质,绝对是胖东来研学市场难得一见的良心产品!
往期合照









