千锋Java全栈+AI开发课程
【开课时间】2025/11/18【上课地点】北京【学习费用】详询
学编程为什么要选 Java
Java应用场景广泛,编程开发离不开]ava
企业级应用开发
ava 是企业级应用开发的首选语言,可以用于构建复杂的业务逐辑和系统构,如电子商务系统、客户关系管理系统(CRM)、企业资源规划(ERP)等。
Web应用开发
通过 5pring MVC、Struts 等Web 开发框架,}ava 可以构建安全、可扩展的 Web应用程序,满足各种业务需求。
移动应用开发
特别是在 Android 平台上,Java 是主要的开发语言,用于构建各种 Android 应用程序。
游戏开发
va 的图形和多媒体库使其在游戏开发领域具有优势,无论是桌面游戏、手机游戏还是网培游戏。
大数据处理
随着大数据时代的到来,ava 在大数据处理和分析领域也发挥着重要作用
嵌入式系统开发
Java 的跨平台性和安全性使其在智能卡、传感器等嵌入式设备上也有广泛的应用。
金融行业应用开发
Java 在金融行业的业务系统开发中同样占据重要地位,如银行、证券、保险等行业的核心系统
学习 Java 可以让你掌握一种广泛应用于多个领域、就业前景广阔、薪资待遇优厚的编程语言。无论是对于初学者还是对于希望提升职业竞争力的开发者来说,学习Java 都是一个值得考虑的选择。99%的 CTO 都是 Java 狂(CTO,即首席技术官(Chief Technology0ficer),是企业中负责技术战略规划和执行的最高技术负责人。
学 Java 为什么选千锋教育
匠心教研,打造 5A 课程
应用性
课程符合企业实际应用,内容贴近实际工作需求。
适应性
课程内容和教学方法适应不同背景的学生,满足他们的学习需求。
权威性
课程由业界一线经验丰富讲师授课。
实战性
课程注重实际操作训练,重视实战动手能力。
前沿性
课程内容紧扣时代脉搏,让学员学到业内前沿知识。
全流程陪伴式教学,为学习效果保驾护航
不知道自己是否适合学Java?免费赠送视频课让你提前了解
沉浸式体验趣味 Java 精品课 重新定义 Java 视频教程新标准
《趨味 Java》是千锋 Java 教研院2024年全新出品的全套Java 核心技术视频教程,设计本套课程时团队从课程设计、录制形式、课程深度、讲授方式、案例设计、逻辑结构等方面分析了全网大量现在有 Jawa 教程,从为什么学,怎么学,学到什么程度入手,最终呈现出这套前无古人,后也会很难有来者的全套 Java 教程。
本套课程八大亮点:
场景化趋味小短剧为你强化带入感。
全套课程基于全新的 JDK21LTS版,IDEA全程陪伴,MAC用户、Windows用户无障碍学习。
课程内容设计全面、细致、深入,适合小白,同样适合需要提升 Jawa 基本功的小伙伴。
除了课程案例代码练习,课程中额外设计了200+个练习与作业,提升学习者的代玛量
知识点以了解、重点、难点划分,重点和难点创根问底、扒掉式讲解,让你即哇塞又满足!
知识点涵盖大量面试题,让你在学习知识的同时,为面试提前做好充足的准备。
两大完整的项目实战开发,让你学会把知识融会贯通,体验项目开发的成就感。
课程视觉效果绝对让你眼前一亮,丰富的动画与剪辑效果,让你体验德芙般纵享丝滑,妈妈再也不用担心我的学习。
千锋Java V14 六大课程优势全解析
AIGC 大模型融合优势一
助力学员掌握 AI 编程,学会 AIGC 大模型应用开发
在 AIGC 的时代背景下,学握和使用 AIGC大模型不仅有利于程序员提高工作效率、保证产品质量,而且还是紧跟行业发展潮流扩展职业发展空间的必要技能
提高生产效率
Al编程工具可以根据需求描述或设计规范自动生成部分代码,让程序员能更快完成项目开发。实时提供代码建议,更快更准确地编写代码,减少语法错误和逻辑瑕疵
适应技术趋势
随着 M 技术在各行各业的厂泛应用,掌握 AIGC大模型的应用开发能为提升个人市场价值和保持竞争力的重要手段,教学项目融合AIGC大模型进行应用开发的落地,让你轻松具备大模型应用开发的实际经验
协作与创新
AI编程工具可以促进团队间的协作,例如统一代码风格,标准化开发流程,以及共同探讨和改进代码方案,程序员能够专注于更高层次的设计和架构工作,推动技术创新和产品差异化
企业级解决方案式教学优势二
真场景,真业务,轻松掌握解决方案
我们不仅让学员学习到扎实的 Java 全栈编程技能,还能获得宝贵的项目经验和对企业级软件开发流程的深入了解,从而具备更强的职场竞争力
实战导向性
教学内容紧密国绕真实的企业级应用场景,强调项目的实际开发过程,学生能够直接参与到模拟或实际的业务系统构建之中。
业务驱动教学
拒绝 Demo,业务有深度和企业0距离,涵盖从需求分析、系统设计、编码实现到测试部署的完整生命周期,深入理解并掌握在不同行业和规模下如何运用 Java 全栈技术解决问题。
工程化思维
培养学员遵循企业标准进行软件开发,包括但不限于版本控制、持续集成/持续交付(CI/CD)、团队协作、项目管理、文档编写等工程化方法。
复杂性挑战
面对高并发、大数据量、高可用性、安全性等企业级应用所面临的复杂问题,提供针对性的教学和实战演练,锻炼学员解决实际复杂问题的能力。
职业素养培养
结合企业级项目开发的实际需求,培养学生的职业素养,如时间管理、成本意识、客户导向思维、质量控制意识等。
培养全栈开发人才优势三
课程涵盖全栈开发全套技术栈,培养企业急需的全栈人才
Java 全栈开发工程师因其广泛的技能覆盖和高效的跨领域协同能力而备受企业青睐。既能从事前端用户界面开发,又能进行后端服务器端开发,并且熟悉数据库操作、API接口设计和项目整体架构规划和运维测试等复合型人才
01 打造全栈开发精英
我们倾力推出全栈开发工程师课程,全面涵盖Java 主流技术栈,包括微服务架构设计与后端开发,深入数据库建设,结合 Vue3 全家桶实现前端与移动端开发,并融入基于容器的运维技能与软件测试知识,旨在一步到位培养实战型、技术全面的全栈工程师
02 高效协作与开发
全栈工程师熟知前后端技术,能快速响应项目需求,有效降低沟通成本,跨领域解决开发难题,大幅提升项目推进速度。
03 企业成本与战略优势
企业雇佣全栈工程师可以减少人力成本,一人多能,提高投资回报率。同时,全栈工程师能加快产品研发迭代,助企业抢占市场先机,增强竞争力。
04 广阔职业前景
全栈工程师因其全面的技术背景和出色的综合能力,更易晋升为项目经理、技术主管或架构师。当前市场对全栈人才需求强烈,特别是在快速发展的互联网行业中,全栈开发能力成为炙手可热的技能。
总之,全栈开发工程师凭借宽泛的技术能力和高效的执行效率,对企业和个人在提高开发效率、降低成本、强化团队协作和适应市场需求等方面带来多重优势。
优势四自研项目实战,1:1还原企业真实项目
千锋Java 教研院贴合企业真实需求自主研发实战项目,企业项目开发 1:1 还原
项目启动与规划
项目立项
需求调研与分析
可行性研究
项目范国定义
需求分析与设计
需求细化
领城建模与 DDD 应用
系统设计
UI界面设计
开发与实现
编码实现(结合A 工具)持续集成与自动化测试版本控制与代码审查集成与联调
制定项目计划
项目课程融合
项目交付验收
项目总结
配套课程融合
上线部署与运维
环境准备
系统部署
上线验证
运维与监控
测试与质量保证
测试计划与策略制定
测试执行
回归测试
用户验收测试 UAT
课程大纲概览
从0到1,十级修炼锻造Java全栈开发工程师
一级修炼 Java 基础入门
课程名称 | 内容详情 | 特色亮点 |
Java 核心语法 | Java 发展史和特点,Java 运行机制 ,Java 环境搭建(JDK21),IntelliJ IDEA 使用详解 ,HelloWorld,Java 语言规范 ,Java 注释,Java 数据类型变量和常量 ,Jawa 命名规范,类型转换,关键字局部变量和全局变量;运算符,算术,赋值,比较逻辑,字符串连接,位运算符,二进制,二进制转换三目运算符,表达式:程序结构,选择结构,if选择结构 ,ifelse 选择结构,多重if选择结构,嵌套 if选择结构 ,switch 分支结构,选择结构优化,综合练习,循环结构 ,while 循环 ,do while 循环,综合案例 ;for 循环 ,break 关键字,continue 关键字,嵌套循环; | 适合0基础学员:从计算机基础进入Java 基础,循序渐进,从第一个台阶开始阶梯式学习。 |
Java 面向对象设计 | 方法概念,方法定义,方法组成,方法调用,方法形参与实参,方法的返回值类型与返回值,return关键字,递归;面向对象的概念,对象概述,类概述类的定义,对象的创建,构造方法,构造方法重载有参构造和无参构造,代码块;成员变量,成员方法,成员变量和局部变量区别,封装,值传递和引用传递,访问修饰符,继承,方法重写 ;this,super,super和 this 区别,多态,instanceof 关键字,abstract 修饰符,static修饰符,final 修饰符静态成员和类加载;abstract 修饰符,抽象方法和抽象类,接口概述,接口和类,接口应用,接口规范,常量接口,匿名内部类: | 内容精炼:反复打磨的学习路径,精雅细琢的教学案例,巧妙的教学技巧, |
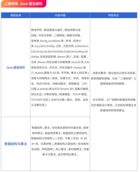
二级修炼 Java 语法进阶
课程名称 | 内容详情 | 特色亮点 |
Java 基础进阶 | 数组声明,数组赋值与遍历,数组参数与返回值,可变长参数,二维数组;装箱与拆箱常用类 String,LocalDate等,异常,异常分类 ,try,catch,finally;泛型,泛型优势,Collection,List,ArrayList,Set,HashSet,Collections;Map,HashMap 及其底层原理,Maven 简介,安装,配置仓库,Maven 项目创建与依赖管理 Java,10 流,File类和常用方法,文件流,内存流操作;Hutool简介,Hutool 基础方(I0 流、字符串、集合上的应用);进程与线程概念(组成、创建方式、状态、线程安全、同步代码块、线程池概念、参数解读、工作过程);Lambda表达式与 Stream APl,函数式编程综合实战;计算机网络(网络模型、TCP/IP 模型、TCP/UDP 区别),反射与注解(概念、使用、自定义注解应用); | 场景式教学:理论放在日常生活场景,更易理解和掌握。比如“二维数组”以围棋棋盘举例讲解等。 |
数据结构与算法 | 数据结构,算法,空间复杂度和时间复杂度,简单排序算法,高级排序算法,数据结构之顺序结构故据结构之树结构(二叉树、平衡二叉树、B-树、B+树、红黑树等),数据结构之图结构(有向图和无向图、带权图等)贪心算法,普利姆算法,克鲁斯卡尔算法,迪杰斯特拉算法: | 针对校招、大厂招聘的数据结构和算去的课程设计落地,让你轻松掌握主流数据结构和常用算法。 |
三级修炼 Mysql 数据库
课程名称 | 内容详情 | 特色亮点 |
Mysql 和 SQL 语法 | 据库概念及常见种类介绍,MySOL8.0 安装与实践入门,涵盖 SQL语句 (DDL数据定义语言操作,DML数据操作语言操作、DQL数据查询语言操作)多表查询(UNION、UNION ALL、INNER JOIN、OUTER JOIN、自然连接),子查询,事务和 ACID,索引,SQL优化,SQL综合案例;数据库设计,E-R图绘制,PDMan 工具,设计范式: | 场景式教学:企业实际数据库应用场景和日常开发任务重常规 SQL为目标 |
JDBC 和连接池 | JDBC 概述、JDBC基本使用、Statement(DDL、DML)、SQL注入、PreparedStatement、增删改查Druid 数据库连接池、DbUtils 使用、SQL安全: | 进行教学。 |
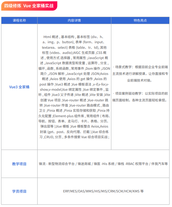
四级修炼 Vue 全家桶实战
课程名称 | 内容详情 | 特色亮点 |
Vue3 全家桶 | Html概述,基本结构,基本标签(div、h、a、荫浦m橦栉舶オ沽稚、p、button),表单 (form、input、textarea、select)表格(table、tr、td),其他标签(video、audio);AIGC 生成页面 ,CSS 概述,使用方式选择器,常用属性;JavaScript 概述 ,JavaScript 数据类型和变量,运算符,分支循环,函数,系统函数,常用事件,Dom操作;JSON简介 ,JSON 解析,JavaScript 处理 JSON;Axios概述 ,Axios 使用 ,Axios 的 get 操作 ,Axios 的post 操作 :Vue3 概述 ,Wue 模板语法 ,v-ifv-for,vshow,v-modelVue 绑定属性 ,Vue 绑定事件,监听,组件 Nue3 父子传递 :Vite 概述,Vite 安装,Vite创建 Vue 项目 ;Wue-router 概述,Wue-router 跳转 Wue·router传值 Jue·router路由模式,路由卫士 ;Pinia 概述 ,Pinia 实现存储和获取,Pinia 持久化配置;Element-plus组件库,常用组件(布局导航、按钮、表单、走马灯、卡片、表格、分页、弹出层等 ),Vue 模板 ,Vue 模板整合 Axios,Axios封装 (get、post、反向代理、拦截 ),Vue 综合练习,CR饲UD,分页,多条件搜索 Vue 综合项目实战: | 场景式教学:根据目前企业专业前端主流技术进行讲解授课,让你直接和专 业前端技术对接。 项目案例驱动教学:以实际项目的前端页面绘制,各种主流页面轻松拿捏。 |
教学项目 | 锋流-新型物流综合平台/锋迷商城/锋医 -His 系统/锋栈-RBAC权限平台/伴我汽车等 | |
学员项目 | ERP/MES/OAS/WMS/HIS/MIS/CRM/SCM/HCM/KMS 等 | |
五级修炼 JavaWeb
课程名称 | 内容详情 | 特色亮点 |
JavaWeb 核心语法 | Javaweb 概述,C/S 架构与 B/S 架构,服务器技术概述 ,Tomcat 概述及安装配置 ,Tomcat 管理与项目部署,Servlet 基础 ,dea 中创建 MavenWeb项目,Servlet 编写与配置 (web.xml,环境变量),Servlet 配置与实际运用,Servet 生命周期详军,HTTP 请求响应原理与请求方式,Servlet 两种配模式(Servlet 容器自动扫描与 web.xml),Servlet參数接收 ,Servlet 处理字符编码问題,Servlet 转发与重定向,Servlet 整合 JDBC,过滤器概念与配置使用,Cookie 和 HttpSession 机制,Lombok 插件介,引言-Git 介绍与安装,Git 架构解析,Git 本地库命令操作,Git 分支管理 ,ldea 中集成 Git 功能远程仓库配置与团队协作流程(多分支策略); | 场景式教学:结合主流框架的底层实现,融合式讲解 Web 相关技术体系。 项目案例驱动教学:结合项目开发思维进行编码和工具应用,Git完全结合真实使用流程进行,无缝对接企业开发。 |
六级修炼 AIGC 助力高效开发
课程名称 | 内容详情 | 特色亮点 |
AIGC 助力高效开发 | AIGC 是什么 ,AIGC 的核心技术 AIGC 运行流程主流 AIGC,智谱清言、Kimi 应用,AI 编程,主流的Al编程,通义灵码、Comate、aixcoder对比,A编程实时代码生成,A1 编程自然语言处理 ,A 编程单元測试 , 编程解释源码 ,A 编程代码注释生成,AI 编程代码优化,?I编程问答功能,基于 AIGC的代码分析和 bug 排查,基于 AIGC 设计数据库基于 AIGC 的数据结构实战,基于 AIGC 算法实现入门,基于 AIGC实现算法进阶,基于 AIGC 完成项目场景问题分析,基于AIGC大模型实现应用开发的落地 | 场景式教学:以目前主流的 AIGC 大模型实际应用为导向,教你掌握 AIGC大模型应用开发。 新型程序员必备技能:AIGC 大模型立用是程序员必备技能,都是结合开发、项目、求职等实际场景进行落地。 |
七级修炼 企业级框架
课程名称 | 内容详情 | 特色亮点 |
企业级框架 | 框架是什么,三层架构 ,Jdbc 不足 ,ORM 框架 ,Mybatis 概述,Mybatis 优缺点 ,Mybatis 初体验,mybatis-config 配置文件 ,Mybatis 基于 Mapper 实现 CRUD,Mybatis 基于注解实现 CRUD,@Param 注解 生命周期和作用域,Mybatis 日志配置 ,Mybatis 动态 SQL,Mybatis 分页 ,Mybatis 缓存筆路,Mybatis 一级缓存 ,Mybatis 二级缓存 ,Mybatis 实现多表联查 ,Mybatis 底层运行原理,Spring 框架简介 ,Spring 优点,Spring 初体验,Springl0C 概述,Dl依赖注入,SpringlOc创建对象的方式(xml+ 注解),Springl0c 属性注入的方式(xml+ 注解),SpringBean 对象类型单例和多例,SpringBean的生命周期,代理模式 动态代理实现(jdk 实现和 cglib 实现)?op 概述 Spring?op 概述 Spring?op 初体验 SpringAop 增强方式 SpringAop 实现日志记录,SpringAop 应用场景分析,SpringMVC 概述,SpringMVC 初体验,SpringMVC 配置文件详解,SpringMVC 创建控制器 ,SpringMVC 静态资源配置,提交数据到到控制器,控制器接受提交的参数,控制器响应请求,解决乱码问题,SpringMVC 拦截器,文件上传文件下载,SpringMVC 运行流程,SSM 整合,SpringBoot 概述,SpringBoot 好处,SpringBoot 初体验,SpringBoot 的配置文件,SpringBoot 整合 Mybatis,Knife4j概述,SpringBoot整合 Knife4j,SpringBoot整合日志,SpringBoot 打包,Thymeleaf 模板引擎,Thymeleaf使用,SpringBoot 多环境 ,EasyExcel,EasyExcel 生成和下载 EasyExcel 读取和插入,Hutool 常用工具类(加解密、二维码等),SpringBoot综合案例,项目中的权限管理,RABC模型,SpringSecurity 概述,Spring Security 初体验,Spring Security概念,SpringSecurity 认证,SpringSecurity 自定义用户,SpringSecurity 授权,Spring Security 综合实战; | 源码级教学:以主流框架底层原理为驱动,从框架应用到框架底层源码剖析式 授课。 项目驱动式:结合企业级项目进行,所学即所用,让你入职之后轻松上手企业 项目开发。 |
教学项目实战 | 智联云平台/小锋云盘/锋智 MES 系统/锋能 OA 系统等 | |
学员团队项目 | HRM/短视频/大屏/旅游/数智化平台/教育等 | |
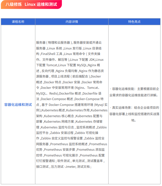
八级修炼 Linux 运维和测试
课程名称 | 内容详情 | 特色亮点 |
容器化运维和测试 | 服务器滯乳(物理和云服务器),服务器安装或开通云服务器 ,Linux 系统 ,Linux 发行版 ,Linux 目录结构,Finalshell 工具,Linux常用命令(文件夹操作、文件操作、解压等),Linux 下配置 JDK,Linux下配置 Tomcat,Linux 下配置 MySQL,Nginx 概述,反向代理,Nginx 负载均衡,Nginx 作为静态资源服务器,项目上线流程(前后端配合),Docker概述,Docker 特点,Docker安装,Docker 常用命令,Docker 中安装常用环境(Nginx、Tomcat、MySQL、Redis),Dockerfile 概述,Dockerfile 语法,Docker-Compose 概述,Docker-Compose 特点,基于 Docker-Compose 搭建常用环境(Mysql实例),Kubernetes概述,Kubemetes作用,Kubernetes架构 ,Kubernetes 核心概念,Kubernetes 配置与部署,Kubernetes 网络方案,Kubernetes 存储管理,Ku皈bernetes 监控与日志,监控系统概述,Zabbix监控平台,Zabbix 安装过程 ,Zabbix 可视化操作,Zabbix 自定义监控与报警设置,Zabbix 监控全网服务器,Prometheus 监控系统概述,Prometheus优势,Prometheus 安装步骤,Prometheus 添加监控项,Prometheus 可视化展示,Prometheus 配置钉钉报警通知;软件测试,单元测试,测试覆盖率接口测试,压力测试-Jmeter,测试文档; | 容器化运维技能:主要根据目前企业需求的容器化运维技能进行讲解。 真实运维场景:结合企业级项目的容器化部署上线和监控搭建的实战落 地。 |
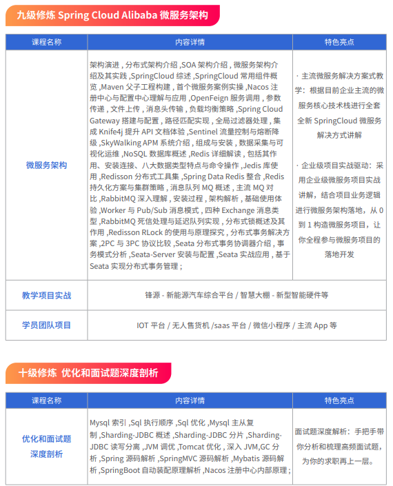
九级修炼 Spring Cloud Alibaba 微服务架构
课程名称 | 内容详情 | 特色亮点 |
微服务架构 | 架构演进,分布式架构介绍,SOA架构介绍,微服务架构介绍及其实践,SpringCloud 综述,SpringCloud 常用组件概览 ,Maven 父子工程构建,首个微服务案例实操,Nacos 注册中心与配置中心理解与应用,OpenFeign 服务调用,参数传递,文件上传,消息头传输,负载均衡策略,Spring CloudGateway搭建与配置,路径匹配实现,全局过滤器处理,集成 Knife4j 提升 API文档体验,Sentinel 流量控制与熔断降级,SkyWalkingAPM 系统介绍,组成与安装,数据采集与可视化运维 ,NoSOL 数据库概述 ,Redis 详细解读,包括其作用、安装连接、八大数据类型特点与命令操作,Jedis 库使用,Redisson 分布式工具集,Spring Data Redis 整合,Redis持久化方案与集群策略,消息队列 MQ 概述,主流 MQ 对比 ,RabbitMQ 深入理解,安装过程,架构解析,基础使用体验,Worker与 Pub/Sub 消息模式,四种 Exchange 消息类型,RabbitMQ 死信处理与延迟队列实现,分布式锁概述及其作用 ,Redisson RLock的使用与原理探究,分布式事务解决方案,2PC与3PC 协议比较,Seata分布式事务协调器介绍,事务模式分析,Seata-Server安装与配置,Seata实战应用,基于Seata 实现分布式事务管理: | 主流微服务解决方案式教学:根据目前企业主流的微服务核心技术栈进行全套全新 SpringCloud 微服务解决方式讲解 企业级项目实战驱动:采用企业级微服务项目实战讲解,结合项目业务逻辑进行微服务架构落地,从 0到1构造微服务项目,让你全程参与微服务项目的 落地开发 |
教学项目实战 | 锋源-新能源汽车综合平台/智慧大棚-新型智能硬件等 | |
学员团队项目 | IOT 平台/无人售货机 /saas 平台/微信小程序/主流 App 等 | |
Java 项目库部分项目展示 拒绝无用 DEMO,我们只做大厂真实项目
1.锋源系统(锋源数智综合系统)
项目概述
锋源数智综合系统重新定义新能源汽车智能车载一体化系统的新纪元。深度融合SpringCloudAlibaba 的微服务架构。Vue3 的前沿界面设计,以及 MOTT 协议的高效物联,搭建起一座连接现实与未来的数字桥梁。核心视界,洞见未来实时映射充电行为趋势、精准预测保养成本走向、智能评估行驶安全指标,数据跃动间,策略已先人一步。技术矩阵织就智网,系统左右两侧,SpringCloud Alibaba 构建的微服务架构支柱与 Vue3 驱动的灵动前端设计交相辉映,而MOTT 协议则如隐形脉络,悄串联起每一个智能硬件节点,实现万物智联。微服务架构下融合嵌入式硬件,打造全新的新能源车载数智系统
应用技术
页面设计:Vue3、Three.js、百度地图、Vite、Vue-Router、Pinia、Axios、Element-plus、Echarts 等后端架构:SpringCloud Alibaba、Mybatis-plus、Seata、Es、RocketMQ、Sa-Token、Redis、sharding-Jdbc 等协议规范:Https、MQTT、0auth2.0、PLCS7、MODBUSTCP 等软件工具:JDK21、Nginx、Docker、K8s、ldea、Git、Finalshell等A1 技术:基于智诺清言 GLM-4 行驶数据趋势分析、充电分析等、AI客服等
2.锋医平台(医院 His 系统)
项目概述
锋医,医疗信息化的旗舰项目,采用微服务架构、Vue3 前端技术、AIGC智能医生助手以及物联网(l0T)技术,为医疗机构提供一体化高端解决方案。追求技术卓越,更注重医疗服务的人性化与智能化,致力于打造高效、智能、互联的医疗生态系统。引入传感器和物联网技术,锋医实现医疗设备智能互联和远程管理,将医疗服务延伸至患者生活每个角落。微服务架构确保系统灵活性和可扩展性,Vue3 技术带来极致用户界面和操作体验。AIGC 智能医生助手协助精准诊断,提供个性化治疗建议,实现以患者为中心的医疗服务。锋医通过数据分析和智能决策支持,优化医疗资源配置,降低运营成本,提升患者满意度。
应用技术
页面设计:Vue3、百度地图、Vite、Vue·Router、Pinia、Axios、Element-plus、Echarts 等后端架构:SpringBoot、Mybatis-plus、RabbitMQ、Redis、Knife4j、EasyExcel、Rlock 等协议规范:HttpS、OPS DA、OPSUA、MQTT、0auth2.0等软件工具:JDK17、Pdman、Nginx、K8s、ldea、Git、Finalshell 等A 技术:AI编程技术、基于智谱清言 GLM-4的医院数据分析,趋势等
3.物流-锋流
项目概述
在数字化转型和 AIGC 的浪潮下,开发的锋流系统,融入最新的 AIGC 技术和高级数据分析工具,为物流行业提供了一体化的解决方案,确保物流流程的高效、透明和智能化。具备高效决策支持,是通过A驱动的数据分析,为企业提供精准的业务洞察和预测,加速决策过程。还实现了先进技术集成,系统采用业界领先的 AIGC技术,实现内容的智能生成,提升报告的生成速度和质量。适用于各类物流企业、供应链管理公司,特别适用于追求高效、智能化管理的大型物流集团和跨国企业。锋流系统将成为物流行业数字化转型的强大引擎,推动企业迈向更加智能、高效的物流未来。
应用技术页面设计:Vue3、Vite、Vue-Router、Pinia、Axios、Element-plus、Echarts 等后端架构:SpringBoot、SpringCloudAlibaba、Mybatis、RocketMQ、Redis、Knife4j等协议规范:Https、MQTT、PLC等
软件工具:Pdman、Nginx、Gos、Git、禅道、Docker、FinalShell 等AI 技术:基于智诺清言大模型数据分析和报表数据处理、AI编程技术等
4.智慧农业大棚云平台
项目概述
智慧农业云平台是基于智慧大棚解决方案的全套智慧种植系统,智慧农业大棚方案能够随时掌控并调节大棚内的环境指数,提供给大棚内植物精准培育环境,有效提高生长速度和生长质量、增加产量。其基于精准的农业传感器进行实施监测、利用云计算和数据挖掘等技术进行多层次分析,提高农业生产对自然风险的应对能力,使弱势的传统农业成为高效的现代产业。
应用技术
页面设计:Nginx、Vue、Vue-Cli、Axios、HTML、CSS、JavaScript、Bootstrap、uploadjs后端架构:SpringCloud、Docker、RabbitMQ、Redis、Elasticsearch、Swagger2、TiDB、ShardingJDBc 等协议规范:MQTT、HTTP、TCP、UDP、PLC
架构设计:微服务架构
软件工具:JIRA、禅道、Git、SVN
管理模式:敏捷开发模式
5.物联网-智慧物联云平台
项目概述
智慧物联云平台提供安全可靠的设备连接通信能力,支持设备数据采集上云,规则引擎流转数据和云端数据下发设备端。此外,也提供方便快捷的设备管理能力,支持物模型定义,数据结构化存储,和远程调试、监控、运维。智慧物联平台可在智能家居、农业设备、智能媒体等场景中应用,提升各应用场景的用户体验。
应用技术
页面设计:Vue、Vue-Cli、Axios、HTML、CSS、JavaScript后端架构:SpringBoot、SpringCloud Alibaba、Spring Security,Spring JPA、MongoDB、Redis、RabbitMO.Docker、 MySOL
协议规范:MQTT、PLCS7、OPC DA、OPC UA、MODBUS TCP、OAuth2.0
硬件设备:温度传感器、湿度传感器、水位传感器、生物传感器、红外传感器等
开发环境:IntelliJIDEA、Git、Maven、PDMan、Linux、Docker、Jenkins、Nginx、Tomcat
6.工具类-小锋云盘
项目概述
千锋私有云盘系统为企业和个人提供安全的文件云存储解决方案,能够在局域网或是广域网的环境中存储数据,而且其也是支持多设备,多系统上传、共享以及存储数据。并实现文件在线预览、音视频在线观看等功能,让用户随时随地备份和下载资料。千锋私有云盘也是智慧物联云平台的云产品组成部分,保证物联云平台设备数据的安全可靠。
应用技术
页面设计:Nginx、Vue、Vue-Cli、Axios、HTML、CS、JavaScript、Bootstrap、uploadjs后端架构:SpringBoot、SpringSecurity、0SS、HDFS、水印技术、SpringJPA、velocity、Swagger协议规范:HTTPS、MD5、FTP、OAuth2.0、MD5、RSA
设备相关:文件服务器、七牛云、华为云、阿里云
开发环境:IntelliJIDEA、Git、Maven、PDMan、Linux、Nginx、Tomcat
7.工业安防-锋联智能安防
项目概述
锋云智能安防系统智能将图像的传输和存储、数据的存储和处理准确而选择性操作的技术系统。锋云智能安防系统主要包括门禁、报警和监控三大部分。智能安防与传统安防的最大区别在于智能化,我国安防产业发展很快,也比较普及,但是传统安防对人的依赖性比较强,非常耗费人力,而智能安防能够通过机器实现智能判断,从而尽可能实现人想做的事。
应用技术
页面设计:Nginx、Vue、Vue-Cli、Axios、HTML、Css、JavaScript、videojs后端架构:SpringBoot、SpringSecurity、Redis(MongoDB)、Mybatis、FFmpeg、Swagger协议规范:HLS、WebRTC、RTSP、RTMP、MD5S、RSA、OAuth2.0
硬件设备:大华摄像头、海康威视摄像头、红外传感器等
开发环境:IntelliJIDEA、Git、Maven、PDMan、Linux、Docker、Nginx、Tomcat
8.管理-伴我汽车
项目概述
伴我汽车平台是全新汽车电商平台,用于整车在网络上的活动推广、信息搜集、资讯、购车推荐等相关业务的开展。涵盖了所有移动端用户。主要功能有:首页推荐展示、线上活动、内容资讯、选车工具、商品介绍、用户中心等相关的业务。在后台对应一套相关的运营管理系统,主要功能包括:登录、用户管理、资讯管理、线上活动管理、商品管理、选车工具等相关功能。
应用技术
页面设计:Thymeleaf、HTML、Cs、JavaScript、Bootstrap后端技术:SpringBoot、SpringSecurity、Mybatis-plus、Redis、EasyExcel、RBAC 等协议规范:HTTPS、FTP、OAuth2.0、MD5、RSA、OAuth2.0设备相关:Minio 对象存储、阿里短信服务、ECS服务器、Redis服务器等开发环境:IntelliJIDEA、Git、Maven、PDMan、Linux、Nginx、Tomcat
师资介绍
王蓝浠
千锋教研院院长 千锋学科部总监
曾任北京市属高校师资培训中心特邀讲师,多年担任北京市高校师资培训工作。著有《HTML5 从入门到精通》、《Jquery从入门到实战》、《PhotoShop Cc实战入门》、《Unity 虚拟现实开发实践》、《数据结构与算法(C语言篇)》、《Nginx高性能 Web 服务器应用与实战(微课版)》等多本书籍,被500多所高校选用,深受好评。深耕TT职业教育行业十多年,热爱教育事业,对于IT职业教育的教学研究、教学管理工作有着非常深刻的理解,培养的学员遍布各互联网大厂,多为中坚力量。
马剑威駔槙諸
千教研院首席技术官 Java 学科技术总监
18 年软件开发与教学经验,华为开发者专家(HDE)中国计算机学会专业会员、CSI 中国软件行业协会专家委员会委品
阿里开发者社区专家博主、Java 畅销书作者
分布式数据库 TiDB 开发者官方认证讲师
擅长高并发系统底层架构设计,互联网企业高级研发工程师、架构师
多所大学课座高级讲师、大学生毕业设计校外导师
邢老师
Java 学科副总监
有 10 年以上的开发和教学经验,历任 Java 工程师、项目经理、系统架构师等职位,TiDB 认证讲师,PMP项目管理认证,曾参与主导多个项目涵盖互联网项目、传统行业项目等。
邹老师
Java 学科主管
十四年的一线开发经验,六年的培训经验,曾先后在HP,东软,亿达信息,日产汽车等国内外知名软件企业,担任资深软件工程师,项目经理等职位,主持并参与东芝 gps,全日空欧盟铁道交通预定系统 等要求高、时间紧的多个大型项目的开发,积累了丰富的代码编写、调试,运维部署及系统级别的评估调优等实战经验。
王老师
。Java 学科主管
曾任职北京二六八八科技有限公司高级 Java 工程师,曾任职同方知网曾参与职业教育校企协同平开开发项目Leadero
精通java:python,php,c等开发语言。有8年以上的开发和教学经验。擅长 JavaWEB 和各种 Java 框架。
王老师
Java 学科主管
10余年软件行业的从业经验、开发过三十余款软件应用、精通 Java 的各种生态圈以及技术栈、曾参与过用户量破千万的中国移动惠生活软件的开发、被誉为国内第一批研究CMMB商业化的开发者和国内第一批微服务的研究者。18年被授予千锋的Java 的总监级讲师同期也被任命为千锋西南的 Java 主管
杨老师
Java 学科主管
13年 Java 开发经验和教学经验,曾任职国内多家大型互联网企业,参与开发了某大型综合服务平台江西分公司 Boss 支撑系统、对西班牙 WISG软件系统、某某能源公司智能充电桩系统等多个大型项目;擅长大型分布式系统的架构设计与开发;被湖北省总工会和湖北省软件行业协会联合授予“软件开发技术能手”称号。
任老师
Java 讲师
有十多年一线软件开发经验与多年教学经验!曾任职于河南演乐康、郑州三华等公司,参与开发熊猫出没、XPA、内容推荐系统、工厂家装漆调色系统等项目的研发。擅长 JavaEE相关技术、分布式技术、推荐算法等。
王老师
Java 讲师
14年工作经验,从事IT教育6年。精通C/C+t,Java,MySOL,Oracle,JSP,Servlet等编程语言和数据库系统,对流行框架 mybatis、Struts2,Hibernate,Spring、springmvc 深入的研究,在数据库的设计及 Java 流行框架的使用上有很丰富的开发经验,曾开发过某大学《校园一卡通管理平台》,掌握大型分布式系统的相关技术,对微服务架构有自己独到的见解,Dubbo,SpringBoot,SpringCloud,Zookeeper,Redis,MQ消息中间件等。
任老师
Java 讲师
8 年以上前后端开发经验、游戏开发经验,主导研发了多款游戏服务器、VR、区块链产品.精通 Java 技术体系,如 Spring 全家桶系列、消息中间件、多级缓存设计等技术,擅长高性能、高并发系统设计、数据库调优、JMV 调优。
郭老师
Java 学科主管
曾 2012 年就职于北京中兴通、2015 年就职于亿达信息掠术等高科技公司。
专注 Java 6 年开发工作经验。
精通 Java、微信(公众号、小程序)开发。
有过千万级项目经验,对高并发、高可用、有实践经验。曾参与国家级项目《地震前兆监测平台》等多个国家级保密项目,是快速开发平台(低代码平台)《JeeStudio》技术核心开发人员。曾独立负责基于微信开发在线产品《会议》,在2016年被电视台作为节日专访进行案例展示。
刘老师
Java 学科主管
java 开发工程师,原任纬创、乾豪、奥远等公司,曾参与日本零售平台、高校教育平台,精通javaEE、HTML5,i05、oracle数据库等技术,尤其擅长java分布式开发技术,曾为中国石油大连分公司,中国移动,上海通用汽车等企业进行java分布式技术企业培训,10年以上研发经验8年以上教学经验。
何老师
Java 副主管
9 年 Java 从业经验,多年架构实战经验,参与糖护士app、在线教育平台等项目开发,能灵活应用多种开发环境进行项目开发。精通JavaWeb、Android、HTML、MySQL等编程语言和数据库系统,主讲 JavaSE、JavaEE、Android,讲课细致、幽默、风趣、生动,有责任心,深得学生的好评。




































