
28天军事将帅营
- 价格: ¥6680
- 适合对象: 年满7-16周岁,身体健康,无先天性疾病或遗传病史之少年均可报名
- 营期天数: 二十八天二十七夜
- 营地:郑州
7月03日-7月30日
- 报名表下载
营期优惠
营期优惠
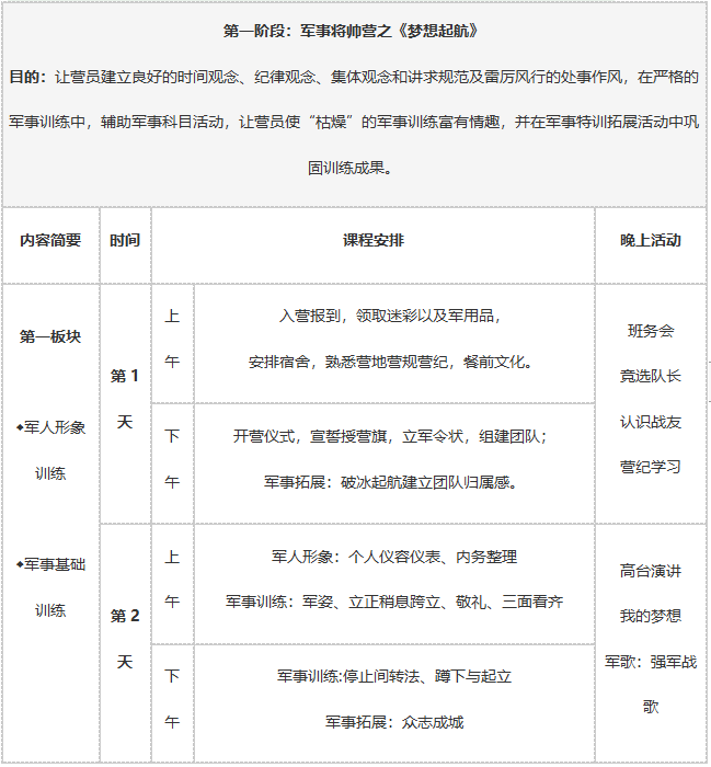
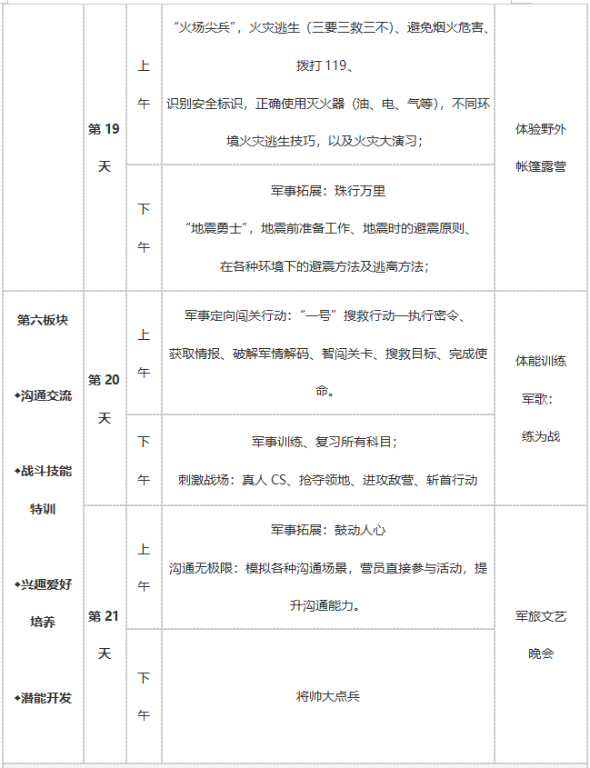
行程安排
行程安排

















行程特色
课程特色
军事夏令营活动主题:
抗压训练 应急自救 励志感恩 挫折训练
困境求生 励志教育 素质拓展 军事拓展
士兵素养 部队参观 野外生存 C S 对抗
自信——提高自信心,勇于超越自我。释放压力,教孩子树立正确人生观,提高自立、自我调控能力,建立积极、乐观的健康心态;让孩子在活动中开放自我、超越自我,从而开发自身潜能,肯定自我价值,提高自信心。
沟通——学会沟通,融洽人际关系。针对现在青少年不了解生活、心理脆弱、性格孤僻等缺陷,共同实施快乐成长——青少年身心突破拓展训练,让孩子们了解生活学会沟通,学习建立人际关系技巧。
人格——激发潜能,完善人格。培养训练孩子的逆商,让孩子能够积极面对挫折、逆境、不公平,并教会孩子灵活运用思维转换模式;教孩子认识自我潜在能力和极限,教孩子克服恐惧心理和思想障碍,培养孩子上进心,增强抗挫折和突破能力,使个性变得坚强而有韧性。
行动——培养动手动脑能力。通过军事体验拓展训练全面提升孩子的观察力、洞察力、分析力、学习力、应变力、创新思维能力。
合作——学会合作,培养团队精神。引导参加者发现在团体生活中合作的价值和团体中个人的责任。教孩子明白团队的巨大力量,领悟合作精神的重要性,克服排他情绪和性格孤僻心理,培养与人沟通融合能力,感受分享带来的无穷乐趣。通过活动教会孩子与人合作、团队协作精神,让孩子热爱生活、关心他人、富有责任感、富有爱心。
感恩——学会感恩、学会珍惜。通过活动让孩子学会珍惜、学会感恩、懂得感恩,感恩父母、感恩老师、感恩家庭、感恩学校、感恩社会、感恩身边的人,建立积极向上的人生观。
费用说明
营期及收费标准
1、28天营:共招三期,限招50人。
第一期:7月03日——7月30日 第二期:7月10日——8月06日
第三期:7月17日——8月13日
(备注:按年龄段进行分组分队,20人/队,再分班10人/班)
2、营地收费标准
营地食宿、训练管理、军装、教具、资料、保险等费用6680元/人
报名及汇款方式
1、报名方式
(1)电话报名: 400-061-6586
(2)现场报名:练为战特训基地·青少年军事冬/夏令营工作组
(3)支持网上汇款或现金支付,报名时交纳300元报名费(包含在总费用里),开营当天缴清剩余费用。
(4)开营通知发出后,因个人原因取消的,按照以下标准退费:开营前取消营期的,退还100%费用;开营后退营,我方营地将不给予退还任何费用(特殊情况除外,请家长慎重决定)。
2、汇款方式
☆ 开户银行:中国工商银行(郑州商都路支行)
账号:6222 0217 0204 0803 561 (闫子涵)
☆ 开户银行:中国交通银行(郑州大学中路支行)
账号:6222 6006 2003 2772 645 (闫子涵)
报名须知
行程天数: 二十八天二十七夜
适合对象: 年满7—16周岁,身体健康,无先天性疾病或遗传病史之少年均可报名。
特别注意: 28天营:共招三期,限招50人。(备注:按年龄段进行分组分队,20人/队)
¥6680元/人
常见问题
问:夏令营学生脏衣服是如何处理的?
答:除非是特殊情况,所有学生的衣服我们都要求在辅导员的带领下学员自己洗,...
问:学生入营需要带什么物品及禁止带什么物品?
答:1、禁止携带大量现金及贵重物品,可携带少量零花钱(交由辅导员统一保管)...
问:寝室卫生情况怎样保持和清洁?
答:寝室公共区域的卫生由营地保洁人员处理,寝室内部的卫生我们是要求学员自...
温馨提示
注意事项
1、报名条件:
①年满7—16周岁,身体健康,无先天性疾病或遗传病史之少年均可报名;
②报道营员及接送家长需双码正常,需持48小时核酸检测阴性证明;
2、入营发放物品:
①个人生活用品(军用水壶、牙缸、水盆、毛巾);
②服装(作训迷彩两套、军用帽子一顶、腰带一条)。
3、学员需携带用品:
①个人洗漱用品(牙膏、牙刷);
②个人生活用品(内衣2套/运动鞋2双/袜子3双。);
③营员可携带备用金(建议100元),以备不时之需,入营有所在队辅导员统一保管。
4、学员禁带物品:
①禁止携带大量现金及贵重物品;
②禁止携带游戏机、笔记本电脑、刀具等物品,如携带手机,入营交辅导员统一保管。
5、冬/夏令营活动采用全封闭军事化管理,营员统一食宿,活动期间建议家长不要探视,如有特殊情况,请提前申请;
在线报名
* 为必填项



