考研慧学A计划
【开课时间】2026/1/25【上课地点】线上【学习费用】详询
根据当代大学生对辅导模式和学习形式的多样化要求,文都教育基于互联网技术及教学教研深度研究,打造 OMO 考研智能学习系统。根据不同用户需求,建立起慧学、集训营、一对 N、体验课等在内的多层级学习体系。其中,慧学系列和集训营系列是文都教育 OMO 考研智能学习系统的两大支柱产品序列。
OMO 慧学系列产品矩阵主要囊括慧学 A、B、C、D 四个分支系列。其辅导侧重区别为:慧学 A 计划系列以线下面授为主,主要面向大学在校考生群体;慧学 B 计划系列以线上直播为主,主要面向因时空因素无法参与实地授课、偏爱线上直播课程的大学在校群体和在职考研群体;慧学 C 计划系列以面授直播结合的 OMO 教学模式为主,主要面向对授课方式有个性化组合需求的考研群体;慧学 D 计划系列以直播录播结合的教学模式为主,主要面向自学为主,需要少量精品课程辅助的考研群体。慧学四大分支系列均采取线上线下相结合的服务模式,满足考生对于不同上课场景、服务场景、课程体量的需求,产品全线覆盖从单科到全科,全方位辅导公共课与专业课,课程教学和学员服务承载于文都智能学习系统,辅导中对应产品可以灵活切换或组合,极大程度上提高了学生的备考效率及成功率。
OMO 集训营系列产品矩阵主要囊括全程营:全年集训营、半年集训营、百日冲分营;阶段营:春季集训营、暑期集训营;以及寄宿营三个系列。集训营系列主要适用于再战、辞职等全日制备考或学期内复习时间充裕的,需要严格集训氛围、有意愿参与集中辅导的学生;寄宿营系列主要适用于再战、辞职等全日制备考,具备自学能力与知识储备但有一定租房压力的学生。集训营系列产品从教学、督学、服务、生活等方面打造全方位立体化辅导模式,全面满足学员及家长的备考需求,为学员的成功保驾护航。
文都 OMO 智能学习系统致力于为学员提供更专业、更科学、更系统的产品,用 27 年教研沉淀和品质服务为每一个考研梦插上自信的翅膀!
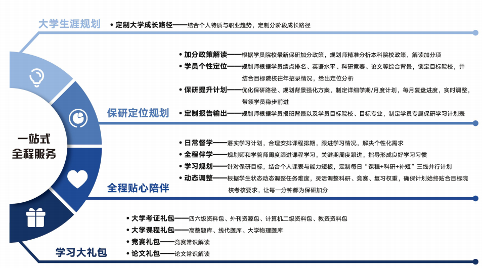
一站式全程服务
大学生涯规划
定制大学成长路径—— 结合个人特质与职业趋势,制定分阶段成长路径
保研定位规划
加分政策解读—— 根据学员院校最新保研加分政策,规划师精准分析本科院校政策,解读加分项
学员个性定位—— 规划师根据学员绩点排名、英语水平、科研竞赛、论文等综合背景,锁定目标院校,并结合目标院校往年招录情况,给出定位分析
保研提升计划—— 优化保研路径、规划背景强化方案,制定详细学期 / 月度计划,每月复盘进度,实时调整,带领学员稳步前进
定制报告输出—— 规划师根据学员班研背景以及学员目标院校、目标专业,制定学员专属保研学习计划表
全程贴心陪伴
日常督学—— 落实学习计划,合理安排课程排期,跟进学习情况,解决个性化需求
全程伴学—— 规划师和学管师跟班跟进课程学习,关键周期跟进,指导形成良好学习习惯
学习规划—— 针对保研目标,结合个人课表与能力短板,定制每日 “课程 + 科研 + 补短” 三线并行计划
动态调整—— 根据学生状态动态调整任务难度,灵活调整科研、竞赛、复习权重,确保计划始终贴合目标院校考核要求,让每一分钟都为保研加分
学习大礼包
大学考证礼包—— 四六级资料包、外刊资源包、计算机二级资料包、教资资料包
大学课程礼包—— 高数题库、线代题库、大学物理题库
竞赛礼包—— 竞赛常识解读
论文礼包—— 论文常识解读
慧学各类型产品的优势总结
慧学 A
精准定位考点
科学定制化学习路径
优秀师资团队
全程陪伴式辅导
海量优质资源
实战模拟与评估反馈
个性化增值课程
慧学 B
灵活的学习方式
全面的课程覆盖
互动性强
严格的督学服务
慧学 C
强化阶段的集中训练
慧学 D
名师 + 直录一体课程
轻课时精服务
OMO 慧学产品矩阵
慧学 A 计划
课程:线下为主;服务:线上 + 线下
标准班:七大阶段课程 + 八维标准教学服务 + 六维标准督学服务 + 全周期护航课程 + 增值课程
加强班:七大阶段课程 + 八维进阶教学服务 + 六维进阶督学服务 + 暑期集训 + 专项冲刺阶段 + 全周期护航课程 + 增值课程
协议班
国家线:七大阶段课程 + 八维进阶教学服务 + 六维进阶督学服务 + 暑期集训 + 专项冲刺阶段 + 全周期护航课程 + 增值课程 + 个性化定制服务 + 辅导目标保障
录取 1 班:七大阶段课程 + 八维进阶教学服务 + 六维进阶督学服务 + 暑期集训 + 专项冲刺阶段 + 全周期护航课程 + 增值课程 + 个性化定制服务 + 公共课 + 专业课定制 1V1/VN 辅导 + 目标保障
纯享班:五大阶段课程 + 图书资料 + 随堂答疑 + 全程备考指导 + 补课服务 + 关键节点指导
慧学 B 计划
课程:线上为主;服务:线上
标准班:七大阶段课程 + 八维标准教学服务 + 六维标准督学服务 + 辅导目标保障
协议分班
强化阶段(录播)+ 刷题抢分阶段 + 增值提分阶段 + 专项冲刺阶段 + 辅导目标保障
考前点睛班:冲刺点睛阶段 + 考前辅导 + 辅导目标保障
MBA/MPA/MEM/MTA 标准班:五大阶段课程 + 图书资料 + 随堂答疑 + 全程备考指导 + 补课服务 + 关键节点指导
MBA/MPA/MEM/MTA 协议班:五大阶段课程 + 图书资料 + 随堂答疑 + 全程备考指导 + 补课服务 + 关键节点指导 + 辅导目标保障
慧学 C 计划
课程:线上 + 线下;服务:线上 + 线下
标准班:七大阶段课程 + 八维标准教学服务 + 六维标准督学服务 + 全周期护航课程 + 增值课程 + 辅导目标保障
加强班:七大阶段课程 + 八维进阶教学服务 + 六维进阶督学服务 + 暑期集训 + 专项冲刺阶段 + 全周期护航课程 + 增值课程 + 辅导目标保障
协议班:七大阶段课程 + 八维进阶教学服务 + 六维进阶督学服务 + 暑期集训 + 专项冲刺阶段 + 全周期护航课程 + 增值课程 + 公共课定制 1V1/VN + 个性化定制服务 + 辅导目标保障
研必有中全程班
公共课 —— 政治、英语、数学、管综
专业课 ——311/333 教育、433 金融、法硕、306 西医、307 中医、308 护理
慧学 D 计划
课程:直播 + 录播;服务:线上
增值课程
导学预科增值模块课:夏令营、暑期作业解析课
基础预科增值模块课:冬令营、寒假作业解析课
基础增值模块课:政治、英语、数学、管综
提高增值模块课:政治、英语、数学、管综
冲刺增值模块课:政治、英语、数学
慧学 A 优势详解
精准定位考点:课程计划深度剖析考研各科大纲,精准把握历年高频及新增考点,帮助学生实现高效复习,避免无效刷题。
科学定制化学习路径:根据每一位学员的学习基础、进度和目标院校进行个性化学习计划定制,让学生在有限的时间内实现最大化的学习效果。
优秀师资团队:集结业内资深讲师,他们凭借深厚的教学功底与实战经验,将复杂的理论知识生动形象地传授给学生,帮助学生快速提升学科素养。
全程陪伴式辅导:从前期择校咨询到中期知识精讲,再到后期全真模考与考前冲刺,专业团队将全程陪伴学生度过考研征程,及时答疑解惑,调整学习策略。
海量优质资源:提供丰富的线上线下学习资料,包含独家研发的高质量教材、实时更新的题库、历年真题详解以及各类辅助学习工具,满足多元化的学习需求。
实战模拟与评估反馈:定期组织仿真模拟考试,结合大数据分析,为学生精确评估复习效果,查漏补缺,明确进步空间。
个性化增值课程:这些课程注重因材施教,设计全面深入,旨在查漏补缺,针对提高。同时,创新的教学模式增强了学习的趣味性和吸引力。






