成为金融界紧缺的复合型人才
CONTENTS
CFA是什么
CFA协会CFA全称Chartered Financial Analyst(特许金融分析师),是全球投资业里最为严格与含金量极高的资格认证,被称为“金融第一考”,为全球投资业在道德操守、专业标准及知识体系等方面设立了规范与标准。《金融时报》杂志于2006年将CFA专业资格比喻成投资专才的“黄金标准”。
CFA协会
主办CFA考试和授予CFA证书的专业机构是总部位于美国的CFA协会(CFA Institute),由全球投资专业人士组成,属于全球非盈利性专业机构,负责主办CFA考试,并为全球金融投资界制定体现职业道德的专业准则。
FRM是什么
FRM全称Financial Risk Manager(金融风险管理师),是全球金融风险管理领域的权威资格认证,FRM由总部设在美国的全球风险管理协会(GARP)设立。近10年来,随着金融前沿学科的快速发展,金融风险管理技术得到了前所未有的重视,FRM考试也因此迅速地发展,并已经得到华尔街和众多著名金融机构、大型公司风险管理部门以及各国政府监管层和金融监管部门的认同,成为全世界金融风险管理领域公认的资格证书。
GARP协会
全球风险管理专业人士协会,Global Association of Risk Professionals,简称GARP协会。GARP协会自1997年成立以来,已经拥有150,000+名会员,成为全球最大最具有权威的风险管理专业人士组织。目前,GARP协会已成为世界清算银行在金融风险管理方面的顾问机构,参与金融领域的技术规范和评价标准的指定。
专全兼攻,做金融紧缺复合型人才
中国金融业快速发展
2019年《财富》世界500强中54家上榜银行有11家中国银行上榜。中国银行业公司所赚取的利润占全部中国公司利润的47.5%,如果不计算11家银行的利润,其 他108家中国上榜企业的平均利润只有19.2亿美元。
星展银行和安永发布的报告《中国金融科技的崛起》显示,虽然英国和美国始终被公认为 全球金融科技的领导者,但中国已经一跃而起,金融行业逐渐走向世界中心。风云突变的国际 金融市场,面临的机遇与挑战并存,唯有真正的精英才能挥斥方遒,成就人生梦想。特别是持 有CFA和FRM双证的人才,是行业内极为稀缺,众多知名雇主竞相聘请的对象。
CFA/FRM人才供不应求
中国目前有800万金融从业人员。
截至2020年2月,我国除港澳台外地区的CFA持证人仅4832位,FRM持证者4365位,具备CFA&FRM双证资质的高端人才更是屈指可数。
处在这样一个金融转型时代,银行、保险公司、证券公司、信托公司、期货公司、第三方理财公司加上互联网金融以及其他创新业务加剧了竞争,淡化了业务之间的隔阂。
在这样的时代下,CFA&FRM双证人才在未来备受全球知名雇主的青 睐,其综合能力水 平受到行业与投资者的广泛认可。
CFA&FRM持证人就业面更广
1.CFA&FRM,金融界硬核双证
CFA偏向投资,更加全面,包含的知识点比FRM更广泛。FRM偏向风险管理,定量分析比重更大,对信用风险及操作讲解更加深入。全面与专业的学习,使CFA&FRM双持证者有更多的就业岗位选择机会。
国家政策大力支持
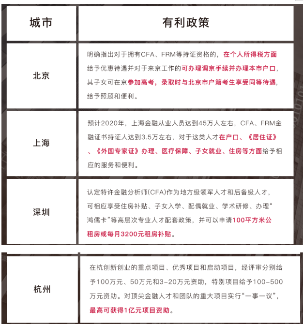
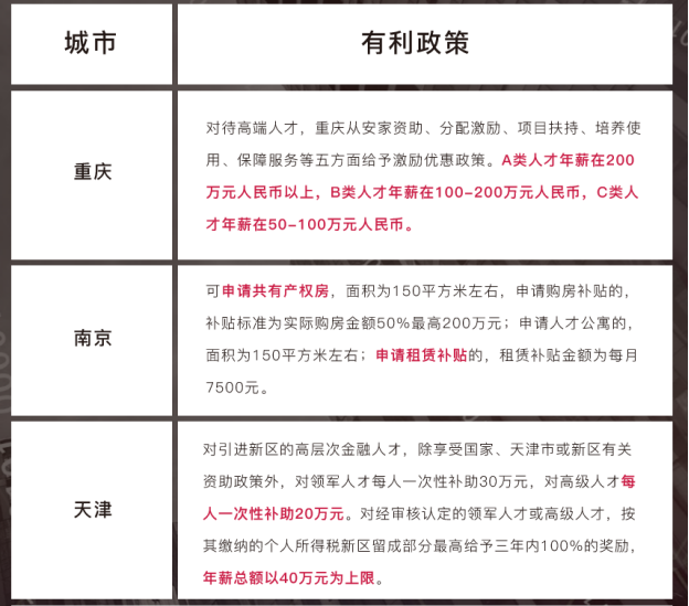
为了满足金融高级人才需求,北京、上海、深圳、南京、成都等多个中心城 市将CFA&FRM列入其“人才引进计划”评价标准中,可见培育能够胜任金融核心 岗位的CFA&FRM双证人才刻不容缓!
2.双证人才培养,让你赢在起点
CFA和FRM所学的专业知识体系不仅可以帮助您理解金融市场、金融产品以及各类投资工具,还可以深入掌握这些金融产品背后的各类风险,帮助您提高综合运用能力、管理评估能力等。更重要的是,通过学习CFA和FRM,能够提升专业分析判断能力,面对复杂的投资决策,能够通过全面分析解决问题,同时提高您的职业发展竞争力。CFA&FRM双证能够让您在众多的求职者中脱颖而出,更轻松地入职高端金融机构。
2.双证人才培养,让你赢在起点
金融界“双子星”,一起学更高效
CFA和FRM知识体系存在重合,因此双证学习更加省时高效,知识点掌握更加牢固,能有效缩短取证周期。
CFA和FRM一级:CFA三个级别的知识点和FRM一级的知识点重合率高达80%,尤其FRM定量分析这一科目和CFA一二级数量科目达到极高相似度。另外,有关于衍生品、固定收益、投资组合管理这些知识的学习,CFA和FRM的重合度也较高。整体而言,FRM一级知识点大部分与CFA一二级科目知识点重合。
2.双证人才培养,让你赢在起点
CFA和FRM二级:从表格中可以观察到,FRM二级和CFA知识点的重合率达30%以上,其中投资风险管理重合度高达70%。 FRM二级整体围绕风险管理展开,分别有市场风险、信用风险、操作风险和投资风险,四大风险涉及到公司风险管理的方方面面。同时,FRM二级还包括了巴塞尔协议和金融案例的学习,更深层次地帮助学生认识和理解风险管理在现实金融市场中的应用。综合而言,如果说FRM一级是对CFA一二级的巩固性学习,那么完成FRM二级的学习则是对CFA整体学习的进阶和升华。
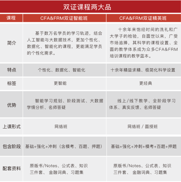
3.双证品牌课程,金程匠心打造
智能/传统个性化,双证课程随心学
金程教育10余年教学沉淀,基于“3+2+3”经典教学模式,基础、强化、冲刺3大教学阶段,2次全真模考,框架搭建、习题测练、押题直击3大效果保障,助力CFA&FRM双证学员更加快速通过考试。
3.双证品牌课程,金程匠心打造
3.双证品牌课程,金程匠心打造


















