在当今社会,心理健康问题日益受到人们的重视。心理咨询师如同心灵的灯塔,为迷茫和困惑的人们指引方向,行业呈现出前所未有的火爆态势。市场需求如此之大,而专业的心理咨询师却供不应求。
面对广阔的市场前景,越来越多人开始投身于心理咨询师的学习与培训中,希望通过专业知识和技能,开辟一条新的职业道路。系统的学习和专业的证书,是入行的敲门砖。
华夏思源《心理咨询师尊享取证班》应运而生,帮助所有心理学爱好者学习取证,提供从基础知识到考前冲刺、再到实际应用的全方位学习路径。
面对广阔的市场前景,越来越多人开始投身于心理咨询师的学习与培训中,希望通过专业知识和技能,开辟一条新的职业道路。系统的学习和专业的证书,是入行的敲门砖。
华夏思源《心理咨询师尊享取证班》应运而生,帮助所有心理学爱好者学习取证,提供从基础知识到考前冲刺、再到实际应用的全方位学习路径。
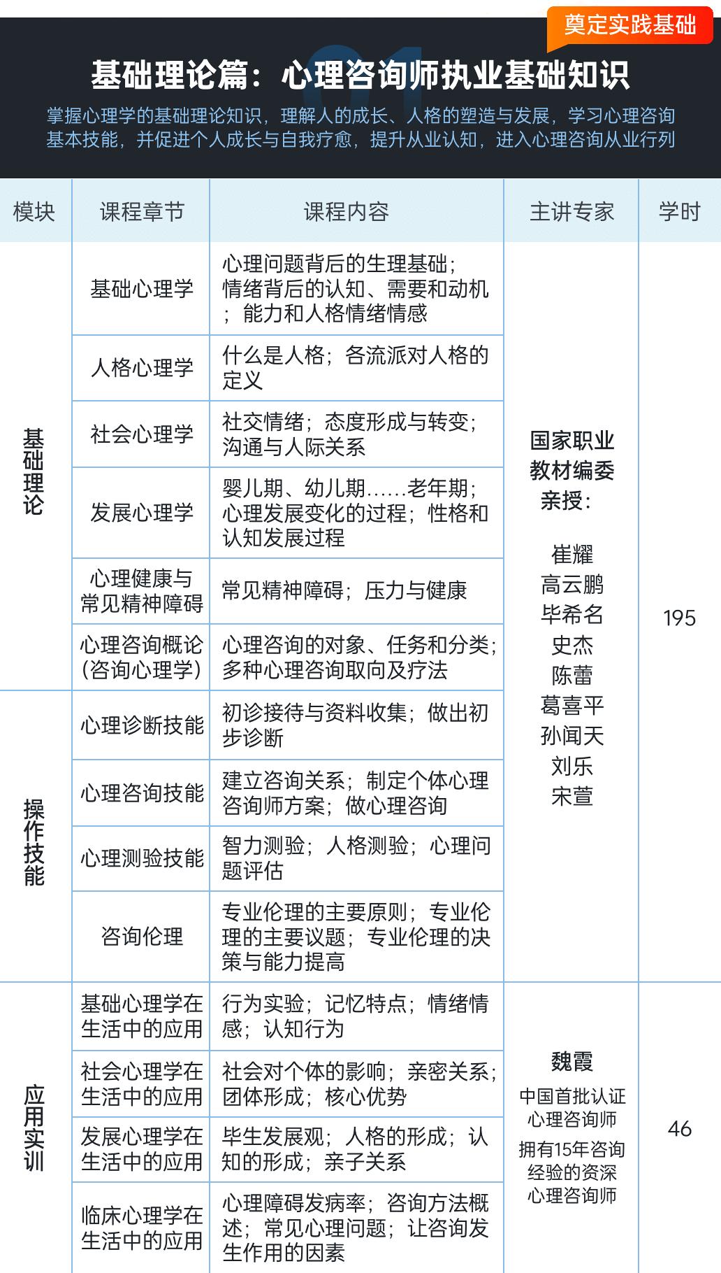
课程体系:三位一体,取证与应用并重
《心理咨询师尊享取证班》采用"基础+取证+应用"三位一体的课程体系,帮助学员在扎实掌握理论知识的同时,提升实际应用能力,顺利通过职业资格考试。
- 基础知识阶段:系统学习普通心理学、社会心理学、发展心理学、变态心理学等核心课程,建立扎实的理论功底。
- 考前冲刺阶段:经验丰富的师资团队量身定制复习计划,高效备考,确保顺利取得心理咨询师职业资格证书。
- 实际应用阶段:将所学知识应用于个人成长、家庭关系、职场沟通、社会交往等生活场景。
师资团队:资深专业,倾囊相授
华夏思源汇聚了一批拥有多年心理咨询和培训经验的资深教师。他们不仅具备深厚的学术背景,更在临床咨询中积累了丰富的实战经验。课程团队由经验丰富的心理咨询师和教育学专家共同组成,确保每一位学员都能获得高质量的教学与陪伴。
课程特色
- 系统全面的课程体系,涵盖心理咨询的各个领域;
- 经验丰富的师资团队,为您提供高质量的教学与陪伴;
- 基础+取证+应用三位一体,确保学习效果;
- 专属学习计划,贴心教务服务,全程陪伴学习。
适用人群
本课程适合心理学爱好者;有志于从事心理咨询工作的新人;希望提升职场竞争力的在职人员;以及希望运用心理学知识改善家庭关系、提升生活质量的所有人士。
心理咨询师尊享取证班是什么?
华夏思源心理咨询师尊享取证班是集基础知识学习、考前冲刺辅导、实际应用指导于一体的系统化取证培训课程,帮助学员顺利考取心理咨询师职业资格证书。
学完能直接就业吗?
取证只是第一步,本课程同时注重实际应用能力的培养,帮助学员在学习过程中积累实践经验,为后续就业或执业打下基础。
课程收费多少?
具体费用请拨打400-061-6586或添加微信pxbbaoming咨询程老师,课程顾问将根据您的具体情况推荐最适合的课程方案。
适合哪些人报读?
适合心理学爱好者、有志于从事心理咨询工作的新人、希望提升职场竞争力的在职人员,以及希望运用心理学知识改善家庭关系的所有人士。
开启您的专业成长之路
欢迎来电咨询或添加微信了解课程详情
咨询电话:400-061-6586 | 微信:pxbbaoming | 联系人:程老师






