开课时间:2020年7月份
2020年 上海《国际注册高级少儿礼仪培训师》双认证班 | |
2020年1月15日-20日 | 2020年7月23日-28日 |
2020年2月22日-27日 | 2020年8月23日-28日 |
2020年3月22日-27日 | 2020年9月23日-28日 |
2020年4月23日-28日 | 2020年9月22日-27日 |
2020年5月13日-6月2日(线上) | 2020年11月22日-27日 |
2020年6月22日-27日 | 2020年12月21日-26日 |
一.权威报道:
环球礼仪商学院的《国际注册高级礼仪培训师双证班》先后被英国电视台、美国记录频道、上海星尚频道、人民日报、CCTV中央、人民电视台报道,培新一代礼仪精英,打造终生成长平台,以技能成长为核心,以学员个体为点评、纠正为基础,输送全国,甚至国外华人。
近年来,通过环球礼仪培训老师的介绍,我国培训市场风起云涌,发展迅猛。据权威信息统计,2013年度中国培训产业规模将首次突破10000亿元。礼仪培训师,一个“金领中的金领”的钻石职业;一个“物心两旺,名利双全”的美好事业;一个“成就自我,点亮众生”的厚德伟业。
目前全国儿童礼仪师的从业人员还是存在很大的空缺,尤其是专业的礼学教材和教学方式经验的师资更是急需。随着近年来国家对传统文化传承的重视,国家领导多次在不同重要场合发言要将传统文化渗透与幼儿教育中,各个学校和院校都在推进国学礼仪文化的传播。顺应国家和社会的发展趋势,如何将传统文化精华融入儿童礼仪,将传统文化经典用“继往开来”的方式传承。在环球礼仪《国际注册高级少儿礼仪培训师》 职业资格班里都有答案。
课程形式说明:
分阶段进阶学习,辅导老师全程跟进,打破地域限制,随时随地开启云课堂,讲师团一对一点评
教材精讲视频+名师实战带练+社群互助成长+创新三证教学+测评题库+终身免费复训
1. 线上教学:
小组制PPT视频讲授教学,每个小组配备一名辅导老师,提供学习指导;
2.考评标准:
每个小组配备一名辅导老师,打卡出勤+试卷答题+视频考核
3.时间安排:
6天追管辅导,三阶段完成,6天全面启动人生逆袭成长之路;
4.学习服务:
24小时响应答疑,1V1专属辅导老师,短信提醒随时在线学习
5.结业说明:
课程学习三个阶段,学习完毕后统一组织考核笔试+视频考核
学员通过考核测评后,会在30个工作日收到测评认证证书
6.协议保障:
学不会,考不过免费重学,直到通关拿证
赠送配套资料:
01、21天三阶段追管辅导在线学习
02、58节国际少儿礼仪标准视频
03、15个国际商务礼仪课程教学模块
04、4大王牌导师在线互动倾囊相授
05、500套国际少儿礼仪培训师题库测试
06、国际国内三证礼仪培训师测评认证
07、礼仪培训师认证班学员版本课件包
08、少儿礼仪培训师在线平台永久学习账号
09、环球少儿礼仪认证课程授权证书印刷版
10、30份儿童礼仪培训师教案
11、少儿礼仪形体礼仪音乐库
12、少儿礼仪课堂游戏方案
二.环球礼仪四大优势
更权威:市场化运作雄师资力量:
1、引领礼仪教育培训行业10年的专业实战礼仪导师
2、国际国内通用双认证世界500强实战培训项目积累
3、国际化礼仪标准10年来孵化4000多名国际礼仪导师,1000名高级形体顾问、500名少儿礼仪培训师
更系统:系统化课体系易懂,易复制:
1、国际化视野,国际礼仪标准体系的设立者
2、丰富的课程结构内容,梳理了一套切实可行“接地气”的课程体系
3、国际介绍率达到95%以上国内体系融合,全面系统学习复制,口碑转
更专业:商业化包装获得平台立体支持:
1、成绩优异者,可包装、宣传、推广,可直接合作
2、参与礼仪项目签约“500强礼仪培训讲师团”
3、享受终身复训机会,礼仪教学课件大礼包,礼仪视频音乐
更多金:品牌化运营线上线下学习保障:
1、免费赠送商业礼仪培训师训练营
2、全程辅助指导您开展当礼仪市场运作,授权头衔品牌
3、环球礼友会线上线下公益微课程全年500节微课学习固化
4、一次投入终身享受复训,终身免费升级知识
三.下列人士适合报名参加:
1、 中小学教育者、对儿童礼仪感兴趣的所有人士
2、 希望自己的孩子将来彬彬有礼的父母
3、 幼儿园、小学教师、市场职业礼仪培训师
4、 艺术培训讲师、亲子心理讲师、亲子沙龙讲师等
5、 希望系统学习儿童国礼、培养彬彬有礼的孩子的家长
6、 有志于做儿童礼仪教育与礼仪文化传播的各界人士
四、课程大纲内容
您希望培养一个好脾气、不恶作剧的孩子? | 您希望培养一个自信、积极、阳光、谦和、有礼的孩子? |
您希望培养一个懂事、见到克人能主动打招呼并热情招待有礼貌的孩子? | 您希望培养一个情感不淡漠,有自控能力、有同情心和自信心的孩子? |
您希望培养一个既有远见卓识的视野、又有孜孜不倦态度的孩子? | 您希望培养一个落落大方、有气质有魅力的气质? |
您希望掌握儿童心理特点,成为因材施教的儿礼老师? | 您希望掌握不同儿童年龄阶段有特色、又趣味的教学方法? |
礼仪授课技巧?如何进行课堂设计? | 21天将破解中国礼仪培训教练系统的秘密。 |
国际高级礼仪培训师教学十五章节
《国际高级注册少儿礼仪培训师》课程大纲
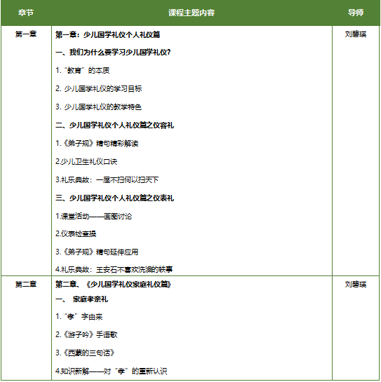
第一讲:少儿国学礼仪个人礼仪篇 | 第二讲:少儿国学礼仪家庭礼仪篇 |
一、我们为什么要学习少儿国学礼仪? 1.“教育”的本质 2. 少儿国学礼仪的学习目标 3. 少儿国学礼仪的教学特色 二、少儿国学礼仪个人礼仪篇之仪容礼 1.《弟子规》精句精彩解读 2.少儿卫生礼仪口诀 3.礼乐典故:一屋不扫何以扫天下 三、少儿国学礼仪个人礼仪篇之仪表礼 1.课堂活动——画图讨论 2.仪表检查操 3.《弟子规》精句延伸应用 4.礼乐典故:王安石不喜欢洗澡的轶事 | 一、 家庭孝亲礼 1.“孝”字由来 2.《游子吟》手语歌 3.《西蒙的三句话》 4.知识新解——对“孝”的重新认识 二、家庭用餐礼 1.餐桌情景剧 2.用餐礼仪的“三会” 3.用餐礼的古礼今用 4. 端碗的正确知识 5.夫礼之初,始诸饮食—《礼记?礼运》 |
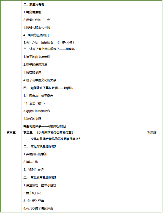
第三模块:少儿国学礼仪个人礼仪篇 | 第四讲:少儿国学礼仪公共礼仪篇 |
一、让孩子爱上手中的筷子——用筷礼 1.筷子的由来与传说 2.筷子的使用方法 3.用筷的忌讳 4.筷子与中国文化的关系 二、 如何让孩子尊长敬师——敬师礼 1. 礼乐典故:曾子避席 2. 什么是“敬”? 3. 敬师礼的鞠躬动作 4. 鞠躬的来源 鞠躬礼的故事——致敬不分时日 | 一、 少儿公共场合常见的不文明言行举止? 二、 常见排队礼如何做? 1. 养成排队的意识 2. 排队儿歌 3.“规则”意识 三、 常见乘车礼如何做? 1. 课堂活动:搭车小游戏 2. 乘车礼口诀 3. 《礼记》经典 4. 公共交通工具的注意
|
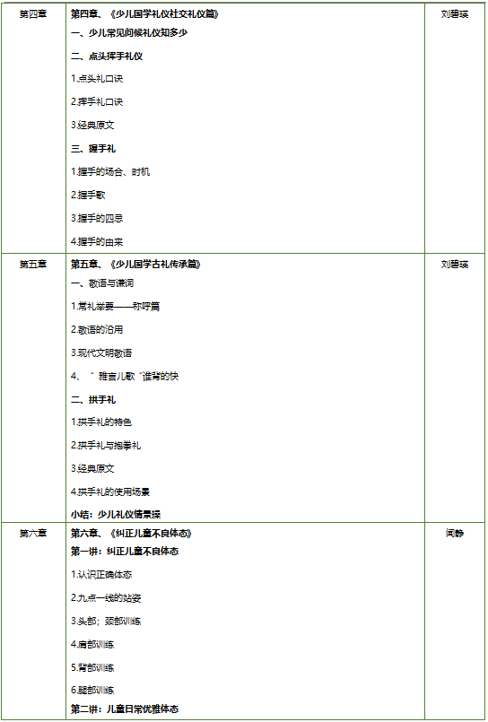
第五讲:《少儿国学礼仪社交礼仪篇》 | 第六讲:《少儿国学古礼传承篇》 |
一、少儿常见问候礼仪知多少 二、点头挥手礼仪 1.点头礼口诀 2.挥手礼口诀 3.经典原文 三、握手礼 1.握手的场合、时机 2.握手歌 3.握手的四忌 4.握手的由来
| 一、敬语与谦词 1.常礼举要——称呼篇 2.敬语的沿用 3.现代文明敬语 4、“ 雅言儿歌“谁背的快 二、拱手礼 1.拱手礼的特色 2.拱手礼与抱拳礼 3.经典原文 4.拱手礼的使用场景 小结:少儿礼仪情景操 |
第七讲:《纠正儿童不良体态》 | 第八讲:《儿童日常优雅体态》 |
1.认识正确体态 2.九点一线的站姿 3.头部;颈部训练 4.肩部训练 5.背部训练 6.腿部训练 | 第二讲:儿童日常优雅体态 1.自然站姿 2.标准站姿 3.标准坐姿 4.优雅蹲姿 5引导手位 6少先队队礼 |
第九讲:《行走的魅力》 | 第十讲:《让我们的孩子高贵起来》 |
1.平衡力训练 2.协调性训练 3.摆臂训练 4.膝盖训练 5.步态中的禁忌 6.步态训练 | 1、我为什么要做儿童礼仪 2、为什么说这个时代是学礼仪的最佳时机 3、中国孩子为什么要学礼仪 4、儿童礼仪学什么? 5、儿童礼仪与成人礼仪的区别 |
第十一讲:《让我们的孩子高贵起来》 | 第十一讲:《不一样的孩子不一样的调教》 |
6、如何区分不礼貌行为和偏差行为 7、不同性格的孩子不一样的调教 8、如何教孩子礼仪 9、儿童礼仪与通识教育 10、做个世界小公民 | 1、不同性格色彩的不同特质 2、不同性格的孩子在礼仪上的不同表现 3、不同性格的孩子都源于什么样的家庭背景 4、如何用不同的方法调教不同性格的孩子 |
第十三讲:《因礼仪而引发的家庭矛盾和解决方法》 | 第十四讲:《世界各国的礼仪风俗和禁忌》 |
1、孩子不收拾房间,妈妈一直在指责孩子 2、孩子吃饭时没有吃相,好吃的菜放到自己面前,妈妈指责孩子,奶奶护着孩子,婆媳发生争执,爸爸不知所措,爷爷出面解决 3、孩子用水枪滋到邻居,邻居告状,孩子父母于邻居发生争执 4、老师找家长说孩子撒谎,父亲不分青红皂白打了孩子 5、分析人物关系心理动因及解决方法 | 1、美国礼仪风俗和禁忌 2、日本礼仪风俗和禁忌 3、英国礼仪风俗和禁忌 4、俄罗斯礼仪风俗和禁忌 5、德国礼仪风俗和禁忌 6、法国礼仪风俗和禁忌 7、中国礼仪风俗和禁忌 |
第十五讲:《儿童礼仪夏令营里的真实案例》 | 第十六讲:《 当代好老师————有“备”而来 儿礼课认知篇 》 |
1、你怎么可以吃四片西瓜(用餐礼仪) 2、我爷爷又老又丑我为什么要尊重他(家庭礼仪) 3、今天我们来上一节“爱情课”(同学礼仪) 4、难道男生就该被女生打吗?(小绅士礼仪) 5、我帮助了它,可是我却失去了机会(校园礼仪) | 第一讲:有“备”而来,儿童礼仪课认知篇 : 1、少儿礼仪TTT授课技巧能力的三维度“ASK” 2、VS传统课堂与理想课堂,开发好课堂 3、学生的四类主型及因材施教 4、少儿礼仪课程设计模型: 备 试 重 延 少儿礼仪课程呈现模型: 激 引 主 示 二、蕴育“礼”想 爱为明天,教师素养篇: 1、儿礼授课技巧课程的目标设定 2、儿礼师应具备的师品仪行“九宫格” 好老师 : 爱专佳,学诚细,合情趣 |
第十七讲:《好孩子——与孩子建立良好连接 是成功教育的基础》 | 第十八讲:《好教育篇——— 精彩演绎无极限》 |
1、 1、 不同时期儿童在儿礼课中认知学习的特点及儿童心理学 A: “幼儿期”认知发展:(前运算阶段) 好奇,好动 ,好玩 B: “小学儿童”年期认知发展:(具体运算阶段) 激励,规范,学习 C: “中学青少年“期认知发展:(形式运算阶段)自我,真诚,独立 2、 2、幼儿期、儿童期主导性互动活动的设计: Game classroom 的“2C”、“6A”,丰富课堂的互动性 3、激发学习的原动力,提高学生的乐学: 直通儿礼课堂游戏设计的“6”KE | “好教育”——教师授课的表现是成功教育的重点∶ 1、高级感十足的肢体语言和无声姿态语的运用 2、魅力课堂语言的技巧 3、驾驭课堂的教具设计 4、课堂形式的艺术价值 |
第十九讲:《好课堂篇 —— 精雕细琢完整设计》 | 第二十讲:《实现精彩教学的五个步骤》 |
1、 1、课程开场四部曲及自我介绍的五形式 2、 2、儿童课设计的十二个要素教案的编写步骤,完整儿礼课的呈现 u A\教学目标纷呈 u B\教学目标用词 u C\目标撰写技巧 u D\重点分析,难点分解 E\课堂准备细节 | u 1、导入新课三要素 u 2、讲授新课需要注意的三个方面 u 3、巩固练习有效果的三点要领 u 4、归纳总结小技巧 u 5、延伸课安排需要的目标性 **案例分析及运用: 儿礼设计模型“备 试 重 延“ 儿礼呈现模型 “激 引 主 示” 1、 实现具有“高级感“儿礼课不可缺少的秘籍 |
第二十一讲:《好朋友篇 ---- 引燃思维 点燃课堂 繁花似锦》 | |
一、课堂突发事件的应急处理及思考 l 1、转“动”为安,排除动干扰 l 2、化解学生课堂情绪化 l 3、裁判员又是“幽默的演员” l 4、以点提面,及时转化注意力 l 5、平静自然,转化,完整授课 | 2、 二、启航少儿礼仪事业,如何运营设计与推广? 最系统:根据心智营销理论,五大系统,八大战术 |
六、学后保障
成绩优异者,可与本机构直接签约,加入公司旗下网站“五百强落地礼仪讲师团”,公司负责包装、宣传、推广。
享受本课程终身优惠复训机会,分享最前沿研究与实践成果,拿到就可以用的学习资料
七、报名资料
1、报名回执单2、身份证(复印件电子)3、两寸免冠电子彩照1张4、报名方式(点击下载报名表)6、学员需预先交纳排课报名费1000元,并及时和班委会确认。确认收到排课报名费后安排培训班,制作教材,发放学习须知,学员在报到时付清剩余学习费用。
八、课程特色
01、证书权威:国内国际双认证,行业普遍认可
02、名师授课:多位业内名师联袂授课,确保效果
03、终身保障:学员每周微课分享,专业老师点评
04、免费复训:一次学习,免学费复训,终身学习
05、免费指导:免费职业发展指导,免指导老师品牌包装
06、推荐授课:优秀学员成为商学院签约讲师,推荐授课
07、海量资料:独家提供几十G海量培训师必备素材库
08、社群督学:提供社群互动,多方位礼仪知识点训练
09、打破传统:线上+线下双线教学,三阶段轻松考证
10、效果保障:学不会,不收费,确保轻松通关拿证
九、讲师介绍
导师 刘碧瑛:
环球礼仪商学院 高级培训师
国际注册高级礼仪培训师
教育部CAEA认证高级礼仪培训师
国家注册企业培训师
国家注册二级心理咨询师
《少儿国学礼仪》版权课程 创始人
上海交通大学 特聘礼仪讲师
北大EMBA研修班 特邀讲师
中国商道智慧企业发展研究院 特聘国礼研究员
国家注册校园礼仪文化推广大师
国学礼仪辅导教师
导师 闻静:
环球礼仪商学院 高级培训师
中国职业模特委员会委员
福建省模特协会副会长
资深模特教练,时尚秀场导演
厦门国际电影节总导演
国际注册高级礼仪培训师
环球礼仪商学院国际注册少儿礼仪形体礼仪讲师
北京三维设计研究院高级模特教师
全国模特职业艺术认定中心模特教师
获北京时尚编导荣誉证书
获福建省模特行业先进工作者称号
导师 崔静静:
环球礼仪商学院 高级培训师
国际注册高级礼仪培训师
中国幼教网儿童教育特约专家
全国策划师人才开发与培训基地特聘导师
中国模特大赛形象导师及评委
中国教育部联盟百强讲师
CIPTT国际职业培训师
中国人力资源和社会保障中职协 高级讲师
全国第三届园长大会特邀讲师
高校公共关系及大学生创业指导导师
香港贝佳国际教育集团 精英园长培训班讲师
青少年教育教学研究院学前教育委员会理事成员
深圳市我才我用企业管理咨询有限公司 高级礼仪讲师
SDTV少儿频道“辣妈驾到”亲子 育儿专家团成员
*十二年高端教育校园管理经验
《都市女报》“家庭亲子礼仪“专栏特约教育专家
中国石化大客户经理 客户心理学培训师
中国银行、中国华夏保险、民生银行特聘礼仪顾问
*臻舍女子学堂气质形象塑造课程创始人
导师 邵珊
环球礼仪商学院 高级培训师
环球少儿礼学委员会 委员
环球礼仪商学院高级少儿培训师
妈妈学堂创始人
知名家庭教育专家
中西方儿童礼仪素养教育首创者
英国CPD认证礼仪指导师
祖父母学堂代言人
原月子会所院长
儿童早期教育指导师
中科院心理所儿童心理发展与教育专业研究生
斯玛特教育集团 首席家庭教育专家
十二、证书介绍
1、【中商联商业职业技能鉴定指导中心证书高级少儿礼仪培训师证书】
中国商业联合会商业职业技能鉴定指导中心是人力资源和社会保障部批准设立的,负责商业服务行业职业技能鉴定及相关工作组织实施的事业法人单位。根据本单位职能,在人力资源和社会保障部指导和授权下,开展商业服务业行业相关证书考评,颁发对应的技能和专业证书;负责组织实施全国商业服务业技能考评员的考评、认证及管理工作。
经培训考核合格的学员,可以获得本中心颁发的《岗位专项技能证书》。本证书是劳动者从业前培训、在岗培训、创业培训及其他技能培训的证明,表明持有者已通过相关课程的培训和考核,达到相关专业知识和技能的要求。本证书编号为唯一编号,可通过中国商业联合会商业职业技能鉴定指导中心官网(www.costic.org)查询。
目前在形象礼仪和培训师认证领域,本证书是唯一人社部职业鉴定鉴定中心公示的证书。人社部国家职业资格认定查询网站(http://zscx.osta.org.cn/)中“全国各行业/企业职业技能鉴定中心信息管理员联系表”里面可以清楚的看到“中国商业联合商业会职业技能鉴定指导中心”。
2、【英国伦敦城市行业协会 注册国际高级少儿礼仪培训师证书】
英国伦敦城市行业协会(City & Guilds)是英国最负盛名、最庞大的职业资格颁证机构,也是是现今世界上规模最庞大的国际评审及资格颁授机构,拥有140多年历史。City & Guilds获得人社部资格认证的国际认证机构(2000年通过认证),City & Guilds是伦敦市政府和16个行业工会于1878年联合组建的职业技能教育组织。1884年City & Guilds成为面向全国的职业教育和资格等级考试、发证的机构。
1900年英国维多利亚女王向City & Guilds颁发诏书, 规定City & Guilds作为不盈利的慈善性组织,其宗旨是帮助在职人士获得及提高技能使其在就业、晋升和个人发展方面享有更大的优势。
1901年国王爱德华七世亲自担任了City & Guilds的名誉主席。现在,伊莉莎白女王多次造访City & Guilds,她的丈夫菲立浦亲王担任City & Guilds的名誉主席。
目前, City & Guilds的资格证书有800多种,涵盖26个行业领域,每年考生人次多达300万。在全球,拥有超过10000个授权考试中心,遍布五大洲100多个国家。
覆 盖 面 广
全世界每年近200万人获得City & Guilds颁发的证书。City & Guilds负责颁发英国国内60%以上职业资格证书,在英国平均每5户家庭就有一张City & Guilds的证书。City & Guilds 的学习者:从公民到英国首相。
City & Guilds职业资格作为工作技能的衡量标准得到来自高等学府、行业和雇主等各个层面的认可。在全球众多国家和地区,City & Guilds职业资格已成为行业技能标准的代名词。City & Guilds还直接与许多国家政府合作,开发和改进这些国家的职业资格体系。City & Guilds还获得了国际质量ISO9001认证。
1994年首次在中国成立授权考试中心
1995年首次举行City & Guilds国际职业资格考试
1998年与中国劳动和社会保障部职业技能鉴定中心签订合作协议
2000年通过中国劳动和社会保障部(现人力资源和社会保障部)的资格审核,成为第一个在华推广国际职业资格的外国认证机构,并获得注册证书。
2003年3月成立中国总部,负责中国地区业务拓展,考试及培训的监督。
2007年与中国劳动和社会保障部职业技能鉴定中心续签了合作协议。
人力资源和社会保障部职业技能鉴定中心对City & Guilds进行公示
City & Guilds国际背景:
●英国全球最大职业资格认证机构之一
●超过140年历史,皇室授权机构
●证书涵盖26个行业领域,资格证书有800多种
●英国平均每5户家庭就有一张职业资格证书持有人占比60%以上
● 1901年国王爱德华七世亲自担任了City & Guilds的名誉主席
●伊莉莎白女王多次造访City & Guilds
●菲立浦亲王担任City & Guilds的名誉主席
●全球100多个国家超过10,000家授权中心
●每年超过300万人参加考证
City & Guilds资质优势:
●第一个在华外国认证机构,并获得注册证书
●人力资源和社会保障部职业技能鉴定中心对City & Guilds进行公示
●获得了国际质量ISO9001认证
●代表了行业最新职业标准
●资格证书持有者胜任本级别的工作岗位
●有完整的晋级架构,为就业、深造打下坚实的基石
●在英联邦、欧盟等多个国普遍认可,职业资格的全球通行证
●众多国际流企业认可,专业人士的就业护照
3、【环球礼仪商学院 注册国际高级少儿礼仪培训师毕业证书】
凡参加环球礼仪商学院主办:礼仪培训师、形象设计师、仪态培训师班学员,均可获得环球礼仪商学院授权资格证书。持有此证书,表明已参加环球礼仪商学院课程认证,具备相应的水平和能力。持有此证书学员,环球礼仪商学院可优先推荐授课机会、就业;可免费参加环球礼仪商学院培训师的训练和辅导平台,可通过环球礼仪商学院官网宣传包装塑造www.hqlypx.com。
中国·环球礼仪商学院是由上海夏礼文化传播有限公司独家运营的礼仪服务管理咨询培训公司。是一家集礼仪素养、礼仪培训、服务微咨询、企业定制化培训为一体的礼学教育机构。2008年开展礼仪咨询培训业务,参与奥运会、世博会、大运会礼仪培训项目,国内最早一批的专业礼仪培训机构;公司是人保部、美国认证协会()认证授权,全国人才储备工作委员会认证授权机构。在全国拥有一批10年级的战略礼仪专家顾问团队,近300人的专家签约队伍。为企业提供礼仪服务体系微咨询解决方案,公司孵化企业国际礼仪培训师数目超过5000人!帮助企业打造最强大的礼仪文化智库生态圈,为企业量身定制卓越的礼学服务体系解决方案。









