雏鹰计划保研辅导(含理工核心论文辅导发表)
【开课时间】2025/11/24【上课地点】北京【学习费用】139998
大咖寄语
我深感荣幸能与这样一群充满激情与梦想的团队并肩作战,共同为广大学子铺设通往学术殿堂的坚实桥梁。
坚守教育初心,传递知识之光。大学规划对于每一位大学生都非常重要。教育的本质,不仅仅是为了学生专业能力的提升,更是要激发他们对知识的渴望,培养他们独立思考、解决问题的能力。
注重质量,精益求精。我们不断优化课程体系,精选教学内容确保每一堂课、每一次辅导都能精准对接学生需求,实现高效学习。同时,加强师资建设,吸引更多具有深厚学术功底和丰富教学经验的专家加入,共同提升教学质量和水平。
关注全面发展,助力梦想启航。升学只是学生成长道路上的一个阶段性目标。我们要关注学生的全面发展,不仅在学业上给予支持,还要在心理、职业规划等方面提供指导。鼓励学生积极参与社会实践,拓宽视野、增长见识。让我们共同努力,为每一位学子插上梦想的翅膀,助力他们飞向更加辉煌的明天。
我相信在全体成员的共同努力下,我们一定能为更多的学子提供优质的教育服务,为国家的教育事业贡献我们的力量!
郑毓煌教授
后保研高级合伙人
清华大学经济管理学院博士生导师
哥伦比亚大学博士
课程曾获得超过1000万人次听课
获得教育部颁发的“国家精品在线开放课程”和“国家级一流本科课程”国家级荣誉。
大咖寄语
在这个知识驱动、竞争激烈的时代,能够投身于教育这一充满希望与挑战的事业中,我们深感荣幸与责任重大。作为公司的合伙人,我们更是在倾注心血与期待,共同塑造一个能够引领行业、助力学子梦想成真的卓越平台。
梦想启航,助力成长。升学之路,是每一位优秀学子追求卓越、实现学术梦想的重要途径。我们深知,在这条道路上,每一位学子都渴望得到专业的指导与全力的支持。因此,我们致力于打造一个集优质师资、精准辅导、全面服务于一体的保研辅导体系,为广大学子提供强有力的后盾,助力他们扬帆起航,逐梦前行。
创新驱动,追求卓越。在升学辅导领域,我们始终坚信创新是引领发展的第一动力。我们将不断探索更加高效、科学的辅导方法,引入先进的教育技术,优化课程设置,提升教学质量。同时,我们也将密切关注行业动态,积极应对市场变化,确保我们的服务始终走在行业前沿,满足广大学子的多元化需求。
诚信为本,共筑未来。诚信是我们企业的基石,也是我们与学子、合作伙伴之间建立信任的桥梁。我们将秉持诚信经营的原则,坚持公平公正的服务理念,确保每一位学子都能享受到高质量、无偏见的辅导服务。
展望未来,信心满满。在全体团队成员的共同努力下,我们定能不断突破自我、超越极限,为广大学子开启更加辉煌的学术与人生篇章!
陈晶
后保研高级合伙人,清华大学法律硕士
知识内容创作者,知名教育投资人
前蓝象资本副总裁,负责教育项目投资
投资与投后管理数十个教育项目。
创始人寄语
亲爱的同学们,大家好!我是柯老师,也是后保研的创始人。曾经,我也是一名保研人,本科就读于中南财经政法大学,凭借专业第一的优异成绩成功保研至中国人民大学,之后又在清华 MBA 继续深造,不断提升自我。
自踏上这条为广大学子助力的道路起,从最初的公益讲座,我便秉持着坚定的信念与执着的追求。历经 13 年的不懈努力,逐步构建起一套专业化的保研服务体系,在行业内竖起了一面引领发展的旗帜。
一路走来,有幸得到了 30000 多名保研同学的信赖与支持,是你们的信任给予了我们前行的动力,是你们的优异成果铸就了我们的口碑与荣耀。我们将一如既往,与同学们携手共进,在保研之路上砥砺前行,助力更多同学实现梦想!
作为13年行业领路人,个人总结提炼了系统保研方法论,从保研的“个中心、三个基本点"到投递策略的“海投海面”、“院校升级,专业降级”,再到“以终为始,全程规划“等。每一年保研趋势都在发生改变,保研已经从刚开始的只卷绩点到现在成为绩点、科研、论文等全方位的综合竞争。
作为保研er,如何在竞争激烈的当下脱颖而出?我们一直在探索如何帮助学员更科学高效地上岸梦校。13年,我们建立了专业的教研团队,分析保研趋势、沉淀专业知识,构建合理的课程体系,提供更好的教学服务:13年我们搭建了优秀的师资团队,30000+优质师资层层选,确保为学员提供高质量的投课服务:13年,创新驱动、科技赋能,我们的服务不断再升级!加入我们,上岸梦校,成就更好的自己!
柯老师
职务:后保研品牌创始人
成就:·清华大学硕士
殿堂级保研规划师13年升学从业经验
累计辅导1万名学员保研上岸每年辅导200+学子上岸清北TOP院校擅长:保研规划,政策解读,投递策略指导等
IP闭门私享课
讲师介绍
柯文老师
清华大学、中国人民大学双硕士
13年升学指导经验,殿堂级规划师擅长保研规划,政策解读,投递指导等曾帮助1W+学员保研清北复交等名校
升硕实操课
我们专注保研13年,帮助30000+学员进行大学升学规划,独家研发大一大二升硕实操课,课程覆盖升学规划、适合人群、道路选择、路径要点等方面,解决升学规划问题,指导背景提升方法论,帮助同学解决升硕全程疑问。
先导课(2节)
为什么要学这门课?课程解决什么问题
第一章读研读的究竟是什么(2节)
为什么要学这门课?课程解决什么问题
第二章如何判断自己是否需要读研(4节)
从专业、家庭、兴趣、职业等维度分别讲解
第三章读研的三种方式及适合人群(3节)
保研/考研/留学,区别及优劣势分析
第四章大学如何选择适合自己的读研道路(3节)
保研、考研和留学如何兼得?选择及规划介绍
第五章本科生背景提升的底层逻辑(3节)
大学生背提的核心逻辑及如何打造个人绝对长板
第六章构建绩点的绝对长处(10节)
可复制的学霸高分方法论,掌握这些逻辑你也可以满绩
第七章构建英语水平的绝对长处(5节)
各个专业/院校保研要求六级多少分?考雅思的作用是什么
第八章构建科研论文的绝对长板(8节)
科研小白如何从零到一完成一篇核刊论文
第九章构建竞赛的绝对长板(8节)
大学生必须要参加的高含金量/高获奖率竞赛讲解
第十章大学如何找到实习(3节)
实习的作用、升学(保研/考研/留学)和实习的关系
第十一章如何规划保研(6节)
保研途径、资格获取、政策研究、上岸TOP高校法则
第十二章考研规划及备考讲解(4节)
考研院校定位、专业课&公共课&复试备考方法
第十三章留学规划及申请攻略(3节)
留学院校定位、背景提升方法、名校申请攻略
第十四章保研/考研/留学/考公(3节)
保研&考研&留学&考公,如何多手抓
保研名校冲刺
13年保研经验沉淀,独家研发大三保研名校冲刺班,21节课带你打破保研信息壁垒,解决保研夏令营、预推免、九推、推免系统填报等大三保研各阶段疑难问题,带你冲梦校!
第一章大三保研时间轴
第一节 大三下学期保研时间轴
第二节 夏令营、预推免、九推的区别
第二章大三保研如何做定位
第一节 未来导向:定位的三大核心价值
第二节 科学定位:五步分析,三档定位
第三章如何写好保研文书
第一节 简历--展现个人实力的"名片"
第二节 个人陈述--给对方一个录取你的理由
第三节 推荐信--增强个人竞争力的王牌
第四节“套磁”导师--真心实意的意愿书
第五节 研究计划--俘获导师的强心剂
第四章院校投递策略
第一节 打赢保研信息战,高入营率投递方法
第二节 制定严谨的投递计划,网申避雷指导
第五章笔面试通关攻略
第一节 笔面试考核形式与流程介绍
第二节 线上线下笔面试的区别及备考策略
第三节 单面、群面注意事项
第四节 压力面试常见问题及应对方案
第五节 夏令营复盘:五大失利原因盘点
第六节 预推免冲刺:高上岸率通过技巧
第六章名校上岸秘籍
第一节 科学定位,海投海面
第二节 专业降级,院校升级
第三节 终极跨保,捡漏名校
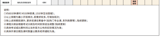
第七章推免系统填报指导
第一节 国家推免系统填报指导
| 项目 | 产品名称 | 产品价格 |
|---|---|---|
| 背景提升 | 背景提升 (标准版) | ?59999 |
| 背景提升 (含理工科核心论文辅导及发表) | ?109999 | |
| 背景提升 (含人文社科核心论文辅导及发表) | ?139999 |
| 项目 | 产品名称 | 产品价格 |
|---|---|---|
| 保研冲刺 | 保研:大三保研申请 | ?29999 |
| 留学申请 | 留学:大三四大港新英澳留学申请 | ?29999 |
| 留学:大三四大英美留学申请 (美国前 50 + 前 30) | ?49999/?99999 | |
| 考研辅导 | 初试准备辅导 | ?29999 |
| 复试辅导 | ?49999 |
全程套餐
| 产品名称 | 产品价格 |
|---|---|
| 综合背景提升 + 保研 / 英港新澳留学 / 考研初试 | ?59999+?29999 |
| 背景提升 (含理工科核心论文辅导及发表)+ 保研 / 英港新澳留学 / 考研初试 | ?109999+?29999 |
| 背景提升 (含人文社科核心论文辅导及发表)+ 保研 / 英港新澳留学 / 考研初试 | ?139999+?29999 |
退费说明
| 产品名称 | 退费条件 | 退款情况 |
|---|---|---|
| 背景提升 (标准版) | - | 纯辅导产品无退费 |
| 背景提升 (含理工科核心论文辅导及发表) | 理工科核心论文未发表成功 | 退论文发表费用 4w |
| 背景提升 (含人文社科核心论文辅导及发表) | 人文社科核心论文未发表成功 | 退论文发表费用 7w |
| 保研冲刺 | 学员无外校 offer | 退大三保研申请辅导费用 (29999 元) 的 50% |
| 留学申请 | 学员无目标院校 offer | 退留学申请辅导费用的 30%-100% 或第二年免费指导 |
| 考研辅导(初试) | 考研初试未通过 | 纯辅导产品无退费 |
| 考研辅导(复试) | 考研复试未通过 | 退考研复试辅导费用 (49999 元) 的 50% |
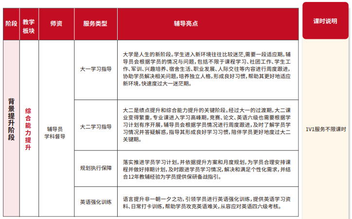
背景提升阶段
保研预备期
大一机会点
以终为始全程规划
院校政策解读 精准个性定位 明确个人目标与路径,制定学习规划
冲刺绩点高排名
夯实学科基础 系统辅导与1V1强化 成绩高分通过冲刺绩点高排名
高效通过英语四级
通过四级专项强化课程与 1V1定制辅导 大一力争高效通过四级考试
大学竞赛初体验
系统了解大学竞赛 竞赛专项学习积累,参与比赛实践锻炼项目组队筹备
论文科研素养培养
TOP师资系统授课 培养科研思维与技能高效学习论文知识夯实写作基础
能力提升期
大二机会点
全程规划动态调整
学年复盘及规划调整 关键期提升重点跟进计划落实监督全方位助力成长
绩点排名稳步提升
基础课系统领学 核心课重点强化 考前重难点梳理 绩点提升保持高排名
六级强化冲刺高分
保研关键要素 争取在大二下之前获得六级高分 达成目标提升保研竞争力
精选竞赛冲击奖项
挑选高含金量竞赛系统指导加1V1提升 全力以赴冲刺高阶奖项
高质量论文成果产出
科研能力进阶 优质师资1V1领学 力争核心级论文产出投递指导助力发表
| 阶段 | 教学板块 | 师资 | 服务类型 | 辅导亮点 | 课时说明 |
|---|---|---|---|---|---|
| 背景提升阶段 | 全程定位规划 | 创始人全程规划辅导员学科督导 | 创始人私享课加分政策解读学员个人定位保研提升规划数内部资料全程答疑跟进规划审核把关 | 1. 创始人私享课:创始人 / 规划师 13 年经验规划保研全程2. 加分政策解读:结合院校政策定制个性化加分策略3. 学员个人定位:结合成绩、院校招生情况定位申请目标4. 保研提升规划:制定细化计划,每月复盘调整5. 数内部资料:覆盖大学三阶段的保研资料(竞赛、科研等)6. 全程答疑跟进:3 年以上经验辅导员跟进规划落实7. 规划审核把关:5 年以上经验学科督导审核规划、动态调整 | 36 课时 1 次 / 月1V1 服务不限课时专属学习规划全程伴学答疑 |
| 背景提升阶段 | 绩点成绩提升 | 绩点专项组专业课咨询师 | 高数提分辅导线代提分辅导经管专业辅导专业课程辅导 | 1. 高数 / 线代提分:TOP 院校高分导师系统授课、题型解析2. 经管专业辅导:TOP 院校导师梳理知识框架、突破课程难点3. 专业课程辅导:上岸名校 90 + 导师 1V1 讲重难点、指导学习方法 | 1V1 教学 40 课时高数进阶 40 课时其他专业 N 课时无限课后答疑 |
| 背景提升阶段 | 英语能力提升 | 英语专项组英语咨询师 | 四 / 六级辅导雅思辅导英语个性化指导 | 1. 四 / 六级辅导:TOP 名师系统讲技巧,冲刺高分2. 雅思辅导:8.0 分以上导师梳理考点,提升雅思成绩3. 英语个性化指导:定制 1V1 方案,攻克薄弱环节 | 1V1 教学 8 课时四级进阶 20 课时六级进阶 20 课时雅思进阶 20 课时无限课后答疑 |
| 背景提升阶段 | 竞赛能力提升 | 竞赛专项组 | 大英赛辅导英赛 / 国赛辅导挑战杯辅导大创辅导互联网 + 辅导系列商赛辅导其他专项竞赛 | 1. 大英赛 / 英赛 / 国赛:国奖导师指导题型技巧、建模 / 论文写作2. 挑战杯:国奖导师指导申报书撰写3. 大创:国家级项目导师指导组队、项目全环节4. 互联网 +:国奖导师指导商业计划书等内容5. 系列商赛:头部奖项导师讲核心技巧6. 其他专项竞赛:专项获奖者全程辅导 | 1V1 教学 8 课时热门竞赛系列班课 100 + 课时无限课后答疑1V1 教学可匹配多位老师(每老师至少 2 节) |
| 背景提升阶段 | 科研论文提升 | 论文专项组论文咨询师(硕士生)辅导员 | 科研能力提升论文写作辅导论文选题审核选刊投稿指导论文投递发表 | 1. 科研能力提升:博导 / 大学老师系统讲论文写作全流程2. 论文写作辅导:含 8 阶段(选题→返修)的论文指导 + EI/CPCI 发表辅导3. 论文选题审核:专项组组长审核选题4. 选刊投稿指导:1V1 投刊流程、期刊推荐等服务5. 论文投递发表:提供国际 / 国省级期刊发表服务 | 论文高级研修班 25 课时1V1 教学 8 课时无限课后答疑选刊投递指导无限课后答疑1 篇国际会议 / 国省级期刊(标准版) |
| 背景提升阶段 | 综合能力提升 | 辅导员学科督导 | 大一学习指导大二学习指导规划执行保障英语强化训练 | 1. 大一学习指导:协助适应大学环境,解决学习 / 生活问题2. 大二学习指导:跟进课程 / 竞赛进展,解答疑惑3. 规划执行保障:落实学习计划,提供保研备战指导4. 英语强化训练:提供资料、打卡,攻克英语考试 | 1V1 服务不限课时 |
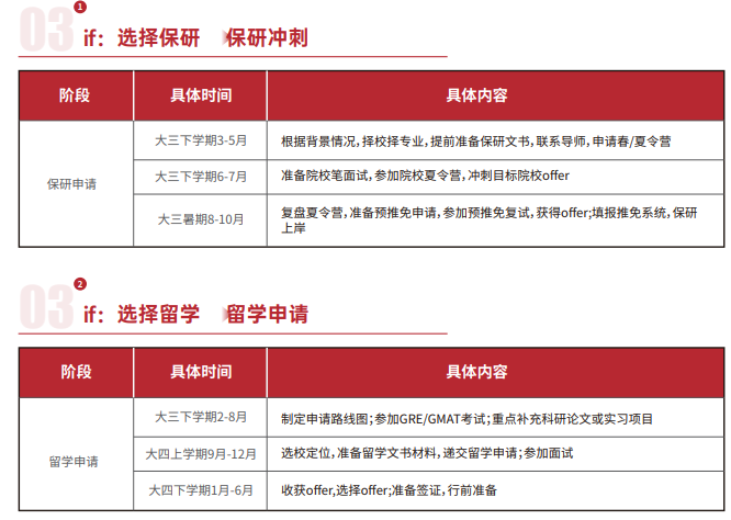
保研冲刺
冲刺准备期
大三机会点
明确目标精准定位
综合实力评估 大三精准定位,明确目标院校及专业知此知彼全力备战
稳步提升名列前茅
核心课程1V1强化 考前冲刺助力 稳固排名高位 最大程度提升院校申请通过率
英语竞赛实力进阶
最后刷分、雅思拔高 拓展参赛成果或二战进阶 确立主负责身份 冲刺特奖国奖
科研拔高助力参营
论文持续进阶 高质量完成多篇论文写发为目标申请和参营做全方位准备
投递考核期
优质文书打造
名校敲门砖 打造个性好文书 中英文简历、个人陈述、推荐信 导师邮件等1V1精修
高效网申投递
报名信息实时关注 申请材料把关申报答疑指导1V1专属投递表助力高效网申
笔面能力提升
笔面试综合提升 个性题库打造 口语强化训练 多轮次实战模拟 能力稳步提升
目标院校辅导
快速咱应师资 入营精准辅导 考核重点解析 历年真题演练 提升梦校通关率
推免填报上岸
推免系统填报指导 全真系统模拟 填报全程陪护 确保顺利上岸
| 阶段 | 教学板块 | 师资 | 服务类型 | 辅导亮点 | 课时说明 |
|---|---|---|---|---|---|
| 背景提升阶段 | 全程定位规划 | 创始人全程规划辅导员学科督导 | 创始人私享课加分政策解读学员个人定位保研提升规划数内部资料全程答疑跟进规划审核把关 | 1. 创始人私享课:创始人 / 规划师 13 年经验规划保研全程2. 加分政策解读:结合院校政策定制个性化加分策略3. 学员个人定位:结合成绩、院校招生情况定位申请目标4. 保研提升规划:制定细化计划,每月复盘调整5. 数内部资料:覆盖大学三阶段的保研资料(竞赛、科研等)6. 全程答疑跟进:3 年以上经验辅导员跟进规划落实7. 规划审核把关:5 年以上经验学科督导审核规划、动态调整 | 36 课时 1 次 / 月1V1 服务不限课时专属学习规划全程伴学答疑 |
| 背景提升阶段 | 绩点成绩提升 | 绩点专项组专业课咨询师 | 高数提分辅导线代提分辅导经管专业辅导专业课程辅导 | 1. 高数 / 线代提分:TOP 院校高分导师系统授课、题型解析2. 经管专业辅导:TOP 院校导师梳理知识框架、突破课程难点3. 专业课程辅导:上岸名校 90 + 导师 1V1 讲重难点、指导学习方法 | 1V1 教学 40 课时高数进阶 40 课时其他专业 N 课时无限课后答疑 |
| 背景提升阶段 | 英语能力提升 | 英语专项组英语咨询师 | 四 / 六级辅导雅思辅导英语个性化指导 | 1. 四 / 六级辅导:TOP 名师系统讲技巧,冲刺高分2. 雅思辅导:8.0 分以上导师梳理考点,提升雅思成绩3. 英语个性化指导:定制 1V1 方案,攻克薄弱环节 | 1V1 教学 8 课时四级进阶 20 课时六级进阶 20 课时雅思进阶 20 课时无限课后答疑 |
| 背景提升阶段 | 竞赛能力提升 | 竞赛专项组 | 大英赛辅导英赛 / 国赛辅导挑战杯辅导大创辅导互联网 + 辅导系列商赛辅导其他专项竞赛 | 1. 大英赛 / 英赛 / 国赛:国奖导师指导题型技巧、建模 / 论文写作2. 挑战杯:国奖导师指导申报书撰写3. 大创:国家级项目导师指导组队、项目全环节4. 互联网 +:国奖导师指导商业计划书等内容5. 系列商赛:头部奖项导师讲核心技巧6. 其他专项竞赛:专项获奖者全程辅导 | 1V1 教学 8 课时热门竞赛系列班课 100 + 课时无限课后答疑1V1 教学可匹配多位老师(每老师至少 2 节) |
| 背景提升阶段 | 科研论文提升 | 论文专项组论文咨询师(硕士生)辅导员 | 科研能力提升论文写作辅导论文选题审核选刊投稿指导论文投递发表 | 1. 科研能力提升:博导 / 大学老师系统讲论文写作全流程2. 论文写作辅导:含 8 阶段(选题→返修)的论文指导 + EI/CPCI 发表辅导3. 论文选题审核:专项组组长审核选题4. 选刊投稿指导:1V1 投刊流程、期刊推荐等服务5. 论文投递发表:提供国际 / 国省级期刊发表服务 | 论文高级研修班 25 课时1V1 教学 8 课时无限课后答疑选刊投递指导无限课后答疑1 篇国际会议 / 国省级期刊(标准版) |
| 背景提升阶段 | 综合能力提升 | 辅导员学科督导 | 大一学习指导大二学习指导规划执行保障英语强化训练 | 1. 大一学习指导:协助适应大学环境,解决学习 / 生活问题2. 大二学习指导:跟进课程 / 竞赛进展,解答疑惑3. 规划执行保障:落实学习计划,提供保研备战指导4. 英语强化训练:提供资料、打卡,攻克英语考试 | 1V1 服务不限课时 |
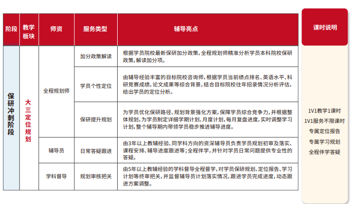
| 保研冲刺阶段 | 大三定位规划 | 全程规划师辅导员学科督导 | 加分政策解读学员个性定位保研提升规划日常答疑跟进规划审核把关 | 1. 加分政策解读:解析本校保研政策,解决加分项2. 学员个性定位:结合成绩 / 科研等,分析目标院校录取情况3. 保研提升规划:制定学期 / 月度计划,每月复盘调整4. 日常答疑跟进:3 年以上经验辅导员跟进规划落实5. 规划审核把关:5 年以上经验学科督导审核规划 | 1V1 教学 1 课时1V1 服务不限课时专属定位报告专属学习规划全程伴学答疑 |
| 保研冲刺阶段 | 背景实力提升 | 英语专项组竞赛专项组论文专项组 | 六级 / 雅思提分竞赛强化提升参营论文辅导 | 1. 六级 / 雅思提分:TOP 名师冲刺六级 600+、雅思高分2. 竞赛强化提升:提供大三专项竞赛列表,获奖者辅导3. 参营论文辅导:提供参营论文写作 / 精修指导 | 六级班课 20 课时雅思班课 20 课时论文高级研修班 25 课时 |
| 保研冲刺阶段 | 笔面试强化 | 同专业咨询师面试专项组口语咨询师 | 笔试强化提升面试强化提升PPT 答辩指导综合面试训练口语能力提升时事热点盘点 | 1. 笔面试强化:结合历年真题,定制提升方案、模拟面试2. PPT 答辩指导:提升 PPT 文书制作 + 模拟答辩3. 综合面试训练:N 轮 1V1/NV1 模拟,积累经验4. 口语能力提升:基础测评 + 多轮模拟5. 时事热点盘点:覆盖多学科热点资料 | 1V1 教学 6 课时N 轮面试训练(含模拟)1V1 教学 8 课时热点资料 |
| 保研冲刺阶段 | 综合能力提升 | 辅导员学科督导 | 规划执行保障笔面试强化训练口语强化训练心理调节指导 | 1. 规划执行保障:落实学习计划,提供保研备战指导2. 笔面试强化训练:覆盖常见题型,保持备考状态3. 口语强化训练:提供资料 + 打卡,积累语料库4. 心理调节指导:疏导备考压力,建立备考心态 | 1V1 服务不限课时笔试资料1V1 打卡训练 |
| 保研冲刺阶段 | 网申投递指导 | 文书专项组同专业咨询师网申专项组 | 文书写作指导文书精修网申填报指导院校投递指导院校信息搜集1V1 投递指导 | 1. 文书指导:定制专属文书系统课,1V1 精修文书2. 网申 / 投递:指导系统填报、投递策略、信息搜集3. 1V1 投递指导:结合背景分析院校策略 | 保研文书系统课1V1 文书全程精修投递策略指导课1V1 咨询答疑1V1 信息服务 |
| 保研冲刺阶段 | 春 / 夏令营指导 | 单校咨询师学科督导辅导员 | 入营院校辅导全流程模拟参营回顾小结夏令营阶段复盘二次定位规划 | 1. 入营 / 过审辅导:目标院校 offer 咨询师 1V1 定向辅导2. 全流程模拟:多轮 1V1/NV1 模拟,提升应试能力3. 复盘 / 定位:总结参营经验,二次规划推免阶段 | 入营后不限院校(≤2 课时 / 校)1V1 咨询答疑 |
| 保研冲刺阶段 | 预推免指导 | 单校咨询师学科督导辅导员 | 过审院校辅导全流程模拟预推免复盘 | 1. 过审辅导:定向辅导笔试 / 面试,提升通过率2. 全流程模拟:多轮模拟,提升应试能力3. 预推免复盘:总结经验,查漏补缺 | - |
| 保研冲刺阶段 | 推免填报指导 | 网申专项组辅导员教学总监 | 系统填报指导填报模拟体验填报全程陪护 | 1. 系统填报:指导材料准备、流程,确保系统填报通过2. 模拟体验:学习填报技术,实操模拟3. 全程陪护:实时答疑,保障填报流程 | 填报指导课填报模拟系统1V1 全程陪护 |
| 保研冲刺阶段 | 推免捡漏指导 | 单校咨询师辅导员 | 捡漏信息支持过审院校辅导系统填报指导 | 1. 捡漏信息:推送推免捡漏信息2. 过审辅导:复试通知后 1V1 定向辅导3. 系统填报:指导捡漏填报 | 1V1 信息服务过审后不限院校(结果导向) |
留学申请
针对有留学规划需求的同学,我们也提供留学申请服务。我们留学顾问及申学导师90%以上具备中外双重学历(包括美国、英国.澳大利亚等国家),具有多年以上英、美、澳、新、香港等国家或地区的申学经验。作为业内最懂求职的留学机构,可根据学生性格与意愿为其提供从学校申请、专业选择、实习规划、职业规划到海内外就业指导等一站式服务。
| 申请阶段 | 服务类型 | 辅导亮点 |
|---|---|---|
| 申请前 | 制定申请路线图 | 针对申请项目,1 对 1 分析申请侧重点,制定整体规划的策略时间表 |
| 申请前 | 职业规则与背景优化 | 实习方向选择、面试与入职建议、职业规划建议,针对性简历制作 / 更新;科研方向选择建议,为学员做背景优势分析 |
| 申请前 | 语言学习资料分享及学习打卡督促 | 1. 针对老师设定的 GPA 目标和考试要求,阶段性督促学习与打卡2. 提供托福 / 雅思及 GRE/GMAT 最新学习资料和备考经验 |
| 申请中 | 确认申请院校与专业 | 1. 与学生沟通明确最终申请国 / 专业2. 双方确认选校方案,按冲刺、匹配、保底三个档次分类3. 按国别 / 地区 / 学校截止日期排序,按时间顺序推进文书 |
| 申请中 | 撰写申请文书材料 | 1. 结合学生个人特色,深度挖掘个性化文书素材,通过电话 / 会议头脑风暴素材2. 按学生意见撰写文书,老师针对性打磨创作,与学生反复讨论、打磨3. 对具体项目要求进行针对性文书写作4. 不限次数修改至满意,由海外导师润色语言句式 |
| 申请中 | 面试辅导(含模拟面试) | 1. 针对需面试项目,给出面试思路指导,协助收集面经2. 结合面经要求,指导学生充分准备面试3. 为学生对接海外导师提供模拟面试 |
| 申请中 | 网申材料准备与提交 | 1. 指导学生准备网申材料(成绩单、在读证明等)2. 指导完成 WES 成绩认证(美国需要)3. 指导准备成绩单单邮、邮寄材料,助力申请流程 |
| 申请后 | offer 选择建议 | 根据学员所有 offer 结果,提供客观、针对性的 offer 选择建议,指导学生缴纳留位费和接受 offer |
| 申请后 | 行前辅导协助入学前各项事宜 | 1. 协助学生确定最终录取条件(语言成绩、大学 GPA 等)2. 确认入学后,指导行前材料准备、签证申请、机票购买及行前准备事宜的指导建议3. 长期辅导:参与回答留学后求职等问题,免费帮学生 3 年内修改求职信和简历 |
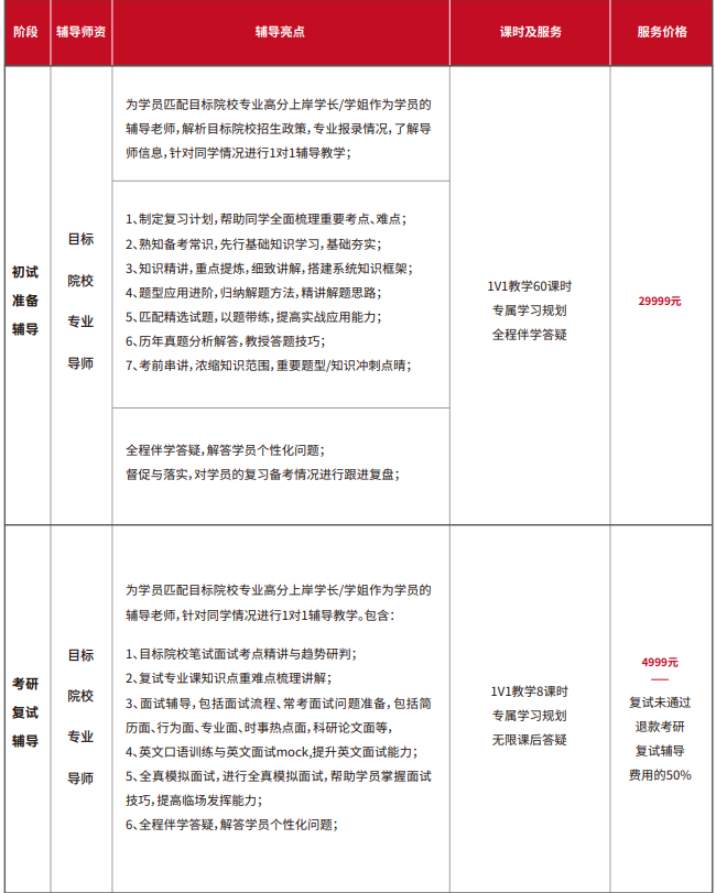
考研辅导
针对有考研规划需求的同学,我们提供考研辅导服务。我们为学员匹配目标院校专业高分上岸学长/学姐作为学员的辅导老师,通过院校分析,专业报录情况分析,对学员进行指导。根据学生性格与意愿为其提供从基础夯实、重点提升、题型进阶、考前冲刺、复试环节辅导等全程辅导服务,让学员高效进行考研初试与复试的准备,帮助学员冲刺上岸梦校。
| 阶段 | 辅导师资 | 辅导亮点 | 课时及服务 | 服务价格 |
|---|---|---|---|---|
| 初试准备辅导 | 目标院校专业导师 | 1. 匹配目标院校高分学长 / 学姐 1 对 1 辅导,解析招生政策、报考情况2. 制定复习计划,梳理考点 / 难点,夯实基础3. 知识精讲 + 题型进阶,归纳解题方法,匹配试题提升实战能力4. 真题解析 + 考前串讲,浓缩知识范围5. 全程伴学答疑,跟进复习情况 | 1V1 教学 60 课时专属学习规划全程伴学答疑 | 29999 元 |
| 考研复试辅导 | 目标院校专业导师 | 1. 匹配目标院校高分学长 / 学姐 1 对 1 辅导2. 笔试 / 专业课重点精讲、面试流程 / 问题准备(简历 / 行为 / 专业等)3. 英文口语训练 + 英文 mock,提升英文面试能力4. 全真模拟面试,提升临场技巧5. 全程伴学答疑 | 1V1 教学 8 课时专属学习规划无限课后答疑 | 4999 元(复试未过退 50% 辅导费) |
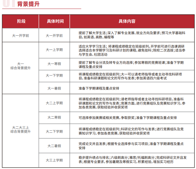
背景提升
| 阶段 | 具体时间 | 具体内容 |
|---|---|---|
| 大一综合背景提升 | 大一开学前 | 提前了解大学生活;深入专业发展、就业方向;预习大学基础科目(英语、高数、编程等) |
| 大一上学期 | 适应大学学习,课程成绩稳定在班级前列;选课调研 + 避免挂科 / 二次选课;适当参与学生会、社团活动 | |
| 大一寒假 | 提前了解专业分流及方向;参加寒假竞赛班;准备下学期课程及重点安排 | |
| 大一下学期 | 课程成绩稳定在班级前列;跟老师 / 主动找科研项目,准备课程论文;参加英语四六级考试 | |
| 大一暑假 | 准备下学期课程及重点安排 | |
| 大二大三综合背景提升 | 大二上学期 | 课程成绩稳定在班级前列;跟老师 / 主动找科研项目,准备课程论文;参与竞赛组队 + 知识学习,参加各类竞赛 |
| 大二寒假 | 选择加竞赛 / 相关竞赛并争取获奖;准备下学期课程及重点安排 | |
| 大二下学期 | 课程成绩稳定在班级前列;完成科研论文发表;参与竞赛组队 + 知识学习,参加各类竞赛并获奖 | |
| 大二暑假 | 完成论文并发表;根据专业参与实习项目;准备下学期课程及重点安排 | |
| 大三上学期 | 稳步提升绩点与排名;六级刷分 / 雅思托福刷分;完成科研论文发表;参加暑期及寒假实习,积累经历 |
升学选择
| 阶段 | 具体时间 | 具体内容 |
|---|---|---|
| 规划选择 | 大三寒假 | 1. 想读研读博且有保研资格:选择保研2. 想出境读博:选择留学3. 无保研资格:选择留学或考研(经济允许优先考虑留学) |
学员战绩
岁序常易,华章日新。在2024年升学这场激烈的角逐中,后保研凭借专业、专注与专精,助力万千学子勇攀高峰,取得了令人瞩目的成绩,成功实现了新的突破与跨越。
98.59%的双非学员实现院校升级
本科为双非院校的学员群体里,他们不甘平凡,,以坚韧不拔之志,在学术的道路上披荆斩棘。通过后保研精心设计的培养方案和精准的指导策略,有 98.59%的学员成功突破院校层级的限制,踏入了更高层次学府的大门,开启了人生新的征程,实现了从平凡到卓越的华丽转身。
99.00%的211学员实现院校升级
本科来自211院校的学员们,本就基础扎实、潜力无限。在后保研的助力下,他们精准定位目标,充分挖掘自身优势,在保研过程中大放异彩。高达 99.00%6的学员顺利实现院校升级,进一步拓宽了学术视野,为未来的学术生涯奠定了更为坚实的基础,向着学术的纵深领域稳步迈进。
99.80%的985学员实现院校升级
本科出身于985院校的优秀学员们,更是以追求卓越的精神,在保研的舞台上展现出顶尖学府学子的风采。凭借后保研提供的前沿信息、个性化辅导以及丰富的资源支持,他们以 99.80%的超高比例成功进入到顶尖高校或专业领域内顶尖的研究机构,继续深精学术,有望成为学术前沿的开拓者和引领者,为推动学科发展贡献力量。
为什么选择我们?
13年深耕,行业领军品牌
后保研行业深耕13年,致力于为大学生提供全方位教育咨询、背景提升及升学辅导服务,为学生搭建高效学习交流平台。不忘初心,以"让更多人拥有更好的受教育机会"为使命,公司发展至今已成长为大学生背景提升及保研、留学、考研等多元升学辅导的标杆企业。
依托北京优势教育资源,教学实力强劲
后保研总部位于首都北京,有着教育发达、人才济济的地域环境优势。北京教育体系完善、教育资源丰富、教育人才聚集度高,师资力量是其他城市的机构所不具备的,在辅导清北人等院校方面,实力更为雄厚!后保研通过广泛招揽教育行业的精英人才、扩大教学教研团队、吸收多元的教育教学理念,不断增强机构教育实力,用匠心打造的高质量教育服务于广大升学学子!
生涯规划顶流IP、专家大咖云集
后保研拥有郑毓煌教授、清华陈品、清华柯老师等顶流IP,全网平台粉丝超400万+,成为引领大学教育规划行业的领路人;另有清北人复交等TOP985多名校教授、哈耶普斯麻等院校师资致力于教学领域重点支持;
30000+海内外严选师资
发展至今,后保研共计拥有3万余位咨询师,师资库具有专业覆盖广、学届跨度大的特点,师资包括海内外高校老师、博士研究生及硕士研究生。其中硕士师资有25655人,博士师资5000余人,处于行业领先地位。公司现有清、北、复、交、人、浙、南等国内双一流院校高级咨询师10000+名,涵盖十四大学科门类,助力学员更好地圆梦梦校。
四位一体服务,高能高效高端
坚持以学员为中心,让课程有温度,更有效果。我们将服务清单化、标准化、精细化,为学员提供了良好的学习体验,通过为学员提供个性化高端定制服务。四方精准发力,助力学员高效提升,冲刺梦校!
自研教学、服务系统,技术赋能高效辅导
在公司发展过程中,公司创始成员以前瞻性的发展眼光,带领团队先后自主研发了教研教学管理系统、智能定位系统、保研信息库、服务端小程序等一系列应用程序。目前,不仅实现了产品、招生、合同、学员、匹配、资料等多方位的统一式管理,还实现了学员去向,院校生源,学员组成、学员等多维度可视化数据分析,使教学服务更为科学稳定,无缝连接学员辅导过程中各个环节,更为高效地服务学员,在行业内一马当先。
99.03%超高通关率
30000+上岸学子
99.03% 超高通关率
2000+名校留学offer
成立至今,累计帮助30000+保研学子收获梦校offer。13年教学实践,后保研辅导上岸率逐年上升,2024年,学员综合上岸率达到99.03%6,收获的清北复交人浙offer 1958+封,帮助同学实现梦校保、双非保、双跨保、边缘保无障碍,累计指导数千位留学梦校,收获美国前10、英国G5 ofer、港三新二offer 837+封,数不清的成功案例为莘莘学子实力护航。
让更多人拥有更好的受教育机会
不忘教育初心,让更多人拥有更好的受教育机会,后保研的校友公益计划一直在行动。2014年开始,后保研在全国范围内进行高校公益巡回演讲,公益助力众多保研学子上岸梦校!2017年以来,公司连续举办保研万人讲座,数万名学员参与其中,规模空前,公益助力数万保研学子成功上岸。公司每年招收部分贫困学子公益助力部分贫困家庭的孩子保研上岸,帮助他们上岸梦校,实现人生逆袭。同时为已上岸的学员提供研后的公益课程,包括研究生科研学术论文系列课程,求职规划讲座等,帮助上岸学子在未来的职业生涯中更好地提升综合竞争力!





































