当前位置:首页>精品班>时代华商营销增长实战研修班
精品班

时代华商营销增长实战研修班

【开课时间】2026/3/1【上课地点】广州
【课程费用】32800元/人【学时学制】1年

时代华商营销增长实战研修班

时代华商营销增长实战研修班

营销困境

时代变了

算法更快、市场更卷、顾客更挑剔

靠 “勤奋” 和 “经验” 已无法跑赢时代。

如何看清趋势、读懂数据、用科学方法制定营销计划?

如何用新思维抓住每一次转折的机会?

对手变了

竞争早已不是价格之争,而是系统之战

你的对手,已经从 “游击队” 进化为 “AI 特种兵”。

他们用工具洞察市场、精准获客、智能转化。

你如何借力 AI 与新营销打法,快速突破增长瓶颈?

方法变了

流量红利消失,传统打法失效

再多广告也难换回真实成交。

唯有渗透到底层逻辑层,掌握全域增长模型,

才能以不变应万变,在混乱中找到确定性。

团队变了

90 后、95 后已成为营销主力,控制不如激发

他们需要使命感、成长感,而不是命令与控制。

如何打造一支敢战、能打、会思考的营销团队?

让团队成为企业增长的发动机,而非成本中心?

时代变、对手变、方法变、团队变 —— 唯一不变的,是企业必须持续进化。

本课程,带你以系统思维、实战方法和 AI 工具,重构营销增长力。

时代华商营销增长实战研修班

时代华商营销增长实战研修班

课程目标

市场竞争激烈,增长日趋艰难。企业若想突破瓶颈,必须具备系统化的营销能力与实战思维。

本课程以战略规划为起点,以业绩增长为落点,贯穿营销全链路八大关键环节。

从年度营销计划到销售与谈判,从渠道建设到内容传播,从用户增长到心理洞察,再到团队管理

—— 帮助学员实现从 “经验型营销” 到 “系统化增长型营销” 的转变。

通过本课程,你将系统掌握

01 战略思维

制定清晰的营销规划与执行路径

02 销售能力

提升大客户开发、谈判与回款实战技巧

03 增长能力

构建渠道体系、打造爆款内容与超级用户

04 洞察能力

理解消费者心理,实现精准影响

05 统御能力

打造高绩效营销团队,实现业绩持续增长

让营销真正成为企业增长的核心驱动力

—— 能定方向、会拿单、懂人心、带团队。

时代华商营销增长实战研修班

营销破局

营销战略

上承战略 绩效倍增

营销布局服务于企业长期战略,实现企业业绩持续增长

三大核心模块

营销趋势 新营销新玩法

客户在哪儿?

实战营销 夯实营销功底

怎么攻下客户?

铁军赋能 打造营销铁军

谁攻下客户?

用户思维

下接用户 驱动业绩

用户是一切的基础,一切以用户为中心,打造企业护城河

企业业绩持续增长作战地图

战略定方向 → 销售赢客户 → 渠道建体系 → 内容造声量 → 用户强增

时代华商营销增长实战研修班

时代华商营销增长实战研修班

时代华商营销增长实战研修班

营销班学什么

时间课题课程内容 & 收益
2026 年 3 月《年度营销计划制定 高效执行》1. 构建 “增长战略到目标体系再到 OSM 战略和打法工具化” 体系,实现战略到执行的无缝对接2. 培养业务型营销人才,助力企业营销从不确定性中找到确定性3. 牵引公司各部门工作方向,实现组织行为一致性
2026 年 4 月《大客户销售与回款》1. 掌握科学的大客户销售流程,从而增加成交的可能2. 掌握挖掘大客户需求的以 “次序技术” 为基础的提问技巧3. 了解应收账款管理与坏账催收技巧
2026 年 5 月《谈判博弈》1. 掌握谈判的基础准备,把握先机2. 掌握谈判策略和谈判步骤,实现双赢3. 明确谈判误区和雷区,避免犯错
2026 年 6 月《高效渠道开发与管理》1. 掌握精准的渠道开发流程与前期准备,提高渠道拓展成功率2. 掌握渠道商筛选标准与沟通技巧,精准识别优质合作伙伴3. 掌握产品价值呈现与渠道管理方法,提升合作与成交效果
2026 年 7 月《爆款内容全链路达》1. 掌握新媒体传播的最新趋势,学会选择合适的新媒体平台2. 学会设计企业的新媒体矩阵3. 了解爆款视频制作的标准逻辑
2026 年 8 月《打造超级用户体系,突破业绩增长瓶颈》1. 掌握构建超级用户体系的方法,借鉴亚马逊与阿里的用户运营模式实现实业突破2. 掌握超级获客体系与内容营销体系,打造高转化的企业与老板 IP3. 掌握私域成交与客户维护技巧,优化销售流程,实现用户增长与业绩倍增
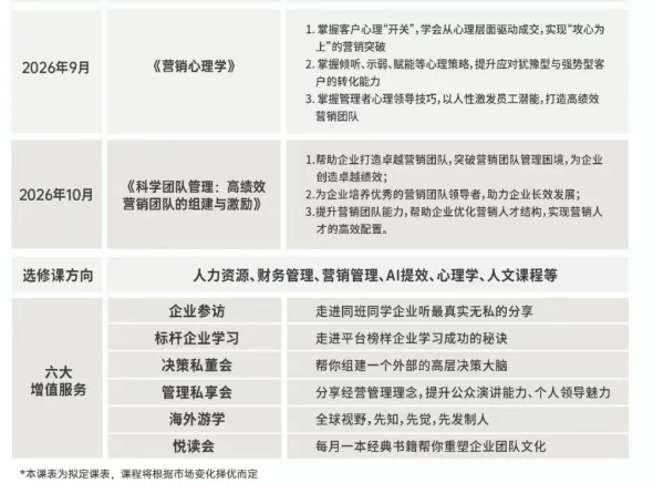
2026 年 9 月《营销心理学》1. 掌握客户心理 “开关”,学会从心理层面驱动成交,实现 “攻心为上” 的营销突破2. 掌握顺从、承诺、赋能等心理策略,提升应对抗衰型与强势型客户的转化能力3. 掌握团队者心理领导技巧,以人性激发员工潜能,打造高绩效营销团队
2026 年 10 月《科学团队管理:高效营销团队的组建与激励》1. 帮助企业打造卓越营销团队,突破营销团队管理困境,为企业创造卓越绩效2. 为企业培养优秀的营销团队领导者,助力企业长效发展3. 提升智慧团队能力,帮助企业优化营销人才结构,实现营销人才的高效配置
选修课方向——人力资源、财务管理、营销管理、AI 提效、心理学、人文课程等
六大增值服务企业参访走进同班同学企业听最真实无私的分享
标杆企业学习走进平台榜样企业学习成功的秘诀
决策私董会帮你组建一个外部的高层决策大脑
海外游学分享经营管理理念,提升公众演讲能力、个人领导魅力
全球视野全球视野,优先,先发制人
悦读会每月一本经典书籍帮你重塑企业团队文化

时代华商营销增长实战研修班

时代华商营销增长实战研修班

时代华商营销增长实战研修班

学员感言

张同学

广州洁力化妆品有限公司

不知不觉 1 年多的营销班学习结束了,收获满满,回忆满满。通过本次学习我愿意更多的走出自己的舒适圈去做更多的改变,因为我们唯一能够成就的就是改变自己,才能影响家庭,公司,为国家多做贡献,甚至有一天改变世界。

很欣喜营销班当中除了实战落地的营销干货,还会加入一些心理学课程,我非常同意老师说教练式管理,最重要的是自我的救赎,能够自我的赋能,才能够给予组织去赋能。

时同学

锐德热设备(东莞)有限公司

市面上的各种培训机构与学校良莠不齐,课程设置也让人眼花缭乱,以致于我在学习计划迟迟不能落地。

机缘巧合之下,朋友向我推荐了时代华商,并给了相当高的评价。由此,便与营销班结下了不解之缘。

老师们所讲授的课程非常具有现实意义,让我意识到在过去的工作中存在的诸多问题,无论是从销售运营的专业角度,还是为人处世之道,甚至于两性相处之法,都有了新的认知和收获。海阔通见,思想相伴!

陈同学

广州尚净化妆品有限公司

时间匆匆,但回顾营销班,充满了学生时代感,班主任尽心尽责,同学也非常的 nice,通过 1 年的学习,也受益匪浅,收获了知识还能收获一群靠谱的同学。感谢 1 年来班主任的付出还有班委的付出,你们真的很敬业,也很为班级着想,有你们真好,感恩 1 年的陪伴,希望以后我们继续携手学习,班里面每一位同学都能发光发亮。

徐同学

大莹(中国)投资有限公司

课堂上,各位老师教导的不仅仅是学科知识,更多的是分析问题和解决问题的方法和思路,是在传递他们的人生智慧,让我们获益良多。老师们大多都有世界一流企业的营销和管理工作经验,不仅有精辟的理论,更有已经通过企业实践检验的方法和洞见。

我把在课程学到的知识运用到了实际的工作中,并取得了良好的效果。班主任细心敬业,老师渊博的知识和良好的授课,实用的课程设置,同学亲密无间的交流,都是我们永恒的回忆。

时代华商营销增长实战研修班

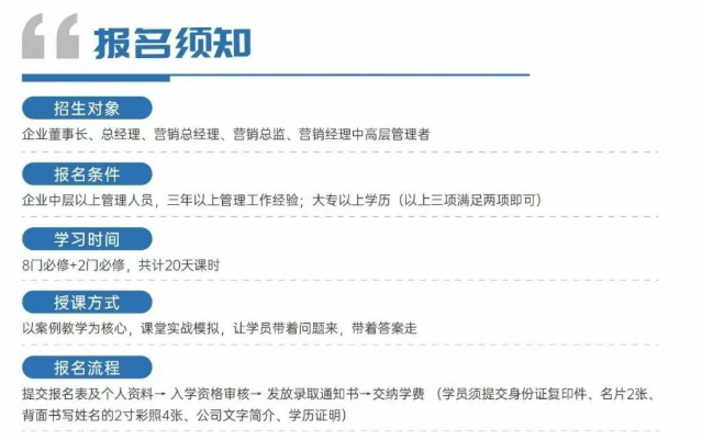
报名须知

招生对象

企业董事长、总经理、营销总经理、营销总监、营销经理中高层管理者

报名条件

企业中层以上管理人员,三年以上管理工作经验;大专以上学历(以上三项满足两项即可)

学习时间

8 门必修课 > 2 门必修课,共计 20 天课时

授课方式

以案例教学为核心,课堂实战模拟,让学员带着问题来,带着答案走

报名流程

提交报名表及个人资料→入学资格审核→发放录取通知书→交纳学费(学员须提交身份证复印件、名片 2 张、背面书写姓名的 2 寸彩照 4 张、公司文字简介、学历证明)

更多课程问题请咨询在线老师或拨打咨询热线:400-061-6586

在线报名(提交表单后我们将尽快联系您)

Copyright©2013-2014京公海网安备110108000299号ICP备案:京ICP备12003388号-2

全国免费热线:400-061-6586
联系人:程老师

新中华学习网版权所有

×关闭
快速查询报考条件
您的姓名: 电话: 学历: 职务: