结构化思维与表达
【开课时间】2022/12/19【上课地点】面授【学习费用】1980
课程背景
说话罗嗦了半天也不知道他想说什么,没有重点,思路混乱!
向领导汇报时,领导老是不耐烦,总让我捡主要的说!
写的文案,客户说看不懂,不愿意看!
你在写公文、汇报、方案、讲话、演讲、培训时
如何重点奕出,逻辑思路清晰?
怎样搭建框架结构、组织语言顺序?
如何逻辑清晰地思考,提高逻辑思维能力?
用最短的时问讲清观点,让听众或读者有兴趣、能理解、记得住?
金字塔原理广泛应用于思考、沟通表达、解决问题和开发培训课程
思考: 用结构思堆,提高结构化思维能力,思考全、准、快
口头表达: 重点突出,调理清晰,言简意赅,让听众有兴趣、能理解、记得住
管理下属: 分配任务时,思考周到、全面、严谨,不重叠无违漏
课程目标
能逻辑清晰、重点突出地进行沟通表达;
能快速搭建思维框架,快速组织语句顺序;
能逻辑清晰地思考,用最短的时间、最简洁的语言讲清观点:
通过训练让学员掌握用金字塔原理进行逻辑思考、表达,训练逻辑思维能力,掌握心理的控制与训练从而帮助学员提高迈辑思维能力和沟通表达能力。
授课对象
中基层管理者
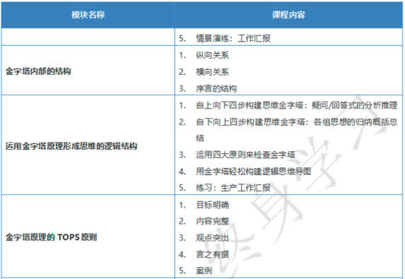
课程内容







