01 专业介绍
学科扫盲
1.为什么要考马克思专业?
国家战略与政策支持:
“马工程”重点建设学科: 马克思主义理论是国家高度重视的学科,是“马克思主义理论研究和建设工程”的核心。在学科建设、师资力量、科研经费、政策支持等方面有显著优势。
思政课教师需求巨大:国家明确要求加强高校思想政治理论课建设,对高素质的思政课教师需求持续旺盛且稳定,最稳定的就业出口之一,
公共课优势:考研政治本身就是马克思主义理论相关内容的考试,选择本专业意味着专业课复习(尤其是基本原理部分与公共课政治有大量重合),可以相互促进提高复习效率,且更容易在公共课上取得高分。
专业课内容聚焦:考试范围相对明确(主要围绕经典著作、基本原理、中国化成果),备考相对有章可循。
跨考友好度较高:马克思主义理论对本科专业的限制相对较小,无论文科背景还是理工科背景的学生,都有成功跨考的可能,为想转换专业赛道的同学提供了机会。
广阔的就业前景:以下领域是优先选择,高等教育领域思政教师、党政机关与事业单位、公务员/选调生、党校/干部学院、中小学思政课教师,企业党建与宣传
2.什么是马克思专业?
马理论的专业代码为 0305,属于法学大类,包括马克思主义基本原理、马克思主义发展史、马克思主义中国化研究、国外马克思主义研究、思想政治教育、中国近现代史基本问题研究等二级学科。
二级学科就是我们平时说的具体专业。需要指出的是,之前属于马理论一级学科的党的建设专业,已经和党史专业一并升格成了一级学科。
截至目前,以上专业在大部分院校初试内容一致,复试时会因研究方向不同侧重不同。
专业代码 | 专业名称 | 开设院校 |
030501 | 马克思主义基本原理 | 202 |
030502 | 马克思主义发展史 | 47 |
030503 | 马克思主义中国化研究 | 166 |
030504 | 国外马克思主义研究 | 42 |
030505 | 思想政治教育 | 237 |
030506 | 中国近代史基本问题研究 | 34 |
3.专业特性
招生人数多,全招生数量高达 9594 人,其中北京、陕西、湖北、吉林、辽宁四川等多个地区招收人数均在 500 人以上;另外去年教育部公布了新增硕士点的情况,马克思主义理论的硕士点是增加最多。
不考数学,跨专业比较好的选择
基础差可备考(大部分同学只考两本书,可备考多个学校)
参考书目熟悉。(大学公共课)
专业课和考研政治重合部分多,可同步备考。
4.马理论考什么?
马理论考试非全国统考,各高校自主命题,考试题型主要是:名词解释、简答、论述题等
考试科目:政治、英语一、专业课一(马克思主义基本原理)、专业课二(马克思主义中国化研究或毛中特等)
专业课各 150 分,考试时间 180 分钟
橙啦 SPA 一站指导全科备考
大专业学院,专攻专业高分
橙啦考研专注于提升跨考考生的成功率,自成立伊始便致力于专业分流、定向辅导,精进定制教学策略,打造全面的专业辅导体系。以专业特性为导向,凭借丰富经验组建了功能完备的 14大专业学院,各专业学院包含择校规划、五库研究教研教学、课程服务、复试研究等核心板块,提供从合理择校到全科提分规划,覆盖从初试到复试的每个阶段,确保考生获得个性化、高效率和高效果的备考服务。
同时,专业学院协同公共课研究院和 SPA 学习研发中心,共同克服学员在效率和效果两大难题上的挑战,为学员顺利上岸保驾护航。
法学院——马克思
橙啦考研法学院与公共课研究院联合打造 SPA 法学-马克思全科定制班。全体资深教师根据各学科特点、紧贴考研大纲、依托专业课五库大数据,从学生科学备考的角度出发,精心设计知识内容全面、授课高效准确、重点难点突出、成绩递进显著的标准化经典课程,保证了我们的讲师可以最全面地了解每个知识板块近年来的考察情况,从而找到备考重点,用最专业的知识帮助学生省时省力地复习。
其中,马克思专业课辅导包含马克思班课与专业课1对1,马克思班课涵盖专业院校考情分析、科目导读、教材精讲、框架串讲、重点知识强化、真题汇编、答题技巧、重点带背、时政热点、考前必背、考前模拟等 11 大版块,1000+知识切片覆盖大纲考点、随心点播。院校自命题部分由专业课学长姐进行1对1划重点与知识补充法学院-马克思专业致力于帮助跨校/跨专业考生解决报考目标不明确、专业课真题、专业课资料、备考规划信息不对称等问题,打造一套集院校信息、复习规划、备考资料、线上班课、学长学姐 1v1 辅导为一体的、为考生量身定制的专业课一站式解决方案。
考研辅导从来都不是一项仅与课程有关的事情,考研准备周期特别长,涉及到的复习内容特别的多,不是所有人都有能力很好地安排自己的学习进度、协调好什么时间应该做什么的度。我们让最懂考生的人全程陪伴备考--全科班主任严管督学、制定学习规划、1对1择校,二讲1对1答疑,解决考生在备考中遇到的各种问题,全程管理考生学习状态,考研更有底气。
SPA 马克思全科定制班优势
全科规划:针对考研成功所必备的初试和复试,公共课和专业课,择校和规划等
全部关键环节,为学员提供系统化的考研解决方案。三师伴学:主讲+二讲+全科班主任,全程破解学习痛点,暖心陪伴,高效备考!主讲定位核心考点,让学习更高效;二讲答疑补漏,让吸收更高效;班主任定制全科规划,全程督学。
服务N 对1:多对1托管式服务,专属于你一个人的学习群,班主任+二讲+学长学姐 1V1(非统考专业),全都盯着你学习。
专业1对1:专业课目标院校学长姐1对1,一手信息资料,针对性辅导专业不惧自命题。
动态择校:科学择校择专服务,全程动态调整目标,让你从开始就目标清晰,方案明确。
个性规划:依据实际学情拆解学习目标,全科班主任制定专属学习规划,学习更有方向。
科学闭环:名师教学带练,搭配正课、习题、测试、批改、答疑的教学模式,高效提分。
小灶提升:定期开展培优补弱小灶课,针对阶段所学定向提升,及时调整状态查漏补缺。
督学陪伴:全科班主任全程严格、有效督学,监督完成应有的训练量,跟踪和管理学情。
专业资料:免费赠送专业课资料券,自选专业真题资料,辅助备考干货满满,定向提升。
复试指导:根据最新复试考纲研发,针对综合面试与英语复试口语指导,减轻复试压力。
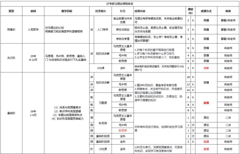
SPA马克思全科定制班课程体系(初试)
马克思课程产品体系设计理念
虽然马克思是自命题专业,但院校的参考书籍基本上趋同,啦马克思针对三大科目(马原、毛中特、新思想)的特点,结合考试分析大纲,从学生备考角度出发,将课程分为强化、真题、冲刺、模考四大阶段,每个阶段经过多轮的知识检测,课程从易到难,书本从厚到薄,对知识的掌握循序渐进;
从全科精讲到重点强化,从真题练习到专项冲刺,结合最后高频的全真拟考,形成完善且科学的学习流程,过程中针对课程讲解有配套的习题练习及点评,问题答疑、知识点带背以及各种测试穿插,做到”讲完即背,背完即练,练完即测“,多轮碾压式记忆,形成学习闭环,让课堂上的内容真正做到全面吸收,真正实现讲、练、测、评、答一体化全方位教学;
| 27+A1:L48考研马理论课程体系 | |||||||||||
| 班型 | 时间 | 教学目标 | 授课模块 | 科目 | 授课内容 | 课时 (h) | 授课方式 | 师资 | |||
| 预备阶 | 入班即学 | 对马理论的认知 明确复习规划清楚学科逻辑框架 | 讲 | 入门导学 | 就业前景与未来 发展 | 马理论考研有哪些优势、未来就业前景如 何 | 2h | 录播 | 攀皋/肖老师 | ||
| 择校与规划 | 院校怎么选,报录比怎么看、初试是否划 分方向与名额 | 2 | 录播 | 攀翠/肖老师 | |||||||
| 考纲与考情 | 考察哪些科目,怎么学?考纲怎么看,考 情如何掌握? | 2h | 录播 | 寧皋/肖老师 | |||||||
| 先行阶 | 25年 8-12月 | 马原理,毛中特,新思想,基础入 门-为后续知识点吸收打下扎实基础 | 讲 | 知识点讲解 | 马克思主义基本 原理 | 1.对每个科目的章节框架进行梳理 2.学习每个科目都有什么学习技巧 3.让学生对本科目快速入门,夯实基础 | h | 录播 | 肖老师 | ||
| 毛中特 | 4 | h | 录懂 | 肖老师 | |||||||
| 新思爆 | h | 录播 | 肖老师 | ||||||||
| 小灶课 | 全科 | 结合各阶段的测试情况,对共性问题进行小灶 课补习 | 3 | h | 直播 | 肖老师 | |||||
| 基础阶 | 26年 1-6月 | (1)体系化梳理重难点 (2)熟识学科底层逻辑 (3)专题化梳理高频热点 (4)初步形成答题思维能力 | 知识点讲解 | 马克思主义基本 原理 | 1.精讲科目知识,覆盖考研考察范围 2.明确考点,关注细节知识点,并适度拓 展知识背景以加深理解 3.主要料目按知识点切片,方便定位,快 速学习需要的知识 | 18 | h | 录播 | 肖老师 | ||
| 讲 | 毛中特 | 12 | h | 肖老师 | |||||||
| 讲 | 新思想 | 16 | 肖老师 | ||||||||
| 习题课 | 马克思主义基本 原理 | 8 | h | 直播 | 尚老师 | ||||||
| 练 | 特 | 肖老师 | |||||||||
| 练 | 新思想 | h | 肖老师 | ||||||||
| 测 | 科目测 | 马克思主义基本 原理 | 对所有科目进行测试,检测阶段性学习成 果 | 1 | 次 | 课后 | 二讲 | ||||
| 测 | 毛中特 | 次 | 课后 | 二讲 | |||||||
| 测 | 新思想 | 1 | 课后 | 二讲 | |||||||
| 基础阶段测 | 全科 | 1 | 次 | 课后 | 二讲 | ||||||
| 基础阶段测 | 全科 | 2 | h | 直播 | 肖老师 | ||||||
| 补 | 小灶课 | 全科 | 以科目为单元,深度梳理重难点,巩固各 科知识,实现学习有深度有内容 | 直播 | 肖老师 | ||||||
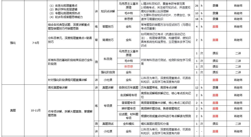
| 强化 | 7-9月 | (1)体系化构理量难点 (2)熟识学科底层婆辑 (3)专题化梳理高预热点 4)初步形成答题患维能力 | 知织点讲解 | 马克思主义基本 原理 | 1.精讲科目知识,覆盖考研专常池围 2.明啪专点。关注烟长知识点,并适度拓 展知识赌景以加深理解 3.主要科目按知识点切片,方便走位,快 速学习需高的知识 | 录满 | 当老范 | ||||
| 中特 | 肖老师 | ||||||||||
| 新思想 | IR | 肖老师 | |||||||||
| 墙青金校类型提,深度讲解重点 觚型做题挡巧佝铈题思踏 | 朵科 | 常考笔型的物阻方法为应试挡巧(马理论 考点匹重奏 | A | 师 | |||||||
| 分科目单元,深度粉理重滚庥+肯诵 技巧 | 答题拉巧 | 金科 | 如何尚效记忆费点虐与治记忆 法》,杨理背诵思路,构读框烫,使光识 识点具有系统性和道胃性,立足整体云学习知 | 肖老师 | |||||||
| 所有科目的基础阶和结束后进行李科: 阶级则 | 科目测 | 马克思主义基木 原理 | 对所有私回进行激虑,检的经性学习成 | 课后 | 二讲 | ||||||
| 二讲 | |||||||||||
| 新思想 | 次 | 课后 | 二讲 | ||||||||
| 强化阶段测 | 全科 | 1 | 课后 | 二讲 | |||||||
| 针对强必助和课释问题直播消解 | 小灶课 | 牵科 | 以科料目为单元,深度梳道重难点,巩适各 村知识,实现学习向突度向内容 | 二讲 | |||||||
| 真颢 | 10-11月 | 笥校高题着讲解 | 讲 | 真题讲解 | 各犹校历年真题 | 历年真题示练。尚须考点开解 | 12 | 录借 | 肖老师 | ||
| 作专项讲解,拆解大题套路,李理解 题思路 | 真题测试 | 国解释专项 | 高源老词解猩织编记7楼们考点反向记 | 当老师 | |||||||
| 箱符题考项 | 高顺篪筷胚集中讲解,核心考呕一轮识犯 | 直 | 老师 | ||||||||
| 猜新租专项 | 高领辨粉题总结,热器备款方式 | 当老师 | |||||||||
| 论述题、材料题专项 全科植拟 | 根据时政或重点材料进行者心解本与面询 模拟真颐的额型和分值 | 1次 | 直播 漫后 | 师二 | |||||||
| 小社课 | 全科 | 以料目为单元,风高梳照显难成,巩压备 科知识,实现学习有至者有内容 | 丹老师 | ||||||||
| 冲刺阶餐 | 11-12月 | 完频考点 掌握主要老点两海内容,构建管题框架及思班、快速答题:冲影高片 | 冲列串讲 | 马克思主义基木原理 | 通过总结事访,梳道旧劳各料营难点和是 考点用讲 | ||||||
| 右中特 | 2 | 肖老师 | |||||||||
| 新思想 | 、 | 当老历 | |||||||||
| 作考项头解,线城大型营路,掌握城 | 提分技巧 | 全科 | 通过技巧明确爸题过程中的得分绍 | 肖老师 | |||||||
| 热点整理 | 时政梳理 | 全科 | 结合重要时政与讲话内容,明确专业课需要掌握的考点 | 2 | |||||||
| 进入模阶获开始商须测试,讲解, 练习做颗手感。习惯渐试氛围,并快 | 金真模拟测 | 全料全典测试 | 全真模拟考试 | 1 | 次 | 二请 | |||||
| 全拜全真则 全科金直测试 | , | 次次 | 课后 课后 | 二讲 | |||||||
| 全科全真测试 | 课 | ||||||||||
| 讲|测 | 试批改讲解 | 现完后及时讲 解,及时进行错 看巩围 | 测完成及时训解,及时进行错题机医 | 肖老师 | |||||||
服务团队
橙啦考研服务团队以 985/211/双一流高校硕士为首,包含了全科班主任、二讲团队、1 对1学长姐,他们学习力强、科学创新、务实、求真、执着专注,迄今已为 10 万+学员提供专业、靠谱、有温度的服务:课要怎么听、作业交没交、单词怎么背、专业怎么选、院校怎么定、报名怎么弄、学不下去了怎么办....学员考研路上的所有问题,都有橙啦考研服务团队一路相随,用最大的努力帮助每位学员实现升学之梦。
全科班主任及各科二讲团队
一对一学长学姐
入驻的学长学姐有 3.5 万名,橙啦学长学姐库优选专业课成绩高分、排名靠前授课经验丰富、认真负责、有成功案例的学长学姐。筛选过程极为严格,专业质检人员在信息审核、简历筛选、资格审査、试讲等过程中层层把关,4 轮考核全部通过后才可顺利上岗,最终师资通过率仅为35%。啦严选,值得信赖。
师资筛选更严格
筛选审核:我们请来的研究生是要通过试讲、筛选的,严格把关,资质内审
(研究生相关证件)
培训考核:严格把控授课质量,师资考核增加课前培训和课程教研2个环节
提高学员上岸率。
授课监督更严格
试学:30 分钟,满意再开课,不满意免费更换一次师资。
监督:专属小群学习提醒,班主任+直系学长学姐全程督学,保证学员复习走在正轨;班主任监督教学过程,跟盯课程反馈,有任何问题可及时沟通解决。
马克思考研
班型 | 课程名称 | 课程原价 | 售价 | 课程保障 |
单科 | 政治定制 | 5485 | 4485 | 享,不上岸就重读保障! 限 SPA全科定制及以上班型 若未被任何一所院校录取包含初试未过线、进入复试未被录取、调剂不成功等情形,可再次开通下一年(届)相同科目的重读课程(专业课一对一辅导与线下集训除外) |
英语定制 | 5485 | 4485 | ||
| 马克思定制 | 7985 | 6985 | ||
| 【专业课】一对一10课时 | 7000 | 7000 | ||
| 双科 | 政英定制 | 10970 | 8073 | |
| 全科 | 27考研全定制【政英+马克思+专业课1v1】 | 25955 | 19764 | |
福利课程 | 四六级精品课(限全科、英语、政英) | 499 | 赠送 | |
考前冲刺押题课 | 698 | 赠送 | ||
考研十大专业一点通 | 985 | 赠送 | ||
橙啦APP考研会员 | 480 | 赠送 | ||
考研复试调剂课 | 399 | 赠送 | ||
艾力实用英语口语课(限全科、英语、政英) | 99 | 赠送 |
师资介绍
英语主讲
橙啦考研英语主讲老师-罗皓文
实力派讲师,辅导过近百所院校的上万名学员,曾受邀在国内多所一线高校演讲
编著《微博体讲语法》
教学亮点:通过拆分旬子的语法结构和逻辑结构寻找解题突破口,轻松上分
橙啦考研英语主讲老师-李 达
+武汉大学博士后
*SURREY大学访问者
ETS官方认证培训师
国家认证心理咨询师
教学亮点:阅读逻辑法则精准定位内容,分析选项,不用通读文章也能选对答案。
橙啦考研英语主讲老师-石雷鹏
*英语专业八级
十余年考研英语教学经验4微博百万粉丝教育博主
畅销书作家,著有《永远不要停下前进的脚步》
教学亮点:石麻麻的七步法写出来的作文,都不需要批改。
橙啦考研英语主讲老师-Vivian
+13年教龄,百万学员的女神老师清华大学硕士,英语专业八级原考虫大学英语项目总监、前北京新东方英语学习部讲师团讲师
教学亮点:发音标准,逻辑清晰,专业严谨,生动活泼,让大家在课上收获满满的知识和动力
数学主讲
橙啦考研数学主讲老师-吴一博
+北京师范大学数学系
原北京某高校数学讲师
讲授考研数学十余年,授课超1万小时,学员超6万人
+对线代有独到理解和记忆法,逻辑清晰,讲解生动,解题流畅
橙啦考研数学主讲老师-边 一
+文理通才,本硕博三栖专业跨界王子
自创“手术刀式解题法”,直抵本源
课堂气氛活跃,深受学生喜爱
教学亮点:课堂活跃,重视基础“手术刀式”解题,让基础薄弱学生也能跟上节奏
橙啦考研数学主讲老师-汤家凤,
+多年考研数学辅导经验大学生数学竞赛优秀指导老师
在国内外核心期刊发表多篇学术论文,数学教学骨干力量
教学亮点:手写解题步骤,把每步细节完美呈现,不留失分点
橙啦考研数学主讲老师-曹海峰
*北京科技大学硕士
多年坚持“学-解-练-考-补”的教学理念,全方位管理学员,广
受好评
教学亮点:授课思路清晰,逻辑性强,能够把考研数学题目进行"稳准狠“解析
政治主讲
橙啦考研政治主讲老师-喻攀
+中国人民大学哲学硕士
+考研政治教学第14年
+考研政治直播课第1批老师,辅导百万学员,最高分93分
教学亮点:逻辑严谨,深入浅出,循序渐进,强调基础,注重培养答题技巧与能力
橙啦考研政治主讲老师-王行
*考研政治教学十余年,辅导过上万名学生+教学风格通俗易懂,幽默风趣,使考生能够举一反三,融会贯通
教学亮点:善于分析和捕捉核心考点,重点突出,讲课思路清晰,举例恰如其分,直击考点
电气主讲
宋老师
先后毕业于东南大学和中国科学技术大学主讲电路和电力系统分析
教学风格亲切自然,逻辑性强擅长提炼学习技巧,能够引导学生触类旁通擅长帮助基础薄弱和学习效率不高的学生迅速提升成绩,
报课保障
课程有效期!
2026年12月31日
免费换课:
报考当年 10 月 31 日前,因考纲变动等不可抗力因素,可以免费提供一次相同考试科目的项目变更服务(例如:英语一(二)的变更;数一数二数三的变更)
重读保障:
若未被任何一所院校录取,包含初试未过线、进入复试未被录取、调剂不成功等情形,可开通下一年(届)相同科目的重读课程(专业课一对一辅导与线下集训除外)。
开通重读服务需满足以下条件:
①完课率达到 70%以上(仅限于所报科目正课部分)②参加考试初试科目与所报课程科目相同;
③须正常参加了当年(届)全国研究生统一招生考试,不存在缺考、弃考
重读规则:
①重读只可申请一次,若重读当年考研未通过,不可再次申请重读;
②重读不可申请休学和延期;
③重读需在当年(届)考研国家线公布之日起 30 日内提交重读申请,错过时间视为自动放弃;办理重读申请须提供分数证明;
④重读学科需与上一届考研所报学科一致(英语一/二;数学一/二/三为同-学科重读可换)。申请重读成功,享受上一年对应科目定制班课程听课权利提供对应科目定制班课课程配套纸质讲义,公共课提供平台答疑,专业课班课提供群答疑。
复试福利
①赠送复试综合指导录播课,全方位了解复试注意事项。②1次中英文自我介绍修改,深入提炼个性化优势,明确核心优势与核心技能打造更自信专业的形象。
③1 次中英文综合模拟面试,考察个人综合素养,体验真实面试压力。(复试课未计入总课时,如未进入复试则不予提供,不存在退费)














