01 专业介绍
教育学考研学硕 or 专硕如何选择
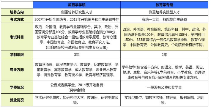
教育学学硕 | 教育学专硕 | |
培养方向 | 侧重培养研究型人才 | 侧重培养实践型人才 |
考试方式 | 2007年开始全国统考,2013年开始统考和自主命题并存 | 有统一大纲,各院校自主命题 |
考试科目 | 政治、外国语、教育学专业基础综合,其中,政治、外国语满分都是100分,教育学专业基础综合满分300分教育学专业基础综合一般包括教育学原理、教育心理学、中国教育史、外国教育史、教育研究方法。(自命题院校考试科目参见招生专业目录) | 政治、外国语、教育综合、第四科目,其中,政治、外国语满分都是100分,教育综合满分150分,第四科目150分。333教育综合一般包括教育学原理、教育心理学、中国教育史、外国教育史。个别院校会有所不同。 |
学制年限 | 3年 | 2年 |
专业方向 | 教育学原理、课程与教学论、教育史、比较教育学、学前教育学、高等教育学、成人教育学、职业技术教育学、特殊教育学、教育技术学、教育与经济管理等。 | 学科教学(包含若干方向,如语文、数学、英语、历史、地理、生物、音乐等等),学前教育、小学教育、心理健康教育等与教育应用紧密联系的相关专业方向。 |
学费情况 | 公费或者奖学金,2014级开始自费(奖学金制) | 一般没有公费和奖学金 |
就业情况 | 学术研究型单位:如研究型大学、教研所、研究型教师等 | 实践型单位:如教学老师、辅导员、报刊编辑、培训等 |
教育学考研初试内容
学硕
311教育综合:大部分院校学硕为311全国统考部分院校自主命题,满分300分
题型 | 分值 | |
必答题 | 教育学原理 | 约100分 |
中外教育史 | 约100分 | |
教育学研究方法 | 约40分 | |
教育心理学 | 约30分 | |
选答题 | 第|道题考察教育心理学的内容,第Ⅱ道题考察教育研究方法的内容,二选一作答 | 约30分 |
专硕
333教育综合:根据全国统一大纲,院校自主命题,2024年增设全国统一命题,满分150分
教育学原理 中国教育史
外国教育史 教育心理学
专业课二:通常考查专业性的一门科目,院校自命题,总体来说分为以下3类,满分150分
学科综合类 | 教育学、心理学知识 |
学科教学论 |
橙啦 SPA 一站指导全科备考
大专业学院,专攻专业高分
橙啦考研专注于提升跨考考生的成功率,自成立伊始便致力于专业分流、定向辅导,精进定制教学策略,打造全面的专业辅导体系。以专业特性为导向,凭借丰富经验组建了功能完备的 14大专业学院,各专业学院包含择校规划、五库研究教研教学、课程服务、复试研究等核心板块,提供从合理择校到全科提分规划,覆盖从初试到复试的每个阶段,确保考生获得个性化、高效率和高效果的备考服务。
同时,专业学院协同公共课研究院和 SPA 学习研发中心,共同克服学员在效率和效果两大难题上的挑战,为学员顺利上岸保驾护航。
教育学院
橙啦考研教育学院与公共课研究院联合打造 SPA 教育学全科定制班。全体资深教师根据各学科特点、紧贴考研大纲、依托专业课五库大数据,从学生科学备考的角度出发,精心设计知识内容全面、授课高效准确、重点难点突出、成绩递进显著的标准化经典课程,保证了我们的讲师可以最全面地了解每个知识板块近年来的考察情况,从而找到备考重点,用最专业的知识帮助学生省时省力地复习。
教育学班课涵盖专业院校考情分析、科目导读、教材精讲、框架串讲、重点知识强化、真题汇编、答题技巧、重点带背、教育热点、考前必背、考前模拟等 11大版块,1000+知识切片覆盖大纲考点、随心点播。教育学院致力于帮助跨校/跨专业考生解决报考目标不明确、专业课真题、专业课资料、备考规划信息不对称等问题,打造一套集院校信息、复习规划、备考资料、线上班课为一体的、为考生量身定制的专业课一站式解决方案。
考研辅导从来都不是一项仅与课程有关的事情,考研准备周期特别长,涉及到的复习内容特别的多,不是所有人都有能力很好地安排自己的学习进度、协调好什么时间应该做什么的度。我们让最懂考生的人全程陪伴备考--全科班主任严管督学、制定学习规划、1对1择校,二讲1对1答疑,解决考生在备考中遇到的各种问题,全程管理考生学习状态,考研更有底气。
SPA 教育学全科定制班优势
全科全程:针对考研成功所必备的初试和复试,公共课和专业课,择校和规划等全部关键环节,为学员提供系统化的考研解决方案。
三师伴学:主讲老师+二讲老师+全科班主任,全程破解学习痛点,暖心陪伴高效备考!
主讲老师定位核心考点,让学习更高效;二讲老师二讲答疑补漏,让吸收更高班主任定制全科规划,全程督学。服务 N 对 1:多对1托管式服务,专属于你一个人的学习群,班主任+二讲全都盯着你学习。
动态择校:科学择校择专服务,全程动态调整目标,让你从开始就目标清晰方案明确。
题海训练:学员在线习题库,相当于一本四五百页的习题册;历年 311真题;专业课答题技巧班不只有例题,还有答题方法
个性规划:依据实际学情拆解学习目标,全科班主任制定专属学习规划,学习更有方向。
科学闭环:名师教学带练,搭配正课、习题、测试、批改、答疑的教学模式高效提分。
小灶提升:定期开展培优补弱小灶课,针对阶段所学定向提升,及时调整状态,查漏补缺。
督学陪伴:全科班主任全程严格、有效督学,监督完成应有的训练量,跟踪和管理学情。
专业资料:免费赠送专业课资料券,自选专业真题资料,辅助备考干货满满定向提升。
复试指导:根据最新复试考纲研发,针对综合面试与英语复试口语指导,减轻复试压力。
教育学全科定制班课程体系
教育学课程安排
涉及面广,考察细致,但是难度并不大。备考的同学要熟记、掌握每个知识点,做到理解和最基本的应用,认真复习,脚踏实地的看书,达到自己目标,还是比较容易的。
课程体系完整按基础、强化、刷题、冲刺阶段覆盖全年。各班次内容精炼,无重复,是前后衔接不断进阶的。零基础、跨专业可以快速入门,并稳步提分。
分数要求高,要想进入复试,总分需达到350分以上,对于竞争激烈的地区或学校,如北京、上海、广州等,以及一些热门专业,分数需要更高,达到380分或400分以上。
进阶课程拔高提分
1、真题汇编解析班:融合了各院校近年经典真题,既能用真题锻炼题感,又能因为各院校有真题互通的现象有押中考题的几率。
2、答题技巧班:针对不同题型讲解答题技巧,同样的知识储备可以考出更高的分数。
311统考有90分的选择题,选择题考察细节掌握,需要对知识的细节有一定的把握。
关注知识细节
基础阶段为知识精讲,按知识点切片,关注知识细节,每章内容讲解详尽,可以任意点播回放。
教育学专业课考试出题难度逐年递增,开放性分析题数量变多。按照上课所记的东西来答基本都会不错,但想让老师给更高的分数,就需要体现对这道题有更深更广的认识。
教育热点专题课紧跟时事新闻,解读教育政策,剖析教育热点,联系教育学考点、知识点,可以更好地应对开放性主观题。
服务团队
橙啦考研服务团队以 985/211/双一流高校硕士为首,包含了全科班主任、二讲团队、1 对1学长姐,他们学习力强、科学创新、务实、求真、执着专注,迄今已为 10 万+学员提供专业、靠谱、有温度的服务:课要怎么听、作业交没交、单词怎么背、专业怎么选、院校怎么定、报名怎么弄、学不下去了怎么办....学员考研路上的所有问题,都有橙啦考研服务团队一路相随,用最大的努力帮助每位学员实现升学之梦。
全科班主任及各科二讲团队
一对一学长学姐
入驻的学长学姐有 3.5 万名,橙啦学长学姐库优选专业课成绩高分、排名靠前授课经验丰富、认真负责、有成功案例的学长学姐。筛选过程极为严格,专业质检人员在信息审核、简历筛选、资格审査、试讲等过程中层层把关,4 轮考核全部通过后才可顺利上岗,最终师资通过率仅为35%。啦严选,值得信赖。
师资筛选更严格
筛选审核:我们请来的研究生是要通过试讲、筛选的,严格把关,资质内审
(研究生相关证件)
培训考核:严格把控授课质量,师资考核增加课前培训和课程教研2个环节
提高学员上岸率。
授课监督更严格
试学:30 分钟,满意再开课,不满意免费更换一次师资。
监督:专属小群学习提醒,班主任+直系学长学姐全程督学,保证学员复习走在正轨;班主任监督教学过程,跟盯课程反馈,有任何问题可及时沟通解决。
机械考研
班型 | 课程名称 | 课程原价 | 售价 | 课程保障 |
单科 | 政治定制 | 5485 | 4485 | 享,不上岸就重读保障! 限 SPA全科定制及以上班型 若未被任何一所院校录取包含初试未过线、进入复试未被录取、调剂不成功等情形,可再次开通下一年(届)相同科目的重读课程(专业课一对一辅导与线下集训除外) |
英语定制 | 5485 | 4485 | ||
| 教育学学硕定制 | 7985 | 6985 | ||
| 双科 | 政英定制 | 10970 | 8073 | |
| 全科 | 27考研全定制【政英+教育学学硕】 | 18955 | 12764 | |
福利课程 | 四六级精品课(限全科、英语、政英) | 499 | 赠送 | |
考前冲刺押题课 | 698 | 赠送 | ||
考研十大专业一点通 | 985 | 赠送 | ||
橙啦APP考研会员 | 480 | 赠送 | ||
考研复试调剂课 | 399 | 赠送 | ||
艾力实用英语口语课(限全科、英语、政英) | 99 | 赠送 |
师资介绍
英语主讲
橙啦考研英语主讲老师-罗皓文
实力派讲师,辅导过近百所院校的上万名学员,曾受邀在国内多所一线高校演讲
编著《微博体讲语法》
教学亮点:通过拆分旬子的语法结构和逻辑结构寻找解题突破口,轻松上分
橙啦考研英语主讲老师-李 达
+武汉大学博士后
*SURREY大学访问者
ETS官方认证培训师
国家认证心理咨询师
教学亮点:阅读逻辑法则精准定位内容,分析选项,不用通读文章也能选对答案。
橙啦考研英语主讲老师-石雷鹏
*英语专业八级
十余年考研英语教学经验4微博百万粉丝教育博主
畅销书作家,著有《永远不要停下前进的脚步》
教学亮点:石麻麻的七步法写出来的作文,都不需要批改。
橙啦考研英语主讲老师-Vivian
+13年教龄,百万学员的女神老师清华大学硕士,英语专业八级原考虫大学英语项目总监、前北京新东方英语学习部讲师团讲师
教学亮点:发音标准,逻辑清晰,专业严谨,生动活泼,让大家在课上收获满满的知识和动力
数学主讲
橙啦考研数学主讲老师-吴一博
+北京师范大学数学系
原北京某高校数学讲师
讲授考研数学十余年,授课超1万小时,学员超6万人
+对线代有独到理解和记忆法,逻辑清晰,讲解生动,解题流畅
橙啦考研数学主讲老师-边 一
+文理通才,本硕博三栖专业跨界王子
自创“手术刀式解题法”,直抵本源
课堂气氛活跃,深受学生喜爱
教学亮点:课堂活跃,重视基础“手术刀式”解题,让基础薄弱学生也能跟上节奏
橙啦考研数学主讲老师-汤家凤,
+多年考研数学辅导经验大学生数学竞赛优秀指导老师
在国内外核心期刊发表多篇学术论文,数学教学骨干力量
教学亮点:手写解题步骤,把每步细节完美呈现,不留失分点
橙啦考研数学主讲老师-曹海峰
*北京科技大学硕士
多年坚持“学-解-练-考-补”的教学理念,全方位管理学员,广
受好评
教学亮点:授课思路清晰,逻辑性强,能够把考研数学题目进行"稳准狠“解析
政治主讲
橙啦考研政治主讲老师-喻攀
+中国人民大学哲学硕士
+考研政治教学第14年
+考研政治直播课第1批老师,辅导百万学员,最高分93分
教学亮点:逻辑严谨,深入浅出,循序渐进,强调基础,注重培养答题技巧与能力
橙啦考研政治主讲老师-王行
*考研政治教学十余年,辅导过上万名学生+教学风格通俗易懂,幽默风趣,使考生能够举一反三,融会贯通
教学亮点:善于分析和捕捉核心考点,重点突出,讲课思路清晰,举例恰如其分,直击考点
电气主讲
宋老师
先后毕业于东南大学和中国科学技术大学主讲电路和电力系统分析
教学风格亲切自然,逻辑性强擅长提炼学习技巧,能够引导学生触类旁通擅长帮助基础薄弱和学习效率不高的学生迅速提升成绩,
报课保障
课程有效期!
2026年12月31日
免费换课:
报考当年 10 月 31 日前,因考纲变动等不可抗力因素,可以免费提供一次相同考试科目的项目变更服务(例如:英语一(二)的变更;数一数二数三的变更)
重读保障:
若未被任何一所院校录取,包含初试未过线、进入复试未被录取、调剂不成功等情形,可开通下一年(届)相同科目的重读课程(专业课一对一辅导与线下集训除外)。
开通重读服务需满足以下条件:
①完课率达到 70%以上(仅限于所报科目正课部分)②参加考试初试科目与所报课程科目相同;
③须正常参加了当年(届)全国研究生统一招生考试,不存在缺考、弃考
重读规则:
①重读只可申请一次,若重读当年考研未通过,不可再次申请重读;
②重读不可申请休学和延期;
③重读需在当年(届)考研国家线公布之日起 30 日内提交重读申请,错过时间视为自动放弃;办理重读申请须提供分数证明;
④重读学科需与上一届考研所报学科一致(英语一/二;数学一/二/三为同-学科重读可换)。申请重读成功,享受上一年对应科目定制班课程听课权利提供对应科目定制班课课程配套纸质讲义,公共课提供平台答疑,专业课班课提供群答疑。
复试福利
①赠送复试综合指导录播课,全方位了解复试注意事项。②1次中英文自我介绍修改,深入提炼个性化优势,明确核心优势与核心技能打造更自信专业的形象。
③1 次中英文综合模拟面试,考察个人综合素养,体验真实面试压力。(复试课未计入总课时,如未进入复试则不予提供,不存在退费)















