【项目背景】
【项目理念】
【项目定位】
【项目亮点】
顶尖的思想家,北大、复旦、人大等顶级哲学院校享誉业界的顶尖哲学大师共同组成管理哲学后EMBA超强导师团。首席责任导师全程“博导式”教学,哲学大师、政经名家、管理大师、一线操盘手领衔授课全球实践 哲科思维
管理哲学后EMBA全新采用“大师授课+顶级实践课”的交叉学习模式,三大系列,导师带队“行走式”教学,通过横跨商业与人文的全球实践课,倾力打造企业家与世界级企业、世界级文明思想交融的绝佳机会。
与作者对话,与思想交锋。联合中信出版集团共同打造管理哲学后EMBA高端闭门沙龙华丽课堂,不定期邀请包括哲学界、企业界、管理界、学术界、经济界、科技界等知名作家、学者、企业家等跨界对话,让思想在理性光辉与感性璀璨中一次次升华。
北清智库商学院历经十年商学教育的卓越积累,拥有40000+海内外企业家学员资源,围绕北清智库校友总会、北清资本、北清研究院打造企业家顶级资源圈层生态级平台的力量,是国内最高端、最活跃、最有价值、最有影响力的企业家校友圈层。
1、角色重构 --------------------------------------------------------------------
企业家成长过程中其角色也在不断升级和改变,创业初期是投资者、管理者、经营者、开发者角色的混同状态,随着企业发展,人员、组织、业务随之增长扩大,这本质上是对企业家自我角色认同与角色旋转能力提出了更高维的要求。
2、心智重构 --------------------------------------------------------------------
人的心智是由信息模式、逻辑模式、判断模式、情感模式、关系模式共同决定的,不同类型的人才,心智模式也不同,而企业家的心智各有独特之处,企业家心智的提升和重构是其成长过程中的重中之重。
3、认知重构 --------------------------------------------------------------------
网络规则下学科的深度细分,培养专家不难,成为通才越来越难,而卓越的企业家必须是通才。管理哲学后EMBA是一次全系统的哲学游历,以思想通识,重构企业家的认知模式和知识系统。
4、能力重构 --------------------------------------------------------------------
企业经营是一种包括计划、组织、领导、决策、控制、学习、创新和抗风险的综合能力。企业越大,企业家的思想力、趋势判断力、沟通力、组织力、领导力和人格魅力尤为重要。
5、人格重构 --------------------------------------------------------------------
人格作为一种自我意识和自我控制的主体能力,外在表现为思维方式和行为风格。企业家群体有其独特人格,价值交换思维和高效行动力是其外在表现,内在具有强烈的领袖意识。而企业家的领袖人格由其世界观、人生观和价值观决定。企业家三观的重构即是企业家的人格重构。
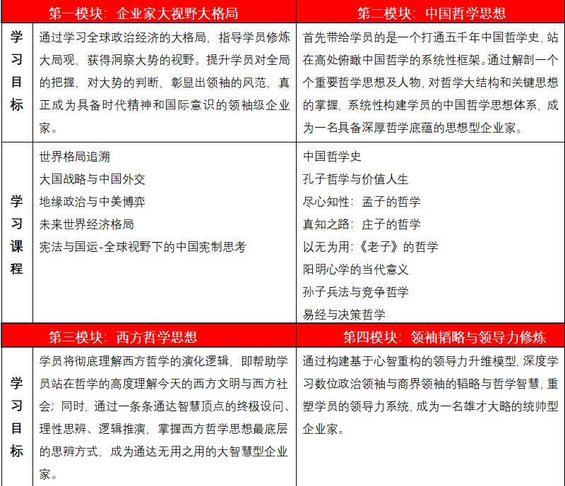
【项目纲领】
【师资阵容】
中原书院院长,中国管理科学院智库专家、教授,兼任西安欧亚学院经济系主任,多家企业顾问。郭春林教授学贯中西,精通学科近二十余门,并将众学问融会贯通,形成了自己的思想体系,对人生及商业提出了一套有系统的整体观点,是国内难得的成一家之言之大成者。多年教学,学员遍布政商两界,主讲科目《哲学智慧和人生思考》、《第七代企业家管理思想重构》、《思想与方法》《科学与未来》等多门哲思课程,成为当今中国企业家人生与商业路上的必修课。
有人说他是国内顶级战略家,有人说他是思想家,有人说他是当代的隐士,他说:“我什
么家也不是,只是知识花园中的一个观光客,对于学问、知识和先贤圣哲的思想与智慧充满了好奇,我能进得去出得来而已。”
中国人民解放军国防大学战略研究所原所长。全军英模代表大会代表。全军首届“杰出专业技术人才”获奖者,连续三届国防大学“杰出教授”,先后获中宣部“五个一工程”奖1次,国务院新闻办“中国国际新闻奖”3次。中央党校、国家行政学院兼职教授。代表著作:《大国战略》《苦难辉煌》《胜者思维》。
核心导师
魏 杰:著名经济学家,清华大学经济管理学院鸿海讲席教授。
何茂春:国务院参事、清华大学社会科学学院教授。
李左东:著名国际问题研究专家、商务部教授。
王守常:著名学者,北京大学哲学系、宗教学系教授、博导。
杨立华:北京大学研究生院副院长,哲学系教授、博导。
李 猛:北京大学哲学系教授,副系主任、伦理学教研室主任,元培学院院长。
孙向晨:复旦大学哲学学院院长、教授、博导。
王德峰:复旦大学哲学学院美学教研室主任、教授、博导。
冯 平:复旦大学哲学学院价值哲学教授,博导。
藏峰宇:中国人民大学哲学院院长、教授、博导。
张志伟:中国人民大学哲学系宗教学系副主任、教授、博导。
周 濂:著名青年学者、中国人民大学哲学院教授。
吴国盛:清华大学科学史系系主任、教授、博导。
彭凯平:清华大学社会学院院长、心理学系主任。
覃 征:首席科学家,清华大学信息学院、软件学院教授、博导。
董 平:百家讲坛主讲人,浙江大学哲学系教授、博导。
高贤峰:中国原创版权课程《心性领导力》创始人、版权所有人。
江 英:中央政治局集体学习授课人之一,著名毛泽东思想研究专家。
宋志平:中国上市公司协会会长,中国建材集团、中国医药集团原董事长。
彭剑锋:《华为基本法》起草人,中国人民大学教授。
许玉林:中国人民大学教授、博导,组织行为学专家。
张 江:北京师范大学系统科学学院教授。
周海宏:音乐美学家,中央音乐学院原副院长。
雷 颐:著名历史学家。
【学习理念】
6大模块,24天高端哲学课,3堂全球实践课,通过贯穿18个月的持续深度学习与阅读,建立起从老板到成为卓越企业家所必备的完整知识体系。
【学习方式】
共读10本经典书籍+读书分享、课堂学习+课堂作业、小组讨论+私董会
【招生对象】
上市企业董事长、CEO
独角兽企业董事长、CEO
新兴行业企业董事长、CEO
资产1亿以上的企业董事长、CEO
致力成为思想型管理者的企业董事长、CEO
【项目招生】
每期招收50人,每年招收两期。
【学习安排】
一年半学制,12次面授课程+3次实践课。其中,面授课程每月集中授课2天,共计24天。
【上课地点】
北京、全球实践课所在国家及城市
【学习费用】
原价16.8万元/人,疫情优惠价10万/人。
(含教学、教材资料等,不包含学习及游学产生的食宿交通游览费用)。
【报名流程】
申请报名-学院审核-入学办理-录取通知-开学






















