工业视觉培训
【开课时间】2026/4/21【上课地点】详询【学习费用】详询
学校简介
学校概况
苏州滨湖教育成立于 2008 年,坐落于江苏省苏州市吴江区太湖新城,下设多所职业培训学校、教育培训中心、教育科技公司及自动化科技公司,现有教职工 120 人,累计投入近千万元建成技能实训教室 16 个、校企共建实训基地 8 个。学校紧密结合区域产业特点,重点开展职工学历教育、智能制造技能培训、职业资格认证、工匠人才培育、技能等级认定以及产教融合项目开发等成人继续教育业务,年培训规模超过 30000 人。2025 年 11 月,与苏州职业技术大学合作共建智能制造产教融合基地,进一步强化实训实力及服务产业能力,目前已发展成为长三角地区培训规模较大、课程体系完善的综合性职业培训标杆机构。
学校先后获评中国社会组织等级评估 5A 单位、全国总工会首批重点支持建设的工匠学院、江苏省职业技能等级认定第三方评价机构、江苏省高技能人才 (智能制造) 专项公共实训基地、江苏省工会干部教育培训基地、苏州市数字技能人才实训基地、苏州市应急管理局安全培训定点机构、苏州市人社局 “家门口” 就业服务站、中国石油大学 (华东) 继续教育长三角培训基地、南京农业大学继续教育学院 (乡村振兴学院) 苏州教学点、苏州职业技术大学继续教育学院苏州教学点等多项资质与授牌。
宗旨:质量立校 服务至上
目标:共建:企业继续教育培训站
共创:职工理想的学习平台
共赢:职工 / 企业 / 学校共赢
共享:高校行业等培训资源
定位:办长三角最好的继续教育培训学校
做产业链最需的技能人才培养基地
使命:让每个人都有人生出彩的机会
培训项目
学历教育
学习类型:成人高考、自学考试、网络教育
学习层次:高起专、专升本、本升硕
学制时长:1.5 年~5 年
学习形式:线下面授 + 线上网课
职业资格
特种作业:低压电工、高压电工、叉车司机
职业技能:人力资源管理师、劳动关系协调师、职业培训师、社会工作师、物业管理师、物流师、互联网营销师、营销员、电工、计算机程序设计员、制图员、家政服务员、养老护理员、中西式面点师、茶艺师、会计培训等
企业技能认定:纺织化纤、电子信息、光纤光缆、装配制造、机械加工等
智能制造
电工高级应用、PLC 工控编程(三菱、西门子、汇川等)、电气工程、工业机器人(ABB、发那科、库卡、安川等)、非标机械设计、工业视觉、CNC 数控编程、模具设计与制造等
工匠学院
工匠学院 (堂) 建设与交流、工会干部培训班、劳模工匠研修班、产改创新训练营、高技能人才研修班、乡村振兴、安全应急培训、社会治理、两企三新、技能竞赛、专业能力培训、定制培训、管理培训等
技能认定
考核点:苏州技师学院、苏州市吴中技师学院等
报名点:江苏省人力资源服务行业协会、江苏省软件行业协会等
鉴定点:苏州(吴江)智能制造公共实训基地
等级:初级 (五级)、中级 (四级)、高级 (三级)、技师 (二级)、高级技师 (一级)
产教融合
校企合作、培训管理体系建设、在线学习平台搭建、人才评价体系建设、校企共建实训基地、工匠学院 (堂) 和大师工作站等申报咨询、实习实训、就业安置等
服务对象
一线产业工人
中高层管理人员
各类专项技能人员
各级工会干部
劳模工匠大师
各类职业院校学生
师资团队
刘云锋 PLC 讲师
超过 15 年多行业非标设备电气设计、编程调试经验。行业产品涉及吹瓶机、管件坡口机、中频电源、数控机床、排刀机、加工中心、磨床、大型电锅炉、桁架机械臂万吨压力机等。涉及三菱、西门子、汇川、台达、昆仑通态等多个品牌 PLC 编程调试。精通西门子数控系统维护、伺服驱动维修、变频器维修。
王蒙 PLC 讲师
天津职业技术师范大学电气技术教育专业毕业,10 年行业经验。具备维修电工国家二级职业资格,在 3C 包装、组装行业有多年从业经历,曾带领团队设计调试整条电子书包包装线体。擅长三菱、西门子和汇川等一线品牌的 PLC 项目应用,以及 ABB、EPSON 和汇川等主流品牌机器人项目应用。
林会涛 PLC 讲师
15 年非标自动化设备电气装配、编程及调试经验;自动化电气工程师,有丰富的锂电、新能源及 3C 行业设备编程及调试经验;对装配和调试过程的管控以及调试过程中所遇到的问题,能够及时的处理分析,专业技能突出,能够装配各种高精度要求的设备。
王桂银 PLC 讲师
拥有数十个重大自动化项目的全流程实战经验,覆盖光伏、机器人、汽车零部件等多个行业。精通西门子、三菱、欧姆龙等多品牌 PLC 系统,并深度应用汇川 Codesys 平台。基于其对 IEC 61131-3 国际编程标准的完整支持,擅长运用 ST、FBD 等结构化语言进行标准化程序开发与通用模板构建,具备从架构设计、编程调试直至系统交付的完整项目能力。
杜维银 电气自动化讲师
哈尔滨理工大学电气工程专业,32 年电气自动化相关工作经验,曾就职于哈尔滨精达自动化公司参与铁路减速顶工程项目和绥芬河铁路电源远程控制项目,在职业技术学校担任低压电工培训的理论和实操教师,在电工职业资格考评出任出题教师,具有丰富理论与实践经验。
岳耀昌 电气自动化讲师
30 年工厂电气自动化相关工作经验,擅长电气装配调试,三菱 FX 系列 PLC、西门子 200/1200 / 系列 PLC、具有中大型企业电气设计及维护保养经验。
李文富 工业机器人讲师
10 年工业机器人经验,精通 ABB、KUKA 及国产机器人编程调试,擅工业视觉与 PLC 联动。主导新能源、3C、机械加工领域十余项自动化项目落地,具备独立完成程序编写、轨迹优化及故障排查的综合能力。曾任工业机器人讲师,理论与实操结合。工作踏实负责,学习力强,能快速适应产线环境并解决技术难点。
李其博 工业机器人讲师
擅长 Fanuc、KUKA 等四大家族机器人,精通 Socket message、Profinet、EthernetIP 等通讯协议,擅长 PLC 编程与调试、Eplan 绘图,持 Roboguide 证书、机器人工程师机械故障排查证书、安全功能调试证书、电气维护 A/B 柜 & Mate 证书、工业机器人系统操作员技能等级证书多项机器人相关技能证书,具备丰富的视觉、搬运、码垛等项目实操及售后经验。
钱俊弘 非标机械设计讲师
南京林业大学机械工程专业,10 年现场设备工作经验,熟悉自动机类包括卷线机、点焊机、车床、锁螺丝机、涂油机嵌合机、视觉检测 (基恩士、欧姆龙) YAMAHA 机械臂、激光刻印机、AGV 搬运车及各类检测设备 (示波器、扭力机、漏气检查等)。擅长 SolidWorks 运用及制品良率及效率提升相关的设备改造,程序上的机台动作节拍优化。
罗敏杰 PLC 讲师
苏州科技大学电气工程及自动化专业毕业,熟练运用倍福 / 三菱 / 西门子 / 汇川 PLC 等。编程语言 ST/S CL 和梯形图等、CIM/MES,生产管理系统流程和信息对接、同时 WMS/WCS 的信息系统架构了解。多年项目实践管理经验,能熟练对项目的规划包括电气选型并列出详细 BOM 清单。
陈广香 职业规划讲师
苏州和信精密科技股份有限公司人资经理,苏州十佳优秀 HR 经理人入围者,10+HR 管理经验,大陆及海外厂大型集团人力资源及培训经验。深耕智能制造领域 15 年的人力资源专家,具有独特的 “技术 + 人才” 双视角优势。
陈敏华 就业指导讲师
苏州敏行同舟企业管理咨询有限公司联合创始人,高级咨询师,西安交通大学工商管理专业,知名网络科技公司人力资源负责人、总经理助理,国有职业技术学校就业推荐老师、职业规划师。担任就业推荐老师期间,学生就业率 97.5% 以上。
智能制造
工业 1.0(机械化,约 1800 年):18 世纪末,以蒸汽机为标志,用蒸汽动力驱动机器取代人力,手工业从农业中分离出来,正式进化为工业。
工业 2.0(电气化,约 1900 年):20 世纪初,以电气化为标志,电力作为动力来源,电力驱动的机器逐步取代蒸汽动力。
工业 3.0(自动化,约 1970 年):以数字化、自动化为标志的第三次工业革命,通过电子与信息技术的广泛应用,使制造过程不断实现自动化,是人类文明史上继蒸汽技术革命和电力技术革命之后科技领域的又一次重大飞跃。
工业 4.0(智慧化?大数据?万物互联,约 2000 年):基于大数据和物联网(IoT)融合的系统在生产中的大规模使用,人们可以通过大数据的采集和人工智能的决策设计,推算出定制化的方案,进行大规模生产。
公共实训基地简介
2021 年苏州滨湖教育被苏州市人社局授予苏州市高技能人才(智能制造)公共实训基地,学校办学场地近 3500 多平方米,拥有 16 个技能实训教学场地、8 个企业共建技能实训基地,累计投入设备 1000 多万元,其中智能制造相关 8 个实训室,主要包括工业机器人、电工、PLC 可编程应用、机械制图、电气自动化等。
学校于 2021 年获得苏州技师学院等第三方职业技能鉴定考核点,2023 年 1 月成为江苏省职业技能等级认定第三方评价机构,2023 年 11 月学校获评苏州市数字技能人才实训基地,2024 年 12 月成为江苏省高技能人才专项(智能制造)公共实训基地,2025 年 11 月共建苏州职业技术大学智能制造产教融合基地。
实训基地深入开展 “技能照亮前程” 行动,构建 “政校企行” 协同育人共同体,集 “市场需求、技能培训、技能认定、就业服务” 为一体,打通学员高质量就业最后一公里。实训基地年培训技能人才 1 万多人,其中高技能人才占一半以上。
苏州职业技术大学产教融合基地
苏州职业技术大学工匠学院智能制造产教融合基地,是由苏州职业技术大学与苏州滨湖教育集团强强联合,在干将路校区(苏州开放大学)携手共建的高水平、示范性技能人才培养平台。基地立足苏州、辐射长三角,充分整合了大学的卓越品牌、国家级产教融合体平台与滨湖教育集团深耕行业17年的市场化运营经验及“工匠学院”等优质资源。基地聚焦工业机器人、PLC编程、工业视觉、非标设计等智能制造核心领域,致力于打造一个集技能培训、社会服务、实践教学、师资培养功能于一体的综合性枢纽。
我们通过“大学品牌引领、市场机构运营”的创新模式,为企业、院校及社会学员提供“市场需求+技能培训+技能认定+就业服务”的全链条人才解决方案。基地不仅是提升在校生和企业职工实践能力的实训中心,更是服务苏州“1030”产业体系、精准输送高技能人才的“蓄水池”与“加油站”,为区域产业转型升级持续注入核心动能。
校企共建技能人才实训基地
自2008年建校以来,我校始终秉持“校企合作、送教上门”的办学模式,持续深化与企业合作,协同共建继续教育培训站,共享院校优质教学资源,共创职工理想的学习平台。通过与企业联合共建技能实训基地、大师工作室等方式,切实推动职工、企业、学校三方共赢发展。截至2025年12月,学校已与恒力集团、中达电子等企业共建技能实训基地8家,其中国家级1家、省级及以上3家;建成技能大师工作室共计15家,其中国家级2家、省级及以上2家。
校企定制培训
学校自2021年智能制造公共实训基地成立以来,为满足企业转型升级需求,与企业合作开展定制化人才培养项目。累计开展40余期,培养2000余人。服务内容:
1.培养目标定位(培养掌握智能制造核心技术的一线操作人才,提升现有员工的数字化设备操作与维护能力,构建企业专属的人才梯队培养体系);
2.培养方案设计与实施(定制化课程体系、双师制培养、岗位能力画像)。
恒力股份2020年(工业机器人培训》开班典礼
2020年恒力股份工业机器人培养
预祝滨湖教育-
亚地机器权党检测流术风应用顺利开旺
2024年亚旭机器视觉技术应用班
2024年江苏康辉新材料科技有限公司PLC培养
2024年辅讯光电工业有限公司电工高级应用培养
全日制技能培训
自2022年开始,学校开设1-6个月全日制技能人才培养模式,培训对象包括毕业年度大学生、在职员工、转岗再就业及创新创业人员,每年培训人数近千人,截止2025年底,累计培训智能制造全日制5000多人,实现将“小白"培养成“小工”,将“小工"培养成“技术员”,将“技术员"培养成“高技能人才”,逐步成长成为“工程师”、“大师工匠”,同时实现就业率近100%,薪资普遍增长20%以上,充分实现技能增收。
课程方向
| 课程方向 | 专业介绍 | 就业方向 |
|---|---|---|
| 工业机器人 | 工业机器人由三大部分六个子系统组成。三大部分是机械部分、传感部分和控制部分。六个子系统可分为机械结构系统、驱动系统、感知系统、机器人 - 环境交互系统、人机交互系统和控制系统。学校使用品牌机器人教学,采用理论结合实战的教学方式,使学生掌握 ABB、发那科、安川等机器人的编程操作及企业真实项目实战。 | 机器人系统操作员、运维员、助理工程师、工程师等。 |
| 工业视觉 | 学习工业视觉的基本概念和基本理论知识,掌握成像、图像检测、区域分割、边缘检测等知识,理解机器视觉的运行基本原理,具有静态图像处理的能力;能够基于机器视觉的基本原理对物体成像和图像的检测、分割等问题进行研究;掌握机器视觉软件的应用,设计典型的视觉系统。 | 工业视觉研发工程师、视觉分析工程师、视觉算法工程师、视觉设计工程师等。 |
| 非标机械设计 | 系统全面学习非标自动化机械设计流程和方法;从非标选型、传动选型计算、气动选型、电机选型、轴系结构、机械常用材料之特性及应用,图纸及项目管理等。 | 工业自动化领域的非标设计工程师、非标设备制造和维修工程师等。 |
| PLC 工控编程 | 全面讲述电气设计绘图及装配,西门子 S7-1200/1500、三菱 FX3U/5U、汇川 H5U 等硬件构成、指令及项目综合运用,完成学习,可以独立进行系统选型、编程调试和自动化产线的系统集成。 | 电气配盘、设备维护和维修、工控行业销售、调试、PLC 编程、助理电气工程师、电气工程师等。 |
| 电工装配 | 熟练运用电工技术、电子技术等,在电气设备制造行业、电力工程领域、工业自动化行业、新能源行业等,从事电气设备安装、调试、维护及故障排除等相关工作。 | 电气装配技术员、电气调试工程师、电气施工员、自动化设备电气装配工、自动化系统调试员、光伏电气装配技术员、电气系统运维人员、电力安装工程师、电气工程师等。 |
| 电气工程 | 系统全面的学习和掌握电气、电路、电子电路装调维修,掌握机电一体化装备的制造、安装、调试和技术;胜任自动化生产流水线的运行操作、维护和维修工作;能够对变频器、PLC 可编程控制器进行安装和维护等。 | 自动化调试、助理工程师、电气工程师、自动化研发岗等。 |
就业安置
我校通过学生职业规划、自主就业、人才市场、校园现场双选会、企业定单班、企业研学、企业实训及托吴江人社局云端送岗平台等多元渠道,持续优化就业服务体系,助力学生实现高质,充分就业,且毕业生薪酬
水平较入学前均有显著提升。就业方向:毕业生主要就业于以汇川技术、博众精工为代表的长三角地区知名智能制造企业及其产业链协作单位。与此同时,依托我校1000家校企业建立的深度校企合作网络,并积极联动苏州人力资源服务行业协会、中智人力资源有限公司、苏州智能制造产业联盟等多家行业机构与服务平台,为毕业生提供广阔的职业发展前景。
智能制造热门岗位
PLC 工程师
工作内容:了解市场主流设备特性(三菱、西门子、汇川等)进行 PLC 的编程与维护
工业机器人工程师
工作内容:根据生产需求设计集成方案、进行现场编程与调试、并确保机器人与周边设备协同工作。此外,还需负责系统维护、故障排除与持续优化,以保障生产线稳定高效运行。
视觉工程师
工作内容:涉及人工智能、计算机科学、图像处理诸多领域,用于产品检测、测量和控制等领域。
自动化工程师
工作内容:日常维护与维修、年度检修、改造与更新、控制方案修改、技术革新等。
电气装配调试工程师
工作内容:负责将电气设计图纸转化为实物并进行系统搭建,完成从装配接线到上电调试的全过程工作。其核心目标是确保电气系统功能完善、运行稳定,并负责后续的技术支持和故障排除。
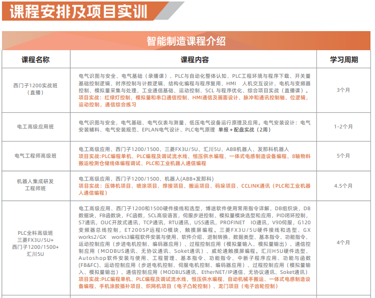
智能制造课程安排及项目实训汇总表
| 课程名称 | 课程内容 | 学习周期 |
|---|---|---|
| 西门子 1200 实战班(直播) | 电气识图与安全、电气基础(录播课)、PLC 与自动化整体认知、PLC 工程环境与程序下载、开关量基础控制逻辑、时序控制与计数逻辑、结构化编程与程序复用、HMI 人机交互设计、电机与变频器控制、模拟量采集与处理、工业通信基础、运动控制、SCL 与程序优化、综合项目实战(直播课)。项目实战:红绿灯控制、模拟量和串口通信控制、HMI 通信及画面设计、脉冲和通讯控制轴、位逻辑、运动控制、通信综合练习 | 3 个月 |
| 电工高级应用班 | 电气识图与安全,电气基础、电气仪表与测量、低压电气设备运行原理及应用。电气安装设计:电气安装辅料、电气安装规范、EPLAN 电气设计、PLC 电气原理 单报 + 配盘实战(2 周) | 1-2 个月 |
| 电气工程师高级班 | 电工高级应用、西门子 1200/1500、三菱 FX3U/5U、汇川 H5U、ABB 机器人、发那科机器人项目实战:PLC 编程单机、PLC 编程及调试流水线、恒压供水编程、一体式电感制造设备编程、8 轴物料搬运检测仓储线体编程调试、PLC 和工业机器人通信编程 | 5 个月 |
| 机器人集成研发工程师班 | 电工高级应用、西门子 1200/1500、机器人(ABB + 发那科)项目实战:压铸机项目、喷涂项目、焊接项目、搬运项目、码垛项目、CCLINK 通讯(PLC 和工业机器人通信编程) | 4.5 个月 |
| PLC 全科高级班(三菱 FX3U/5U + 西门子 1200/1500 + 汇川 5U) | 电工高级应用、西门子 1200 和 1500 硬件接线和选型,博途软件使用常用指令详解,DB 组织块,DB 数据块,FB 函数块,FC 函数,SCL 高级语言,伺服步进控制,模拟量模块选型和应用,PID 闭环控制,S7 通讯,OUC 开放式通讯,TCP 通讯,RTU 通讯,USS 通讯,PROFINET IO 通讯,V90 伺服,G120 变频器总线控制,ET200SP 远程 IO 模块,触摸屏编程。三菱 FX3U/5U 硬件接线和选型、GX works2/GX works3 编程软件安装与使用、软件介绍、进制转换、数据类型、基本指令、功能指令、运动控制应用(步进电机控制、编码器应用)、过程控制应用(模拟量输入、模拟量输出)、通信控制应用(MODBUS 通讯、无协议通讯、Socket 通讯)、威纶通触摸屏编程。汇川 H5U 硬件选型、Autoshop 软件安装与使用、工程管理、基本指令、功能指令、中断子程序应用、功能与函数(FB&FC)、运动控制应用(步进电机控制、伺服电机控制、编码器应用)、过程控制应用(模拟量输入、模拟量输出)、通信控制应用(MODBUS 通讯、EtherNET/IP 通信、无协议通讯、Socket 通讯)项目实战:PLC 编程单机、PLC 编程及调试流水线、恒压供水编程、自动机械手搬运、一体式电感制造设备编程、手机涂胶插补项目、织网机项目(电子凸轮控制)、龙门项目(电子齿轮控制) | 4 个月 |
| 西门子 1200/1500 综合班 | 电工高级应用、西门子 1200 和 1500 硬件接线和选型,博途软件使用常用指令详解,DB 组织块,DB 数据块,FB 函数块,FC 函数,SCL 高级语言,伺服步进控制,模拟量模块选型和应用,PID 闭环控制,S7 通讯,OUC 开放式通讯,TCP 通讯,RTU 通讯,USS 通讯,PROFINET IO 通讯,V90 伺服,G120 变频器总线控制,ET200SP 远程 IO 模块,触摸屏编程。项目实战:PLC 编程单机、PLC 编程及调试流水线、恒压供水编程 | 2 个月 |
| 三菱 FX3U/5U 综合班 | 电工高级应用、三菱 FX3U/5U 硬件接线和选型、GX works2/GX works3 编程软件安装与使用、软件介绍、进制转换、数据类型、基本指令、功能指令、运动控制应用(步进电机控制、编码器应用)、过程控制应用(模拟量输入、模拟量输出)、通信控制应用(MODBUS 通讯、无协议通讯、Socket 通讯)、威纶通触摸屏编程。项目实战:PLC 编程单机、PLC 编程及调试流水线、自动机械手搬运 | 2 个月 |
| 汇川 5U 综合班 | 汇川 H5U 硬件选型、Autoshop 软件安装与使用、工程管理、基本指令、功能指令、中断子程序应用、功能与函数(FB&FC)、运动控制应用(步进电机控制、伺服电机控制、编码器应用)、过程控制应用(模拟量输入、模拟量输出)、通信控制应用(MODBUS 通讯、EtherNET/IP 通信、无协议通讯、Socket 通讯)项目实战:手机涂胶插补项目、织网机项目(电子凸轮控制)、龙门项目(电子齿轮控制)、一体式电感制造设备编程 | 2 个月 |
| 三菱 FX3U/5U + 西门子 1200/1500 综合班 | 电工高级应用、西门子 1200 和 1500 硬件接线和选型,博途软件使用常用指令详解,DB 组织块,DB 数据块,FB 函数块,FC 函数,SCL 高级语言,伺服步进控制,模拟量模块选型和应用,PID 闭环控制,S7 通讯,OUC 开放式通讯,TCP 通讯,RTU 通讯,USS 通讯,PROFINET IO 通讯,V90 伺服,G120 变频器总线控制,ET200SP 远程 IO 模块,触摸屏编程。三菱 FX3U/5U 硬件接线和选型、GX works2/GX works3 编程软件安装与使用、软件介绍、进制转换、数据类型、基本指令、功能指令、运动控制应用(步进电机控制、编码器应用)、过程控制应用(模拟量输入、模拟量输出)、通信控制应用(MODBUS 通讯、无协议通讯、Socket 通讯)、威纶通触摸屏编程。项目实战:PLC 编程单机、PLC 编程及调试流水线、恒压供水编程、自动机械手搬运 | 3 个月 |
| 西门子 1200/1500 + 汇川 5U 综合班 | 电工高级应用、西门子 1200 和 1500 硬件接线和选型,博途软件使用常用指令详解,DB 组织块,DB 数据块,FB 函数块,FC 函数,SCL 高级语言,伺服步进控制,模拟量模块选型和应用,PID 闭环控制,S7 通讯,OUC 开放式通讯,TCP 通讯,RTU 通讯,USS 通讯,PROFINET IO 通讯,V90 伺服,G120 变频器总线控制,ET200SP 远程 IO 模块,触摸屏编程。汇川 H5U 硬件选型、Autoshop 软件安装与使用、工程管理、基本指令、功能指令、中断子程序应用、功能与函数(FB&FC)、运动控制应用(步进电机控制、伺服电机控制、编码器应用)、过程控制应用(模拟量输入、模拟量输出)、通信控制应用(MODBUS 通讯、EtherNET/IP 通信、无协议通讯、Socket 通讯)项目实战:PLC 编程单机、PLC 编程及调试流水线、恒压供水编程、一体式电感制造设备编程、手机涂胶插补项目、织网机项目(电子凸轮控制)、龙门项目(电子齿轮控制) | 3 个月 |
| 工业视觉 | Halcon 软件安装、熟悉 halcon 开发环境、图像处理基础、基本定位算法(blob 分析)、区域的变换、图像的采集实操、仿射变换跟转与标准功能、模板匹配定位算法、飞拍;视觉引导机器人抓取算法部分、硬件选型、图像处理、颜色识别、符号识别、图标标定、一维测量、实时定位(模板匹配 /blob)+ 跟随(仿射变换)+ 一维测量,二维测量、卡尺测量、缺陷检测方法,初识 C# 及机器人视觉引导电池分装装配其开发环境、C# 程序基本结构,变量与常量、表达式与运算符,字符与字符串、流程控制语句、数组和集合、面向对象编程、Windows 窗体应用程序设计、Windows 窗体常用控件、Windows 窗体应用程序高级控件、DataGridView 数据控件、程序调试与异常处理、文件及数据流技术、网络编程技术、线程的使用、海康相机 SDK、视觉飞拍 + 研为运动控制卡实战、视觉引导 ABB 机器人抓取实战、拓展海康 Vision Master 使用项目实战:生产线高速飞拍缺陷检测系统、运动控制卡零件飞拍定位抓取、引导定位贴合系统、机器人视觉引导电池分装装配 | 3.5 个月 |
| 非标机械设计 | 非标设计常用辅助设计插件与应用、常用金属与非金属材料应用、机械设计常见加工工艺与加工设备、常用表面处理与热处理、机械设计零件公差精度与配合、基于非标设计的工程制图基础、自动化常用凸轮与连杆机构设计、常用气动元件选型、常用电机与直线模组选型、传动元件应用与选型、FA 工厂自动化零部件选型、输送机设计与元件选型、机械设计要素零件选型、自动化功能组件应用与选型、项目设计非标设备开发实例 | 2 个月 |
| 工业机器人(ABB、发那科、库卡、安川) | 机器人组装、坐标系解析、IO 配置、示教器操作、手动控制、程序数据介绍、创建程序、创建数据、运动指令讲解、IO 指令讲解、逻辑指令讲解、逻辑指令讲解、运算指令讲解、偏移计算、零点校准与备份还原、选型。项目内容:主程序设定和远程启动、干涉领域设定与应用、软浮动设定与应用、周边互锁信号应用、随机光盘手册的使用说明。项目实战:压铸机项目、喷涂项目、焊接项目、搬运项目、码垛项目、CCLINK 通讯(PLC 和工业机器人通信)单个品牌 6800 元(四款教学 17800 元) | 1.5 个月(1 个品牌) |
| 项目实战班(纯练项目) | PLC:基于 PLC 控制的治具回收填粉上料机、基于 PLC 控制的电感冷却脱模回流一体机、基于 PLC 控制的电感加热上下料机、8 轴上料检测仓储一体机、箱式电梯控制项目、智能仓储项目、口罩机编程及调试工业机器人:压铸机 + 输送带、压铸机 + 油压机、加工机床 + 输送带、钢管焊接系统、压铸喷涂系统、静电喷涂系统 | 2-4 月 |
配套服务与证书
| 证书 / 服务名称 | 详情 | 发放 / 提供时间 |
|---|---|---|
| 江苏省高技能人才公共实训基地结业证 | 实训基地颁发 | 结业当日 |
| 低压电工证 | 应急管理局颁发 | 结业前 |
| 西门子 1200 相关认证 | 西门子官方 | 结业前 |
| 毕业推荐就业服务 | 就业指导,简历优化 | 结业前 2 周 |
| 同步网课 | 录播课程永久可复习 | 永久 |
| 终身学习指导 | 学员群终身免费答疑,协助远程技术指导 | 永久 |
| 科目 | 课程安排 | 课程时间 |
|---|---|---|
| 电气高级应用 | 电气应用 | 4-8 周 |
| PLC | 三菱 PLC(FX3U/5U) | 4-8 周 |
| PLC | 汇川 PLC(H5U) | 4-8 周 |
| PLC | 西门子 S7-1200/1500 | 4-8 周 |
| 机器人 | 发那科、库卡、ABB、安川 | 6-15 周 |
| 工业视觉 | Halcon 视觉算法、C# 上位机软件、联合编程 + 实战 | 15 周 |
| 非标机械设计 | 机械设计、工艺讲解、实战案例、SW 建模 | 12 周 |
| 自动化工程师高级班 | 电气应用、PLC 编程、工业机器人、工业视觉 + 工厂实践 | 20-30 周 |
学习安排
全职班(周一~周五)
| 内容 | 时间 | 备注 |
|---|---|---|
| 钉钉签到打卡 | 8:55 前完成 | - |
| 点名 | 8:55-9:00 | 班长点名记录 |
| 上课 | 9:00-12:00 | 中途老师安排休息 |
| 中午 | 12:00-13:30 | 午饭、午休 |
| 上课 | 13:30-17:00 | 中途老师安排休息 |
| 晚上 | 17:00-18:30 | 晚饭、休息 |
| 晚自习 | 18:30-20:30 | 练习答疑时间 |
业余班(周末)学习安排
| 内容 | 时间(每周日) | 备注 |
|---|---|---|
| 签到 | 8:55 前完成 | - |
| 点名 | 8:55-9:00 | 班长点名记录 |
| 上课 | 9:00-12:00 | 中途老师安排休息 |
| 中午 | 12:00-13:30 | 午饭、午休 |
| 上课 | 13:30-17:00 | 中途老师安排休息 |
| 晚自习 | 周一 - 周五 18:30-20:30 | 练习答疑时间 |
| 额外可练习时间 | 周六 | 练习答疑时间 |
七大核心学习要求
严格课表学习
每日 9:00-17:00 理论 + 实操课程,钉钉考勤记录
作业闭环管理
课后作业需提交,未达标作业重修该模块
晚自习强化
每日 18:30-20:30 设备开发练习且授课老师现场指导
企业研学实践
每月 1 次重点合作企业研学
阶段检测
检测结果记入档案
项目实战
个人或分组完成智能产线调试项目,授课老师全程考评
证书毕业护航
行业认可证书 + 特种作业上岗证 + 职业技能等级证 + 实训基地合格证
九大特色学生活动
校园直播间
开学典礼
特定节日主题活动、参观行业展会
运动会
技能比赛
智造读书分享会
毕业典礼
生日会
摄影 / 短视频比赛
中心主题:打造全方位人才培养生态
课程明细-工业视觉实训台
| 项目 | 说明 | 备注 |
|---|---|---|
| 名称【型号】 | 视觉(工业缺陷检测)实训平台尺寸:1700*1350*1260mm | 相机品牌可选 |
| 主要硬件 | 工业相机、镜头、光源、光源控制器、电气供电系统、英特尔发行版 OpenVINO 视觉检测平台 | 定制实训项目 |
| 功能说明 | 全自动外观检测设备开始在各行业的生产线上替代工人目检,开启了 AI 工业质检时代 | 掌握工业产品图像数据的训练集、验证集、测试集的生成,并能够利用 Keras+Tensorflow 实现深度学习模型训练和工业产品缺陷智能检测方法。 |
| 教学知识点 | 镜头、光源、相机硬件基础数据集的预处理、卷积神经网络模型、CPU 优化、OpenCV / OpenVINO | - |
| 就业方向 | 调试工程师、编程助理工程师、项目集成工程师、研发工程师 | - |



























