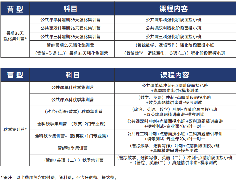
新航道好轻松考研暑期集训营
【开课时间】网课【上课地点】北京【学习费用】详询元
好轻松考研集训营,坚持小班教学(25-30人小班)、全程规划,全日制、高三式、吃住学一体式的教学服务,同时配备 24小时学术助教辅导答疑。全天10小时沉浸式学习,高强度的精密课程与高效的时间管理,为考研学生的学习效率与安全提 供了充分的保障。
集训营所针对的人群
励志考上目标学校的同学
封闭式教学给学生带来心无旁骛的学习环境,与老师、 研友朝夕相处,好的氛围带动大家更大程度摒弃干扰, 一心冲刺目标学校
学习基础薄弱的同学
在集训营中,知识可以得到快速积累,应试能力快速提 升。集中学习,一切都有可能!
学习时间有限的同学
平日琐事缠身,备考时间不足,需要挤出整块时间集中 火力,提升成绩,集训学习,充分地时间管理,让你的 复习效率最大化!
自制力不强的同学
集训营高三式学习氛围、校园式住宿,同时有全职学术 助教督学、伴学。任课老师全程教学、答疑,想不学习 都难!
好轻松考研集训基地学习氛围浓厚。完善的安保管理,高效便捷的公共交通,成熟健全的周边配套,为全国学生提供安全
舒适的考研集训环境。高效、精准的教学服务体系,吃住学一体的管理方式,以“学术、励志、激情”为教学风格,优质的师资助力学生轻松上岸。
缜密完善的安保管理
好轻松考研集训基地实行封闭式管理,配备食堂、超市等设施,生活助教 24 小时管理,晚上定时查寝。确保师生的人身、 财产安全,为学生提供安全无忧的学习、住宿环境。
舒适整洁的学习环境
好轻松考研集训基地教学区教室宽敞明 亮、风格舒适整洁。标准小班最多容纳 30人,投影音响设备齐全。此外,还配备会议 室、打印室、储藏室、VIP 咨询室、公共休息区、考研自习室等功能区。确保学生在舒 适的环境中,全身心投入学习。
干净温馨的宿舍环境
好轻松考研集训基地的学生宿舍、 教学区在同一楼栋,真正实现吃住学一体的服务,最大限度为学生节省时间。 同时也提供四人间、双人间和单人间等不同规格的宿舍。 每间宿舍配备独立空 调、衣柜、卫浴、网络、24小时热水等服务。







